教程:分析语义模型中的功能依赖关系

在本教程中,你将基于存储为语义模型(Power BI 数据集)的 Power BI 分析师的工作。 通过在 Microsoft Fabric 的 Synapse 数据科学体验中使用 SemPy (预览版),可以分析 DataFrame 列中的功能依赖关系。 此分析可帮助你发现微妙的数据质量问题,以获得更准确的见解。

本教程介绍如何:

  • 应用域知识来构建有关语义模型中功能依赖关系的假设。
  • 熟悉与 Power BI 集成的语义链接 Python 库 (SemPy) 的组件,并帮助自动执行数据质量分析。 这些组件包括:
    • FabricDataFrame - 使用其他语义信息增强的 pandas 类结构
    • 将语义模型从 Fabric 工作区拉取到笔记本中的函数
    • 评估函数依赖项假设并识别语义模型中的关系冲突的函数

先决条件

  1. 从导航窗格中选择 工作区 以查找并选择工作区。 这个工作区会成为你的当前工作区。

  2. fabric-samples GitHub 存储库下载客户盈利率 Sample.pbix 文件。

  3. 在工作区中,选择“导入”“报表或分页报表”>“从此计算机”,将“客户盈利率示例.pbix”文件上传到工作区>

在笔记本中继续操作

本教程随附 powerbi_dependencies_tutorial.ipynb 笔记本。

设置笔记本

使用所需的模块和数据设置笔记本环境。

  1. 用于 %pip 在笔记本中从 PyPI 安装 SemPy。

    %pip install semantic-link
    
  2. 导入所需的模块。

    import sempy.fabric as fabric
    from sempy.dependencies import plot_dependency_metadata
    

加载和预处理数据

本教程使用标准示例语义模型 客户盈利率样本.pbix。 有关语义模型的说明,请参阅 Power BI 客户盈利率示例。

  1. 使用FabricDataFrame函数将 Power BI 数据加载到 afabric.read_table

    dataset = "Customer Profitability Sample"
    customer = fabric.read_table(dataset, "Customer")
    customer.head()
    
  2. State表加载到 .FabricDataFrame

    state = fabric.read_table(dataset, "State")
    state.head()
    

    尽管输出类似于 pandas 数据帧,但此代码初始化一个名为“ FabricDataFrame 在 pandas 上添加作”的数据结构。

  3. 检查 . 的 customer数据类型。

    type(customer)
    

    输出显示为 customersempy.fabric._dataframe._fabric_dataframe.FabricDataFrame.

  4. customer联接和stateDataFrame对象。

    customer_state_df = customer.merge(state, left_on="State", right_on="StateCode", how='left')
    customer_state_df.head()
    

识别功能依赖项

函数依赖关系是一对多关系,介于两列或多列中 DataFrame的值之间的一对多关系。 使用这些关系自动检测数据质量问题。

  1. 在合并find_dependencies时运行 SemPy 的DataFrame函数,以确定列值之间的功能依赖关系。

    dependencies = customer_state_df.find_dependencies()
    dependencies
    
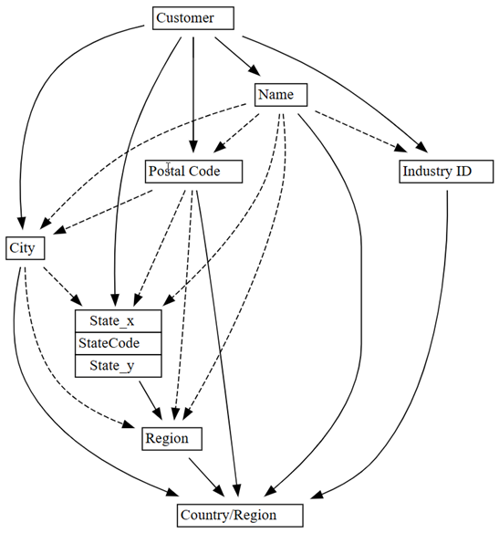
  2. 使用 SemPy 的 plot_dependency_metadata 函数可视化依赖项。

    plot_dependency_metadata(dependencies)
    

    依赖项元数据绘图的屏幕截图。

    函数依赖关系图显示列 Customer 确定列,例如 CityPostal CodeName

    该图不显示函数依赖关系CityPostal Code,可能是因为列之间的关系存在许多冲突。 使用 SemPy 的 plot_dependency_violations 函数直观显示特定列之间的依赖关系冲突。

探索数据以查找质量问题

  1. 使用 SemPy 的 plot_dependency_violations 可视化函数绘制图形。

    customer_state_df.plot_dependency_violations('Postal Code', 'City')
    

    显示依赖项冲突的绘图的屏幕截图。

    依赖项冲突的绘图显示左侧的值 Postal Code ,以及右侧的值 City 。 如果存在包含这两个值的行,边缘将左侧的 Postal Code 与右侧的 City 连接。 边缘使用此类行的计数进行批注。 例如,有两行包含邮政编码 20004,一行包含城市“北塔”,另一行包含城市“华盛顿”。

    绘图还显示了一些冲突和许多空值。

  2. 确认 Postal Code的空值数:

    customer_state_df['Postal Code'].isna().sum()
    

    50 行具有 NA。Postal Code

  3. 删除具有空值的行。 然后,使用 find_dependencies 函数查找依赖项。 请注意额外的参数 verbose=1,该参数可瞥见 SemPy 的内部工作:

    customer_state_df2=customer_state_df.dropna()
    customer_state_df2.find_dependencies(verbose=1)
    

    Postal CodeCity 的条件熵为 0.049。 此值指示存在功能依赖项冲突。 在解决冲突之前,将条件萎缩阈值从默认值 0.01 提高到 0.05,只需查看依赖项即可。 较低的阈值会导致依赖项减少(或更高的选择性)。

  4. 将条件萎缩的阈值从默认值 0.01 提高到 0.05

    plot_dependency_metadata(customer_state_df2.find_dependencies(threshold=0.05))
    

    依赖项元数据绘图的屏幕截图,其中具有更高的萎缩阈值。

    如果应用域知识来确定其他实体的值,则此依赖项关系图似乎准确无误。

  5. 探索检测到的更多数据质量问题。 例如,虚线箭头联接 CityRegion,指示依赖项只是近似值。 这种近似关系可能意味着存在部分功能依赖关系。

    customer_state_df.list_dependency_violations('City', 'Region')
    
  6. 仔细查看非空 Region 值导致冲突的每个情况:

    customer_state_df[customer_state_df.City=='Downers Grove']
    

    结果显示伊利诺伊州和内布拉斯加州的唐纳格罗夫市。 然而,唐纳格罗夫是 伊利诺伊州一个城市,而不是内布拉斯加州。

  7. 看看 Fremont 市

    customer_state_df[customer_state_df.City=='Fremont']
    

    加利福尼亚有一个名为 Fremont 的城市。 然而,对于得克萨斯州,搜索引擎返回 普雷蒙特,而不是弗里蒙特。

  8. 看到 NameCountry/Region 之间的依赖关系冲突也是令人怀疑的,它们在最初的依赖关系冲突图中用虚线表示(在删除具有空值的行之前)。

    customer_state_df.list_dependency_violations('Name', 'Country/Region')
    

    一位客户 SDI 设计出现在两个区域-美国和加拿大。 这种情况可能不是语义冲突,只是不常见。 不过,值得仔细看看:

  9. 仔细了解客户 SDI Design

    customer_state_df[customer_state_df.Name=='SDI Design']
    

    进一步检查显示来自不同行业的两个不同的客户具有相同名称。

探索性数据分析和数据清理是迭代的。 你找到的内容取决于你的问题和观点。 语义链接为你提供了从数据获取更多内容的新工具。

查看有关语义链接和 SemPy 的其他教程: