Dela via


Välj en uppgraderingsmetod för databasmotorn

Gäller för:SQL Server i Windows

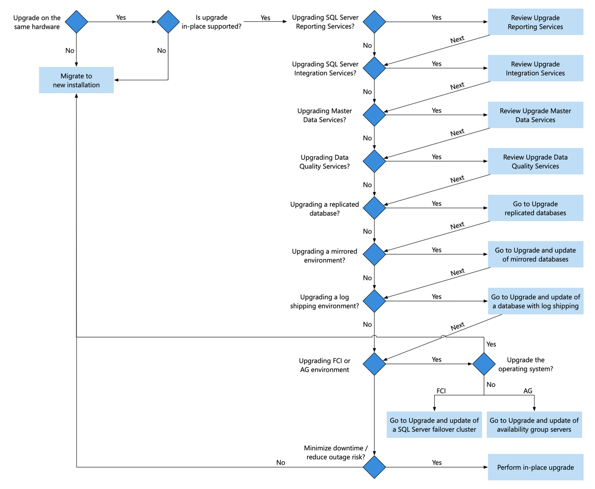
Det finns flera sätt att tänka på när du planerar att uppgradera databasmotorn från en tidigare version av SQL Server för att minimera stilleståndstid och risker. Du kan utföra en uppgradering på plats, migrera till en ny installation eller utföra en löpande uppgradering. Följande diagram hjälper dig att välja bland dessa metoder. Varje metod i diagrammet beskrivs också i artikeln. Om du vill hjälpa dig med beslutspunkterna i diagrammet går du även igenom Planera och testa uppgraderingsplanen för databasmotorn.

diagram som visar ett beslutsträd för databasmotoruppgraderingsmetod.

Ladda ned

  • Om du vill ladda ned SQL Server går du till Evaluation Center.

  • Har du ett Azure-konto? Gå sedan till Azure Marketplace- för att starta en virtuell dator med SQL Server Developer-versionen redan installerad.

Uppgraderingsalternativ för Azure SQL

Du kan också överväga att uppgradera din Azure SQL-databas, azure SQL-hanterade instans eller virtualisera DIN SQL Server-miljö som en del av uppgraderingsplanen. Mer information om dessa alternativ finns i följande länkar:

Uppgradera på plats

Med den här metoden uppgraderar installationsprogrammet för SQL Server den befintliga SQL Server-installationen genom att ersätta befintliga SQL Server-bitar med de nya SQL Server-bitarna och sedan uppgraderar var och en av system- och användardatabaserna.

Uppgraderingen på plats är enklast, kräver viss stilleståndstid, tar längre tid att återställa om en återställning är nödvändig och den stöds inte för alla scenarier.

En lista över funktioner som stöds av versionerna av SQL Server i Windows finns i:

Den här metoden används ofta i följande scenarier:

  • En utvecklingsmiljö utan konfiguration av hög tillgänglighet (HA).

  • En icke-verksamhetskritisk produktionsmiljö som kan tolerera stilleståndstid och som körs på en ny maskinvara och programvara. Mängden stilleståndstid beror på databasens storlek och hastigheten på I/O-undersystemet. Det tar lite extra tid att uppgradera SQL Server 2014 (12.x) när minnesoptimerade tabeller används. Mer information finns i Planera och testa uppgraderingsplanen för databasmotorn.

På hög nivå är de steg som krävs för en uppgradering på plats av databasmotorn följande:

diagram som visar en Non-HA-uppgradering av databasmotor. In-Place uppgradering.

Detaljerade steg finns i Uppgradera SQL Server med installationsguiden (installation).

Överväganden

Installationsprogrammet för SQL Server stoppar och startar om SQL Server-instansen som en del av kontrollerna före uppgraderingen.

När du uppgraderar SQL Server skrivs den tidigare SQL Server-instansen över och finns inte längre på datorn. Säkerhetskopiera SQL Server-databaser och andra objekt som är associerade med den tidigare SQL Server-instansen innan du uppgraderar.

Migrera till en ny installation

Med den här metoden underhåller du den aktuella miljön medan du skapar en ny SQL Server-miljö, ofta på ny maskinvara och med en ny version av operativsystemet. När du har installerat SQL Server i den nya miljön utför du flera steg för att förbereda den nya miljön, så att du kan migrera befintliga användardatabaser från den befintliga miljön till den nya miljön och minimera stilleståndstiden. De här stegen omfattar migrering av följande:

  • Systemobjekt: Vissa program är beroende av information, entiteter och/eller objekt som ligger utanför omfånget för en enskild användardatabas. Vanligtvis har ett program beroenden av master och msdb databaser, och även på användardatabasen. Allt som lagras utanför en användardatabas som krävs för att databasen ska fungera korrekt måste göras tillgängligt på målserverinstansen. Till exempel lagras inloggningarna för ett program som metadata i master-databasen och de måste återskapas på målservern. Om en program- eller databasunderhållsplan är beroende av SQL Server Agent-jobb, vars metadata lagras i msdb-databasen, måste du återskapa jobben på målserverinstansen. På samma sätt lagras metadata för en utlösare på servernivå i master.

    När du flyttar databasen för ett program till en annan serverinstans måste du återskapa alla metadata för de beroende entiteterna och objekten i master och msdb på målserverinstansen. Om ett databasprogram till exempel använder utlösare på servernivå räcker det inte att bara koppla eller återställa databasen i det nya systemet. Databasen fungerar inte som förväntat om du inte manuellt återskapar metadata för dessa utlösare i master-databasen. Detaljerad information finns i Hantera metadata när du gör en databas tillgänglig på en annan server

  • Integration Services-paket som lagras i msdb: Om du lagrar paket i msdbmåste du antingen skripta ut paketen med hjälp av dtutil-verktyget eller distribuera dem till den nya servern igen. Innan du använder paketen på den nya servern måste du uppgradera paketen till SQL Server. För mer information, se Uppgradera Integrationstjänstpaket.

  • Reporting Services-krypteringsnycklar: En viktig del av rapportserverkonfigurationen är att skapa en säkerhetskopia av den symmetriska nyckel som används för kryptering av känslig information. En säkerhetskopia av nyckeln krävs för många rutinåtgärder och gör att du kan återanvända en befintlig rapportserverdatabas i en ny installation. Mer information finns i Säkerhetskopiera och återställa SQL Server Reporting Services-krypteringsnycklar (SSRS) samt Uppgradera och migrera Reporting Services

När den nya SQL Server-miljön har samma systemobjekt som den befintliga miljön migrerar du sedan användardatabaserna från det befintliga systemet till SQL Server-instansen på ett sätt som minimerar stilleståndstiden för det befintliga systemet. Du utför databasmigreringen antingen med hjälp av säkerhetskopiering och återställning, eller genom att ompunktera LUN om du befinner dig i en SAN-miljö. Stegen för båda metoderna anges i följande diagram.

Försiktighet

Mängden stilleståndstid beror på databasens storlek och hastigheten på I/O-undersystemet. Det tar lite extra tid att uppgradera SQL Server 2014 (12.x) när minnesoptimerade tabeller används. Mer information finns i Planera och testa uppgraderingsplanen för databasmotorn.

När du har migrerat användardatabaser pekar du nya användare på den nya SQL Server-instansen med någon av flera metoder (till exempel att byta namn på servern, använda en DNS-post och ändra anslutningssträngar). Den nya installationsmetoden minskar risken och stilleståndstiden jämfört med en uppgradering på plats och underlättar uppgraderingar av maskinvara och operativsystem med uppgraderingen till SQL Server.

Anmärkning

Om du redan har en hög tillgänglighetslösning (HA) på plats eller någon annan SQL Server-instansmiljö, väljer du Löpande uppgradering. Om du inte har en lösning med hög tillgänglighet på plats kan du överväga att antingen tillfälligt konfigurera databasspegling för att ytterligare minimera stilleståndstiden för att underlätta uppgraderingen eller ta tillfället i akt att konfigurera en AlwaysOn-tillgänglighetsgrupp som en permanent HA-lösning.

Du kan till exempel använda den här metoden för att uppgradera:

  • En installation av SQL Server på ett operativsystem som inte stöds.
  • En x86-installation (32-bitars) av SQL Server, som SQL Server 2016 (13.x) och senare versioner inte stöder x86-installationer.
  • SQL Server till ny maskinvara och/eller en ny version av operativsystemet.
  • SQL Server med serverkonsolidering.
  • SQL Server 2005 (9.x), som SQL Server 2016 (13.x) och senare versioner stöder inte uppgradering på plats av SQL Server 2005 (9.x). Mer information finns i SQL Server-supportalternativ för slut på support.

De steg som krävs för en ny installationsuppgradering varierar något beroende på om du använder ansluten lagring eller SAN-lagring.

  • Ansluten lagringsmiljö: Om du har en SQL Server-miljö med hjälp av ansluten lagring, följande diagram och länkarna i diagrammet som vägleder dig genom de steg som krävs för en ny installationsuppgradering av databasmotorn.

    diagram som visar en ny installationsuppgraderingsmetod med hjälp av säkerhetskopiering och återställning för ansluten lagring.

  • SAN-lagringsmiljö: Om du har en SQL Server-miljö med SAN-lagring, följande diagram och länkarna i diagrammet som vägleder dig genom de steg som krävs för en ny installationsuppgradering av databasmotorn.

    diagram som visar en ny installationsuppgraderingsmetod med koppla från och koppla till för SAN-lagring.

Löpande uppgradering

En löpande uppgradering krävs i SQL Server-lösningsmiljöer som omfattar flera SQL Server-instanser som måste uppgraderas i en viss ordning för att maximera drifttid, minimera risker och bevara funktioner. En löpande uppgradering är i princip uppgraderingen av flera SQL Server-instanser i en viss ordning. Du utför antingen en uppgradering på plats på varje befintlig SQL Server-instans eller en ny installationsuppgradering för att underlätta uppgraderingen av maskinvara och/eller operativsystemet som en del av uppgraderingsprojektet. Det finns flera scenarier där du behöver använda den löpande uppgraderingsmetoden. Dessa dokumenteras i följande artiklar: