Примечание.
Для доступа к этой странице требуется авторизация. Вы можете попробовать войти или изменить каталоги.
Для доступа к этой странице требуется авторизация. Вы можете попробовать изменить каталоги.
Применимо к: SQL Server 2025 (17.x)
SQL Server 2025 (17.x) основывается на предыдущих выпусках для роста SQL Server как платформы, которая предоставляет выбор языков разработки, типов данных, локальных или облачных сред и операционных систем.
В этой статье приведены новые возможности и улучшения для SQL Server 2025 г. (17.x).
Получить SQL Server 2025
Обзор:
Для лучшего взаимодействия с SQL Server 2025 (17.x) используйте самые последние средства.
Изменения в выпуске
Выпуск Standard
Увеличение лимитов емкости для выпуска Standard SQL Server 2025 (17.x):
- Максимальная емкость вычислений, используемая одним экземпляром: ограничена менее 4 сокетами или 32 ядрами.
- Максимальная память для буферного пула на экземпляр SQL Server 2025 (17,x): 256 ГБ.
Теперь регулятор ресурсов доступен в выпусках Standard и Standard Developer с той же функциональностью, что и в выпуске Enterprise.
Веб-выпуск
- Веб-выпуск прекращен. Дополнительные сведения см. в разделе Product Changes в записи блога SQL Server 2025 GA.
Экспресс-выпуск
Повышение лимитов емкости для версии SQL Server 2025 (17.x) Express.
- Максимальный размер реляционной базы данных: 50 ГБ.
- Выпуск Express с расширенными службами (SQLEXPRADV) прекращен.
- Выпуск Express теперь включает все функции, ранее доступные в выпуске Express с расширенными службами.
Новые редакции для разработчиков
Следующие бесплатные выпуски предназначены для предоставления всех функций соответствующих платных выпусков. Их можно использовать для разработки SQL Server приложений, не требуя платной лицензии.
Чтобы ознакомиться с функциями по выпускам, см. статью Выпуски и поддерживаемые функции SQL Server 2025.
Выпуск Standard Developer
SQL Server 2025 Standard Developer Edition является бесплатным выпуском, лицензированным для разработки. Она включает все функции выпуска SQL Server Standard.
Разработайте новые приложения для издания Standard.
Настройте промежуточную среду, чтобы сертифицировать обновление существующего приложения с выпуска Standard до SQL Server 2025 standard edition перед развертыванием в рабочей среде.
Выпуск Enterprise Developer
SQL Server 2025 Enterprise Developer издание включает функции версии Enterprise для SQL Server.
- Разработайте новые приложения для редакции Enterprise.
Функционально эквивалентен версии Developer в предыдущих версиях.
Основные сведения о функциях
В следующих разделах описаны функции, которые улучшены или представлены в SQL Server 2025 г. (17.x).
- Искусственный интеллект
- Разработчик
- аналитика
- Доступность
- Безопасность
- Ядро СУБД.
- хранилище запросов и интеллектуальная обработка запросов
- Язык
- Инструменты
- Microsoft Fabric
Искусственный интеллект
| Новые функции или обновления | Сведения |
|---|---|
| GitHub Copilot в SQL Server Management Studio | Задавайте вопросы. Получите ответы от ваших данных. |
| Векторный тип данных | Хранение векторных данных, оптимизированных для операций, таких как поиск сходства и приложения машинного обучения. Векторы хранятся в оптимизированном двоичном формате, но предоставляются в виде массивов JSON для удобства. Каждый элемент вектора может храниться в виде числа с плавающей запятой одинарной точности (4 байта) или половинной точности (2 байта). |
| Векторные функции | Новые скалярные функции выполняют операции с векторами в двоичном формате, позволяя приложениям хранить и управлять векторами в ядро СУБД SQL. |
| Векторный индекс | Создайте приблизительные индексы векторов и управляйте ими, чтобы быстро и эффективно найти аналогичные векторы с заданным ссылочным вектором. Индексы вектора запросов из sys.vector_indexes. Требуется конфигурация базы данных PREVIEW_FEATURES с областью базы данных. |
| Управление внешними моделями ИИ | Управление объектами внешней модели ИИ для внедрения задач (создание векторных массивов) с доступом к конечным точкам вывода REST AI. |
разработчик.
| Новые функции или обновления | Сведения |
|---|---|
| Оптимизация пакетного режима для встроенных функций | Улучшения производительности для следующих встроенных функций: - Математические функции - DATETRUNC |
| Изменение потоковой передачи событий | Запись и публикация добавочных изменений DML данных (например, обновлений, вставок и удалений) в режиме реального времени. Потоковая передача событий отправляет подробные сведения об изменениях данных, таких как схема, предыдущие значения и новые значения, в Центры событий Azure в простом CloudEvent, в формате JSON или Avro Binary. Требуется конфигурация базы данных PREVIEW_FEATURES с областью базы данных. |
| Построитель API данных (DAB) | Подключите приложения к базе данных через автоматическиеконечные точки REST или GraphQL. |
| Вызов внешней конечной точки REST | При вызове хранимой системной процедуры sp_invoke_external_rest_endpoint можно: — вызов конечных точек REST/GraphQL из других служб Azure — обработка данных с помощью функции Azure — обновление панели мониторинга Power BI — вызов локальной конечной точки REST — обратитесь к службам OpenAI Azure |
| Сопоставление нечеткой строки | Проверьте, похожи ли две строки, и вычислите разницу между двумя строками. Требуется конфигурация базы данных PREVIEW_FEATURES с областью базы данных. |
| данные JSON в SQL Server | Используйте встроенные функции и операторы SQL Server с данными JSON, хранящимися в собственном двоичном формате: — анализ текста JSON и чтение или изменение значений. — преобразование массивов объектов JSON в формат таблицы. — выполните любой запрос Transact-SQL для преобразованных объектов JSON. — форматирование результатов запросов Transact-SQL в формате JSON. — Дополнительные сведения и примеры см. в разделе "Тип данных JSON". |
| Новые китайские колляции | Новые китайские параметры сортировки в совместимости с базами данных версии 160 поддерживают стандарт GB18030-2022. |
| Регулярные выражения | Определите шаблон поиска для текста с последовательностью символов. Выполнение запросов в SQL Server с использованием регулярных выражений для поиска, замены или проверки текстовых данных. |
| Функции регулярных выражений | Сопоставление сложных шаблонов и управление данными в SQL Server с регулярными выражениями. |
| SQL MCP Server | Подключите кастомные и агенты Foundry к базе данных через безопасный сервер MCP. |
Аналитика
| Новые функции или обновления | Сведения |
|---|---|
| Подключение к источникам данных ODBC с помощью PolyBase на SQL Server в Linux | Поддерживает источники данных ODBC для SQL Server на Linux. |
| Встроенная поддержка определенных типов источников | Службы PolyBase больше не требуются для parquet, Delta или CSV. |
| Поддержка TDS 8.0 для PolyBase | При использовании возможностей драйвера ODBC Майкрософт для SQL Server в Windows для PolyBase, TDS 8.0 доступен для SQL Server в качестве внешнего источника данных. |
| Поддержка PolyBase для управляемого удостоверения | Используйте управляемое удостоверение для обмена данными с Microsoft Хранилище BLOB-объектов Azure и Microsoft Azure Data Lake Storage. |
Доступность и аварийное восстановление
| Новые функции или обновления | Сведения |
|---|---|
| Группы доступности AlwaysOn | |
| Улучшение асинхронной отправки запросов страниц в группе доступности | Выполняйте асинхронные запросы страниц и пакетные запросы во время восстановления после аварийного переключения. Включено по умолчанию. |
| Разрешить базе данных переключаться на разрешение состояния | После сбоя считывания сохраненных данных конфигурации из-за прерывания сетевой службы. |
| Настройка ожидания подтверждения транзакции группы доступности в миллисекундах | Установите availability group commit time в миллисекундах для реплики группы доступности, чтобы транзакции отправлялись во вторичную реплику быстрее. |
| Управление потоком обмена данными для групп доступности | Новый sp_configure параметр позволяет первичной реплике определить, отстает ли вторичная реплика. С помощью нового параметра конфигурации можно оптимизировать взаимодействие между конечными точками HADR. |
| Поддержка распределенной группы доступности для автономной группы доступности | Настройте распределенную группу доступности между двумя изолированными группами доступности. |
| Улучшения синхронизации группы доступности с распределенной архитектурой | Повышает производительность синхронизации, уменьшая насыщенность сети, когда глобальные первичные и переадресаторные реплики находятся в асинхронном режиме фиксации. |
| Быстрая отработка отказа для устойчивых проблем с работоспособностью AG | Задайте значение RestartThreshold для группы доступности Always On равным 0, чтобы сообщить Windows Server отказоустойчивому кластеру (WSFC) о необходимости немедленно выполнить отработку отказа для ресурса группы доступности при обнаружении постоянной проблемы работоспособности. |
| Улучшенная диагностика времени ожидания проверки работоспособности | Повышает производительность синхронизации, уменьшая насыщенность сети, когда глобальные первичные и переадресаторные реплики находятся в асинхронном режиме фиксации. Это изменение включено по умолчанию и не требует какой-либо конфигурации. |
| УДАЛЕНИЕ IP-адреса прослушивателя | Новый параметр в команде ALTER AVAILABILITY GROUP Transact-SQL позволяет удалить IP-адрес из прослушивателя без удаления прослушивателя. |
Настройка NONE маршрутизации только для чтения или записи |
При настройке READ_WRITE_ROUTING_URL и READ_ONLY_ROUTING_URL можно задать значение NONE для возврата указанной маршрутизации с помощью команды ALTER AVAILABILITY GROUP Transact-SQL для автоматического перенаправления трафика обратно в основную реплику. |
| Настройка шифрования TLS 1.3 с помощью TDS 8.0 | Настройте шифрование TLS 1.3 для взаимодействия между WSFC и репликой группы доступности AlwaysOn с поддержкой TDS 8.0 . |
| Экземпляр отказоустойчивого кластера AlwaysOn | |
| Настройка шифрования TLS 1.3 с помощью TDS 8.0 | Настройте шифрование TLS 1.3 для связи между WSFC и экземпляром отказоустойчивого кластера Always On (FCI) с поддержкой TDS 8.0. |
| Backups | |
| Резервное копирование в неизменяемое блоб-хранилище | Доступно при резервном копировании по URL-адресу. |
| Выполнение резервного копирования на вторичных репликах | Помимо резервных копий только для копирования, теперь можно выполнять полные и разностные резервные копии на любой вторичной реплике. |
| Перенос логов | |
| Настройка шифрования TLS 1.3 с помощью TDS 8.0 | Настройте шифрование TLS 1.3 для обмена данными между серверами в топологии доставки журналов. |
Безопасность
| Новые функции или обновления | Сведения |
|---|---|
| Улучшения кэша безопасности | Аннулирует кэши только для конкретного логина. Если записи кэша безопасности недопустимы, затрагиваются только те записи, принадлежащие к затронутому имени входа. Это улучшение сводит к минимуму влияние проверки разрешений, не связанных с кэшем, для пользователей, на которых это не влияет. |
| Поддержка режима заполнения OAEP для шифрования RSA | Поддержка сертификатов и асимметричных ключей, добавление уровней безопасности в процессы шифрования и расшифровки. |
| PBKDF для хешей паролей включен по умолчанию | Использует PBKDF2 для хэшей паролей по умолчанию, повышая безопасность паролей и помогая клиентам соблюдать NIST SP 800-63b. |
| Управляемая идентичность с аутентификацией Microsoft Entra | Может использовать управляемое удостоверение сервера с поддержкой Arc в исходящих подключениях для взаимодействия с ресурсами Azure, а во входящих подключениях — для внешних пользователей, чтобы подключаться к SQL Server. Требуется SQL Server, управляемый через Azure Arc. |
| Резервное копирование на/восстановление из URL-адреса с помощью управляемого удостоверения | Создание резервной копии на URL-адрес или восстановление из него с помощью управляемого удостоверения. Требуется, чтобы SQL Server был включен через Azure Arc. |
| Поддержка управляемой идентичности для расширяемого управления ключами с помощью Azure Key Vault | Поддерживается для EKM с AKV и управляемых модулей аппаратной безопасности (HSM). Требуется SQL Server, включенный посредством Azure Arc. |
| Создать логины Microsoft Entra и учетные записи пользователей с неуникальными отображаемыми именами | Поддержка синтаксиса WITH OBJECT_ID T-SQL при использовании инструкции CREATE LOGIN или CREATE USER . |
| Поддержка пользовательской политики паролей в Linux | Примените пользовательскую политику паролей для учетных записей для проверки подлинности SQL в SQL Server на Linux. |
| Настройка шифрования TLS 1.3 с поддержкой TDS 8.0 | Шифрование TLS 1.3, добавленное с TDS 8 для следующих функций: - агент SQL Server - служебная программа sqlcmd - Служебная программа BCP - Служба записи SQL - Настройка и сбор диагностических данных для SQL Server (CEIP) - Виртуализация данных с помощью PolyBase в SQL Server - Группы доступности AlwaysOn - Экземпляры отказоустойчивого кластера Always On (FCI) - Связанные серверы - Репликация транзакций - Репликация слиянием - Одноранговая сеть - Репликация моментальных снимков - Доставка журналов Просмотрите критические изменения. |
Движок базы данных
| Новые функции или обновления | Сведения |
|---|---|
| Оптимизированная блокировка | Уменьшает задержки и потребление памяти во время блокировки, а также предотвращает эскалацию блокировки. |
| Управление ресурсами пространства tempdb | Повышает надежность и предотвращает сбои, предотвращая неконтролируемое потребление рабочих нагрузок, занимающих большое количество места в tempdb. |
| Ускорение восстановления базы данных в tempdb | Предоставляет преимущества ускоренного восстановления базы данных для транзакций в tempdb базе данных, таких как транзакции, использующие временные таблицы. |
| Сохраняемая статистика для доступных для чтения вторичных файлов | Создает сохраняемую статистику для читаемых вторичных реплик, чтобы оптимизировать рабочие нагрузки, выполняемые на вторичных репликах. |
| Улучшения отслеживания изменений | Адаптивная неглубкая очистка повышает производительность автоматической очистки отслеживания изменений. |
| Улучшения столбцового хранилища | Несколько улучшений в индексах columnstore: — Упорядоченные некластеризованные индексы columnstore — онлайн сборка индекса и улучшенное качество сортировки для упорядоченных колонночных индексов — Операции сжатия данных улучшены, когда присутствуют кластеризованные Columnstore индексы |
| Удаление оптимизированных для памяти контейнеров и файловой группы | Поддерживает удаление оптимизированных для памяти контейнеров и файловых групп при удалении всех In-Memory объектов OLTP. |
| Поддержка tmpfs для tempdb в Linux | Включите и запустите tempdb в tmpfs для SQL Server на Linux. |
| Алгоритм сжатия резервных копий ZSTD | SQL Server 2025 (17.x) добавляет более быстрый и эффективный алгоритм сжатия резервных копий — ZSTD. |
| Оптимизированный sp_executesql | Эффективно снижать воздействие бурь компиляции. Шторм компиляции — это ситуация, когда одновременно компилируется большое количество запросов, что приводит к проблемам производительности и проблемам с ресурсами. Включите эту функцию, чтобы вызовы sp_executesql вели себя как объекты, такие как хранимые процедуры и триггеры, с точки зрения компиляции.Разрешение пакетам использовать sp_executesql для сериализации процесса компиляции снижает влияние пиков компиляции. |
| Расширенные сеансы событий с привязкой к времени | Автоматически останавливает сеанс расширенных событий после истечения временного ограничения. Это помогает избежать ситуаций, когда сеансы могут оставаться активными неограниченное время по ошибке, потребляя ресурсы и потенциально создавая большой объем данных. |
| PREVIEW_FEATURES | Конфигурация с областью базы данных позволяет включить функции, запланированные для общего доступа после того, как эта версия SQL Server будет выпущена для общего доступа. Просмотрите эти функции в заметках о выпуске. |
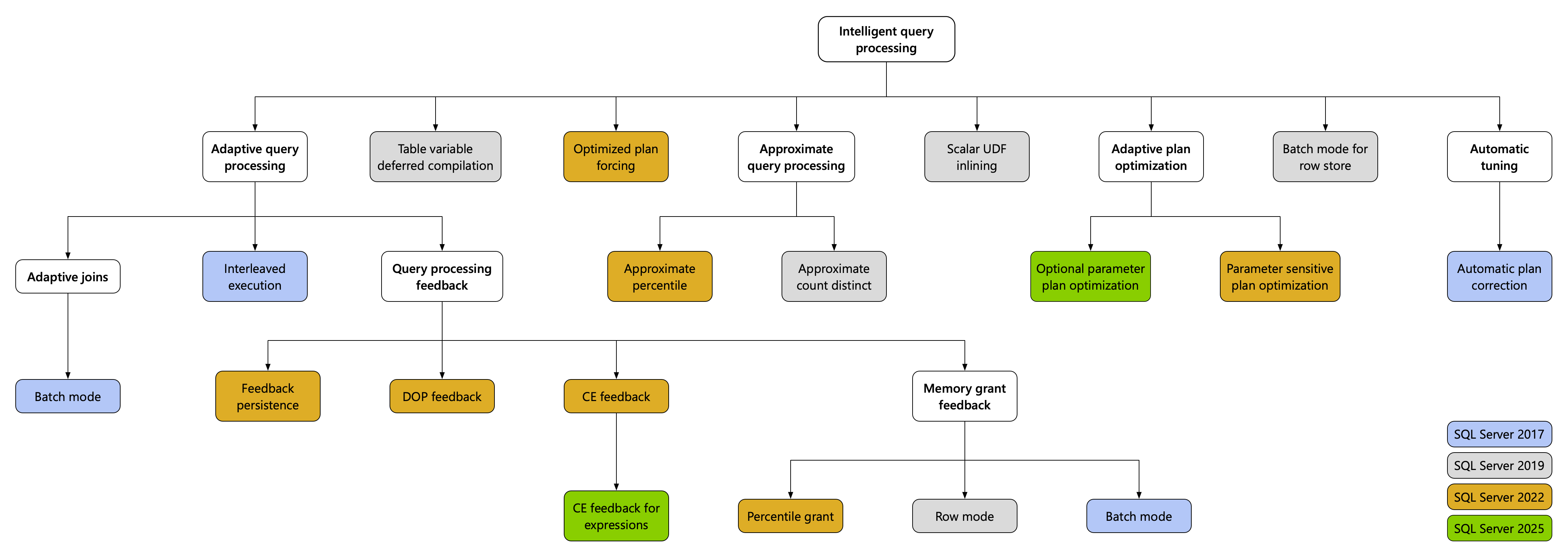
хранилище запросов и интеллектуальная обработка запросов
Семейство функций интеллектуальной обработки запросов (IQP) включает функции, которые повышают производительность существующих рабочих нагрузок с минимальными усилиями по реализации.
| Новые функции или обновления | Сведения |
|---|---|
| Обратная связь по оцениванию кардинальности выражений | Извлекает уроки из предыдущих выполнений выражений в запросах. Находит соответствующий выбор модели оценки кардинальности (CE) и применяет его к будущим выполнениям этих выражений. |
| Дополнительная оптимизация плана параметров (OPPO) | Использует инфраструктуру оптимизации адаптивного плана (Multiplan), которая была представлена вместе с улучшением оптимизации плана, чувствительной к параметрам (PSPO), и позволяет генерировать несколько планов из одного запроса. Это позволяет функции делать различные предположения в зависимости от значений параметров, используемых в запросе. |
| Обратная связь по степени параллелизма (DOP) | Теперь по умолчанию. |
| хранилище запросов для доступных для чтения вторичных файлов | Теперь по умолчанию. |
| подсказка запроса ABORT_QUERY_EXECUTION | Блокирует будущие выполнения известных проблемных запросов, например необязательных запросов, влияющих на рабочие нагрузки приложений. |
Язык
| Новые функции или обновления | Сведения |
|---|---|
| Искусственный интеллект | |
| VECTOR_DISTANCE | Вычисляет расстояние между двумя векторами с помощью указанной метрики расстояния. |
| VECTOR_NORM | Возвращает норму вектора (которая является мерой его длины или величины). |
| VECTOR_NORMALIZE | Возвращает нормализованный вектор. |
| VECTORPROPERTY | Возвращает определенные свойства заданного вектора. |
| СОЗДАТЬ ВЕКТОРНЫЙ ИНДЕКС | Создайте приблизительный индекс в столбце векторов, чтобы повысить производительность поиска ближайших соседей. Требуется конфигурация базы данных PREVIEW_FEATURES с областью базы данных. |
| VECTOR_SEARCH. | Поиск векторов, аналогичных заданным векторам запроса, с помощью приблизительного алгоритма поиска ближайших соседей. Требуется конфигурация базы данных PREVIEW_FEATURES с областью базы данных. |
| СОЗДАНИЕ ВНЕШНЕЙ МОДЕЛИ | Создает внешний объект модели, содержащий расположение, метод проверки подлинности и назначение конечной точки вывода модели ИИ. |
| ИЗМЕНИТЬ ВНЕШНЮЮ МОДЕЛЬ | Изменяет объект внешней модели. |
| УДАЛЕНИЕ ВНЕШНЕЙ МОДЕЛИ | Удаляет объект внешней модели. |
| AI_GENERATE_CHUNKS | Создает блоки или фрагменты текста на основе типа, размера и исходного выражения. |
| AI_GENERATE_EMBEDDINGS | Создает эмбеддинги (векторные массивы) с помощью заранее созданного определение модели искусственного интеллекта, которое хранится в базе данных. |
| Регулярные выражения | |
| REGEXP_LIKE | Указывает, соответствует ли шаблон регулярного выражения строке. |
| REGEXP_REPLACE | Возвращает измененную исходную строку, замененную строкой замены, в которой было найдено вхождение шаблона регулярного выражения. Если совпадения не найдены, функция возвращает исходную строку. |
| REGEXP_SUBSTR | Возвращает одну подстроку строки, соответствующую шаблону регулярного выражения. Если совпадение не найдено, возвращается NULL. |
| REGEXP_INSTR | Возвращает начальную или конечную позицию соответствующей подстроки в зависимости от значения аргумента return_option. |
| REGEXP_COUNT | Подсчитывает количество совпадений шаблона регулярного выражения в строке. |
| REGEXP_MATCHES | Возвращает табличные результаты, содержащие подстроки, полученные в результате сопоставления шаблона регулярного выражения со строкой. Если совпадение не найдено, функция не возвращает строку. |
| REGEXP_SPLIT_TO_TABLE | Возвращает строки, разделенные шаблоном regex. Если шаблон не соответствует, функция возвращает целое строковое выражение. |
| JSON | |
| JSON_OBJECTAGG | Создайте объект JSON из агрегата. |
| JSON_ARRAYAGG | Сформируйте массив JSON из агрегации. |
| Другие дополнения и улучшения | |
| ПОДСТРОКА | Длина теперь является необязательной, по умолчанию используется длина выражения . Это изменение соответствует стандарту ANSI. |
| DATEADD | число поддерживает тип bigint . |
| UNISTR | Укажите значения кодировки Юникода. Возвращает символы Юникода. |
| ПРОДУКТ | Агрегатная PRODUCT() функция вычисляет продукт набора значений. |
| CURRENT_DATE | Возвращает текущую дату системы базы данных в качестве значения даты. |
| EDIT_DISTANCE | Вычисляет количество вставок, удалений, подстановок и транспозиций, необходимых для преобразования одной строки в другую. Требуется конфигурация базы данных PREVIEW_FEATURES с областью базы данных. |
| Схожесть по редакционному расстоянию | Вычисляет значение сходства от 0 (указывающее отсутствие совпадения) до 100 (указывающее полное совпадение). Требуется конфигурация базы данных PREVIEW_FEATURES с областью базы данных. |
| Расстояние Яро-Винклера | Вычисляет расстояние редактирования между двумя строками, предоставляя предпочтение строкам, которые соответствуют началу для заданной длины префикса. Возвращает float. Требуется конфигурация базы данных PREVIEW_FEATURES с областью базы данных. |
| Схожесть по Jaro-Winkler | Вычисляет значение сходства от 0 (указывающее отсутствие совпадения) до 100 (указывающее полное совпадение). Возвращает int. Требуется конфигурация с областью действия базы данных PREVIEW_FEATURES. |
|
-
BASE64_ENCODE - BASE64_DECODE |
Преобразуйте двоичные данные в текстовый формат, безопасный для передачи в различных системах. Его можно использовать различными способами, так как это гарантирует, что двоичные данные, такие как изображения или файлы, остаются неизменными во время передачи, даже при передаче через текстовые системы. |
| || (Объединение строк) | Конкатенируйте выражения с expression || expression. |
| PREVIEW_FEATURES конфигурации базы данных с заданной областью | Включает функции, не предназначенные для общей доступности на момент выпуска этой версии SQL Server. Просмотрите эти функции в заметках о выпуске. |
Линукс
Инструменты
| Новые функции или обновления | Сведения |
|---|---|
| Служебная программа bcp | Улучшения проверки подлинности |
| служебная программа sqlcmd | Улучшения проверки подлинности |
Microsoft Fabric
| Новые функции или обновления | Сведения |
|---|---|
| Мирроринг в Fabric | Непрерывно реплицируйте данные в Microsoft Fabric из локальной среды SQL Server 2025. Microsoft Fabric уже включает зеркальное отображение из различных источников, включая База данных SQL Azure и Управляемый экземпляр SQL Azure. Дополнительные сведения о зеркалировании баз данных SQL Server 2025 в системе Microsoft Fabric см. в разделе Зеркалированные базы данных SQL Server в Microsoft Fabric. |
Зеркальное отображение инфраструктуры Fabric для SQL Server 2025
Регулятор ресурсов SQL Server можно настроить для управления использованием ресурсов для зеркалирования в Fabric для SQL Server 2025 (17.x). Каждая группа рабочих нагрузок предназначена для определенного этапа зеркалирования.
Для примера и начала работы обратитесь к статье Configure resource governor for Fabric mirroring. Дополнительные сведения см. в разделе "Группа рабочей нагрузки регулятора ресурсов".
Вы можете включить и настроить функцию автоматического восстановления в SQL Server 2025 (17.x) для зеркального копирования Fabric, чтобы предотвратить заполнение журнала транзакций.
Чтобы ознакомиться с примером и начать работу, см. раздел "Настройка автоматического пересева".
Можно настроить максимальную и минимальную границу транзакций для обработки с помощью зеркального отображения Fabric в SQL Server 2025 (17.x).
Для примера и чтобы начать работу, см. "Настроить производительность сканирования контроллера".
SQL Server Analysis Services
SQL Server Analysis Services не выполняется в отказоустойчивом кластере при настройке с помощью локальной учетной записи. Службы Analysis Services должны быть настроены с помощью учетной записи домена.
Если вы используете локальную учетную запись в отказоустойчивом кластере, в Windows Просмотр событий появится следующая ошибка:
Server Gen2 cryptokey is not present, but server assembly object System is set to use server gen2 cryptokey. Terminating server.
Сведения о том, что нового, см. в статье Что нового в SQL Server Analysis Services.
Сервер отчетов Power BI
Начиная с SQL Server 2025 г. (17.x), локальные службы отчетов объединяются в Сервер отчетов Power BI. Дополнительные сведения см. в разделе Reporting Services вопросы и ответы о консолидации.
SQL Server Integration Services
См. раздел Новые возможности в SQL Server 2025 Integration Services, чтобы узнать об изменениях, связанных с SQL Server Integration Services.
Прекращенные службы и неподдерживаемые функции
Data Quality Services (DQS) прекращено в этой версии SQL Server. Мы продолжаем поддерживать DQS в SQL Server 2022 (16.x) и более ранних версиях. Дополнительные сведения, включая сведения о том, как удалить DQS во время обновления, см. в разделе SQL Server 2025 известных проблем.
Master Data Services (MDS) не поддерживается в этой версии SQL Server. Мы продолжаем поддерживать MDS в SQL Server 2022 (16.x) и более ранних версиях.
Synapse Link в этой версии SQL Server прекращено. Вместо этого используйте Дублирование в Fabric. Дополнительные сведения см. в статье Отражение в Fabric — новые возможности.
политики доступа Purview (политики DevOps и политики владельца данных) прекращены в этой версии SQL Server. Вместо этого используйте фиксированные роли сервера .
Вместо действия политики мониторинга производительности SQL Purview используйте
##MS_ServerPerformanceStateReader##и/или##MS_PerformanceDefinitionReader##предопределенную роль сервера.Вместо действия политики аудита безопасности SQL Purview используйте фиксированные серверные роли
##MS_ServerSecurityStateReader##и/или##MS_SecurityDefinitionReader##.##MS_DatabaseConnector##Используйте роль сервера с существующими именами входа, чтобы подключиться к базе данных без необходимости создать пользователя в этой базе данных.
Функция Hot add CPU устарела в этой версии SQL Server и планируется удалить в будущей версии.
Параметр конфигурации lightweight pooling и соответствующий режим fiber mode в этой версии SQL Server устарели и планируются к удалению в будущей версии.
Критические изменения
SQL Server 2025 (17.x) вносит критические изменения в несколько функций SQL Server Database Engine, таких как связанные серверы, репликация, доставка журналов и PolyBase.
Дополнительные сведения см. в статье Breaking changes to ядро СУБД features in SQL Server 2025.
Связанный контент
- Модуль SqlServer PowerShell
- SQL Server PowerShell
- SQL Server семинары
- заметки о выпуске SQL Server 2025
- Известные проблемы SQL Server 2025
Получите помощь
- Идеи для SQL: у вас есть предложения по улучшению SQL Server?
Майкрософт Q & A (SQL Server) - DBA Stack Exchange (тег sql-server): задайте SQL Server вопросы
- Stack Overflow (тег sql-server): ответы на вопросы о разработке SQL
- Условия и информация о лицензии Microsoft SQL Server
- Варианты поддержки для бизнес-пользователей
- Дополнительная помощь и отзывы о SQL Server
Примите участие в разработке документации по SQL
Знаете ли вы, что содержимое SQL можно изменить самостоятельно? При этом вы не только помогаете улучшить нашу документацию, но и получаете признание в качестве участника страницы.
Дополнительные сведения см. в документации Edit Майкрософт Learn.