Примечание.
Для доступа к этой странице требуется авторизация. Вы можете попробовать войти или изменить каталоги.
Для доступа к этой странице требуется авторизация. Вы можете попробовать изменить каталоги.
SQL Server шифрует данные, используя иерархическую структуру средств шифрования и управления ключами. На каждом уровне данные низшего уровня шифруются на основе комбинации сертификатов, асимметричных ключей и симметричных ключей. Асимметричные и симметричные ключи можно хранить вне модуля расширенного управления ключами SQL Server.
На следующем рисунке показано, что на каждом уровне иерархии средств шифрования шифруются данные более нижнего уровня и отображаются наиболее распространенные конфигурации шифрования. Доступ к началу иерархии, как правило, защищается паролем.
.gif)
Следует учитывать следующие основные понятия.
Для лучшей производительности данные следует шифровать с помощью симметричных ключей, а не с помощью сертификатов и асимметричных ключей.
Главные ключи базы данных защищены главным ключом службы. Главный ключ службы создается при установке SQL Server и шифруется API-интерфейсом защиты данных Windows (DPAPI).
Возможны другие иерархии шифрования с дополнительными уровнями.
Модуль расширенного управления ключами хранит симметричные или асимметричные ключи вне SQL Server.
Прозрачное шифрование данных (TDE) должно использовать симметричный ключ, который называется ключом шифрования базы данных, защищенный сертификатом, который, в свою очередь защищается главным ключом базы данных master или асимметричным ключом, хранящимся в модуле расширенного управления ключами.
Главный ключ службы и все главные ключи базы данных являются симметричными ключами.
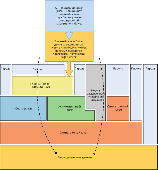
На следующем рисунке показаны те же сведения другим образом.
.gif)
Диаграмма иллюстрирует следующие дополнительные основные понятия.
На этом рисунке стрелки указывают стандартные иерархии шифрования.
Симметричные и асимметричные ключи в модуле расширенного управления ключами защищают доступ к симметричным и асимметричным ключам, хранящимся в SQL Server. Пунктирная линия, связанная с модулем расширенного управления ключами, указывает, что ключи в модуле расширенного управления ключами могут заменять симметричные и асимметричные ключи, хранящиеся в SQL Server.
Механизмы шифрования
SQL Server поддерживает следующие механизмы шифрования:
функции Transact-SQL;
асимметричные ключи;
симметричные ключи;
Сертификаты
Прозрачное шифрование данных
Функции Transact-SQL
Отдельные элементы можно шифровать по мере того, как они вставляются или обновляются, с помощью функций Transact-SQL. Дополнительные сведения см. в разделах ENCRYPTBYPASSPHRASE (Transact-SQL) и DECRYPTBYPASSPHRASE (Transact-SQL).
Сертификаты
Сертификат открытого ключа, или просто сертификат, представляет собой подписанную цифровой подписью инструкцию, которая связывает значение открытого ключа с идентификатором пользователя, устройства или службы, имеющей соответствующий закрытый ключ. Сертификаты поставляются и подписываются центром сертификации (certification authority, CA). Сущность, получающая сертификат от центра сертификации, является субъектом этого сертификата. Как правило, сертификаты содержат следующие сведения.
Открытый ключ субъекта.
Идентификационные данные субъекта, например имя и адрес электронной почты.
Срок действия, то есть интервал времени, на протяжении которого сертификат будет считаться действительным.
Сертификат действителен только в течение указанного в нем периода, который задается в каждом сертификате при помощи дат (Valid From и Valid To), определяющих начало и окончание срока действия. По истечении срока действия сертификата его субъект должен запросить новый сертификат.
Идентификационные данные поставщика сертификата.
Цифровая подпись поставщика.
Эта подпись подтверждает действительность связи между открытым ключом и идентификационными данными субъекта. (В процессе создания цифровой подписи данные, вместе с некоторыми секретными данными отправителя, преобразуются в тег, называемый подписью.)
Главное преимущество сертификатов в том, что они позволяют не хранить на узлах совокупность паролей отдельных субъектов. Вместо этого узел просто устанавливает доверительные отношения с поставщиком сертификата; после этого поставщик может подписать неограниченное количество сертификатов.
Когда узел (например, защищенный веб-сервер) указывает, что конкретный поставщик сертификата является доверенным корневым центром сертификации, он неявно выражает доверие к политикам, которые поставщик использовал при определении связей для изданных им сертификатов. Таким образом, узел выражает уверенность в том, что поставщик проверил идентификационные данные субъекта сертификата. Узел делает поставщика доверенным корневым центром сертификации, помещая самостоятельно подписанный сертификат поставщика, содержащий открытый ключ поставщика, в хранилище сертификатов доверенного корневого центра сертификации на главном компьютере. Промежуточные или подчиненные центры сертификации являются доверенными только в том случае, если к ним ведет правильный путь от доверенного корневого центра сертификации.
Поставщик может отозвать сертификат до истечения срока его действия. При этом отменяется связь открытого ключа с идентификационными данными, указанными в сертификате. Каждый поставщик ведет список отозванных сертификатов, который можно использовать для проверки конкретного сертификата.
Самостоятельно подписанные сертификаты, созданные SQL Server, соответствуют стандарту X.509 и поддерживают поля X.509 v1.
Асимметричные ключи
Асимметричный ключ состоит из закрытого ключа и соответствующего открытого ключа. Каждый из этих ключей позволяет дешифровать данные, зашифрованные другим ключом. На выполнение асимметричных операций шифрования и дешифрования требуется сравнительно много ресурсов, но они обеспечивают более надежную защиту, чем симметричное шифрование. Асимметричный ключ можно использовать для шифрования симметричного ключа перед его сохранением в базе данных.
Симметричные ключи
Симметричный ключ — это ключ, используемый и для шифрования, и для дешифрования данных. Данные при использовании симметричного ключа шифруются и дешифруются быстро, и он вполне подходит для повседневной защиты конфиденциальных данных, хранящихся в базе данных.
Прозрачное шифрование данных
Прозрачное шифрование данных (TDE) является особым случаем шифрования с использованием симметричного ключа. TDE шифрует всю базу данных, используя симметричный ключ, который называется ключом шифрования базы данных. Ключ шифрования базы данных защищен другими ключами или сертификатами, которые, в свою очередь, защищаются главным ключом базы данных или асимметричным ключом, хранящимся в модуле расширенного управления ключами. Дополнительные сведения см. в разделе Прозрачное шифрование данных (TDE).
См. также
Обеспечение безопасности SQL Server
Функции безопасности (Transact-SQL)