Примечание.
Для доступа к этой странице требуется авторизация. Вы можете попробовать войти или изменить каталоги.
Для доступа к этой странице требуется авторизация. Вы можете попробовать изменить каталоги.
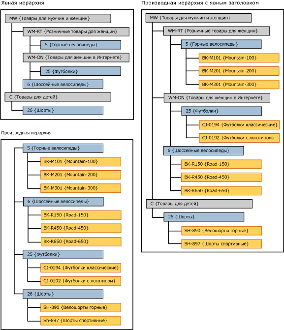
В Master Data Services использование уровней явной иерархии в качестве высших уровней производной иерархии называется «производной иерархией с явным ограничением».
Явная иерархия должна быть основана на той же сущности, что и сущность на вершине производной иерархии.
В пользовательском интерфейсе Диспетчер основных данных такой тип иерархии можно создать, перетащив явную иерархию на вершину производной иерархии.
.gif)
Образец производной иерархии с явным ограничением
В данном примере элементы явной иерархии происходят из сущности «Подкатегория». В производной иерархии элементы высшего уровня также происходят из сущности «Подкатегория».
.gif)
При использовании явной иерархии на вершине производной иерархии производная иерархия становится неоднородной.
Правила
В производной иерархии с явным ограничением не может быть больше одной явной иерархии.
Одну и ту же явную иерархию можно использовать как ограничение для нескольких производных иерархий.
Нельзя назначить разрешения на элементы иерархии производным иерархиям с явными ограничениями. Если назначить разрешение явной иерархии или производной иерархии индивидуально, то разрешение затронет обе иерархии.
Связанные задачи
Описание задачи |
Раздел |
|---|---|
Создание производной иерархии. |
|
Создание явной иерархии. |
|
Удаление существующей производной иерархии. |
|