Схема связей объектов конструктора моделей
Следующие схемы изображают связи между семантическими объектами внутри модели отчета, а также связи между семантическими объектами и объектами представления источника данных (DSV) внутри модели отчета:
Файлы компонента модели отчета
Следующая схема изображает связи между различными файлами компонента, которые охватывают модель отчета:
.gif)
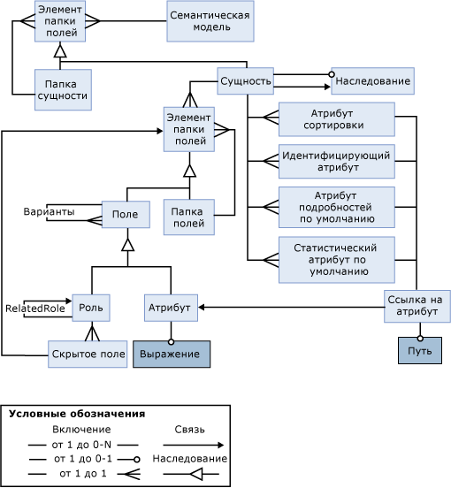
Семантические объекты модели отчета
Следующая схема изображает связи между семантическими объектами внутри модели отчета:
.gif)
Семантические объекты и объекты представлений источников данных (DSV)
Следующая схема изображает привязки между семантическими объектами и объектами представлений источников данных внутри модели отчета:
.gif)
Объекты выражений модели отчета
Следующая схема изображает связи между объектами выражений внутри модели отчета:
.gif)
Объекты запросов модели отчета
Следующая схема изображает связи между объектами запросов внутри модели отчета:
.gif)
См. также