Производные иерархии с явными ограничениями (службы Master Data Services)
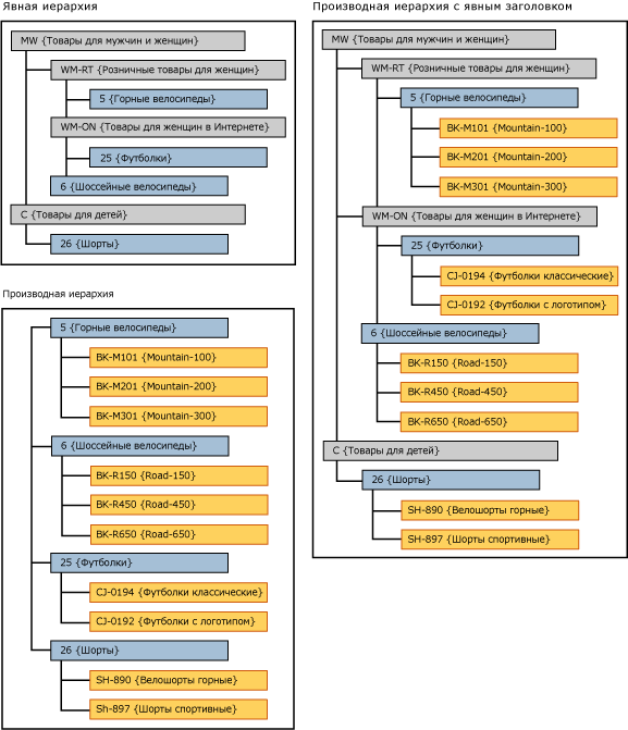
Когда уровни явной иерархии используются как высшие уровни производной иерархии, это называется производной иерархией с явной верхушкой.
Явная иерархия должна быть основана на той же сущности, что и сущность на вершине производной иерархии.
В следующем примере показана производная иерархия, к которой можно добавить явную иерархию.
.gif)
Следующую явную иерархию можно добавить, потому что она основана на сущности «Подкатегория», которая является высшим уровнем производной иерархии.
.gif)
Явная иерархия сворачивает элементы сначала по элементам производной иерархии, а потом по объединенным элементам явной иерархии.
.gif)
В среде пользовательского интерфейса (UI) Диспетчер основных данных такой тип иерархии можно создать, перетащив явную иерархию наверх производной иерархии.
.gif)
В данном примере элементы явной иерархии происходят из сущности «Подкатегория». В производной иерархии элементы высшего уровня также происходят из сущности «Подкатегория».
.gif)
При использовании явной иерархии на вершине производной иерархии производная иерархия становится неоднородной.
Правила
В производной иерархии с явным ограничением не может быть больше одной явной иерархии.
Одну и ту же явную иерархию можно использовать как ограничение для нескольких производных иерархий.
Нельзя назначить разрешения на элементы иерархии производным иерархиям с явными верхушками. Если назначить разрешение явной иерархии или производной иерархии индивидуально, то разрешение затронет обе иерархии.