Notatka
Dostęp do tej strony wymaga autoryzacji. Może spróbować zalogować się lub zmienić katalogi.
Dostęp do tej strony wymaga autoryzacji. Możesz spróbować zmienić katalogi.
Dotyczy: SQL Server 2025 (17.x)
SQL Server 2025 (17.x) opiera się na poprzednich wersjach, aby rozwijać SQL Server jako platformę, która umożliwia wybór języków programowania, typów danych, środowisk lokalnych lub chmurowych oraz systemów operacyjnych.
Ten artykuł zawiera podsumowanie nowych funkcji i ulepszeń dla SQL Server 2025 (17.x).
Pobierz SQL Server 2025
Ocena:
Aby uzyskać najlepsze doświadczenie z SQL Server 2025 (17.x), użyj latest tools.
Zmiany wersji
Wersja Standardowa
Zwiększone limity pojemności dla wersji Standardowa SQL Server 2025 (17.x):
- Maksymalna pojemność obliczeniowa używana przez pojedyncze wystąpienie: ograniczona do mniejszej wartości spośród 4 gniazd procesora lub 32 rdzeni.
- Maksymalna ilość pamięci dla puli buforów na wystąpienie SQL Server 2025 (17.x): 256 GB.
Zarządca zasobów jest teraz dostępny w wersjach Standard i Standard Developer z taką samą funkcjonalnością jak w wersji Enterprise.
Wersja internetowa
- Wersja internetowa została wycofana. Aby uzyskać więcej informacji, zobacz sekcję Product Changes w blogu SQL Server 2025 GA.
Edukcja Express
Zwiększone limity pojemności dla wersji express SQL Server 2025 (17.x):
- Maksymalny rozmiar relacyjnej bazy danych: 50 GB.
- Wersja Express z usługami Advanced Services (SQLEXPRADV) została wycofana.
- Wersja Express zawiera teraz wszystkie funkcje dostępne wcześniej w wersji Express z usługami Advanced Services.
Nowe wersje dla deweloperów
Następujące bezpłatne wersje zostały zaprojektowane w celu zapewnienia wszystkich funkcji odpowiadających im płatnych edycji. Mogą one służyć do tworzenia aplikacji SQL Server bez konieczności posiadania płatnej licencji.
Aby zapoznać się z funkcjami według wersji, zapoznaj się z Editions i obsługiwanymi funkcjami SQL Server 2025.
Standardowa edycja dewelopera
SQL Server 2025 Standard Developer Edition to bezpłatna wersja licencjonowana na programowanie. Zawiera wszystkie funkcje wersji SQL Server Standard.
Twórz nowe aplikacje dla wersji Standard.
Skonfiguruj środowisko testowe, aby certyfikować aktualizację istniejącej aplikacji z wersji Standard do SQL Server 2025 Standard przed wdrożeniem jej w środowisku produkcyjnym.
Wersja Enterprise Developer
SQL Server 2025 Enterprise Developer Edition zawiera funkcje edycji SQL Server Enterprise Edition.
- Tworzenie nowych aplikacji dla wersji Enterprise.
Funkcjonalnie odpowiednik wersji Developer w poprzednich wersjach.
Najważniejsze funkcje
W poniższych sekcjach opisano funkcje, które zostały ulepszone lub wprowadzone w SQL Server 2025 (17.x).
- AI
- Programista
- Analytics
- dostępność
- Bezpieczeństwo
- Aparat bazy danych
- Query Store i inteligentne przetwarzanie zapytań
- Język
- Narzędzia
- Microsoft Fabric
AI
| Nowa funkcja lub aktualizacja | Szczegóły |
|---|---|
| GitHub Copilot w SQL Server Management Studio | Zadawaj pytania. Uzyskaj odpowiedzi z danych. |
| wektorowy typ danych | Przechowywanie danych wektorowych zoptymalizowanych pod kątem operacji, takich jak wyszukiwanie podobieństwa i aplikacje uczenia maszynowego. Wektory są przechowywane w zoptymalizowanym formacie binarnym, ale są uwidocznione jako tablice JSON dla wygody. Każdy element wektora może być przechowywany przy użyciu wartości zmiennoprzecinkowej o pojedynczej precyzji (4 bajtów) lub o połowie precyzji (2 bajty). |
| Funkcje wektorowe | Nowe funkcje skalarne wykonują operacje na wektorach w formacie binarnym, umożliwiając aplikacjom przechowywanie i manipulowanie wektorami w Database Engine SQL. |
| Indeks wektorowy | Twórz przybliżone indeksy wektorów i zarządzaj nimi, aby szybko i wydajnie znaleźć podobne wektory do danego wektora odniesienia. Indeksy wektorów zapytań z sys.vector_indexes. Wymaga konfiguracji PREVIEW_FEATURES ograniczonej do bazy danych. |
| Zarządzanie zewnętrznymi modelami sztucznej inteligencji | Zarządzanie zewnętrznymi obiektami modelu sztucznej inteligencji na potrzeby osadzania zadań (tworzenia tablic wektorowych) uzyskiwania dostępu do punktów końcowych wnioskowania rest AI. |
Deweloper
| Nowa funkcja lub aktualizacja | Szczegóły |
|---|---|
| Optymalizacje trybu wsadowego dla wbudowanych funkcji | Ulepszenia wydajności następujących wbudowanych funkcji: - Funkcje matematyczne - DATETRUNC |
| Zmienianie przesyłania strumieniowego zdarzeń | Przechwyć i opublikuj przyrostowe zmiany DML danych (takie jak aktualizacje, wstawienia i usunięcia) niemal w czasie rzeczywistym. Przesyłanie strumieniowe zdarzeń zmieniających dane wysyła szczegółowe informacje o zmianach, takie jak schemat, poprzednie oraz nowe wartości, do Azure Event Hubs w prostym formacie CloudEvent, zserializowanym jako natywny format JSON lub Avro Binary. Wymaga konfiguracji PREVIEW_FEATURES ograniczonej do bazy danych. |
| Konstruktor interfejsu API danych (DAB) | Łączenie aplikacji z bazą danych za pośrednictwem automatycznych punktów końcowych REST lub GraphQL. |
| Wywołanie zewnętrznego punktu końcowego REST | Wywołanie procedury składowanej systemu sp_invoke_external_rest_endpoint umożliwia: - Wywoływanie punktów końcowych REST/GraphQL z innych usług Azure — Przetwarzanie danych za pośrednictwem funkcji Azure — Aktualizowanie pulpitu nawigacyjnego Power BI - Wywoływanie lokalnego punktu końcowego REST - Porozmawiaj z usługami OpenAI Azure |
| Dopasowywanie rozmytego ciągu | Sprawdź, czy dwa ciągi są podobne, i oblicz różnicę między dwoma ciągami. Wymaga konfiguracji PREVIEW_FEATURES ograniczonej do bazy danych. |
| dane JSON w SQL Server | Użyj wbudowanych funkcji i operatorów SQL Server z danymi JSON przechowywanymi w natywnym formacie binarnym: - Przeanalizuj tekst JSON i odczytaj lub zmodyfikuj wartości. - Przekształć tablice obiektów JSON w format tabeli. — Uruchom dowolne zapytanie Transact-SQL dla przekonwertowanych obiektów JSON. - Sformatuj wyniki zapytań Transact-SQL w formacie JSON. — Aby uzyskać więcej informacji i przykładów, zobacz Typ danych JSON. |
| Nowe sortowania chińskie | Nowe chińskie sortowania w wersji zgodności bazy danych 160 obsługują standard GB18030-2022. |
| wyrażenia regularne | Zdefiniuj wzorzec wyszukiwania tekstu z sekwencją znaków. Wykonaj zapytanie SQL Server za pomocą wyrażenia regularnego, aby znaleźć, zamienić lub zweryfikować dane tekstowe. |
| Funkcje wyrażeń regularnych | Dopasuj złożone wzorce i manipuluj danymi w SQL Server za pomocą wyrażeń regularnych. |
| SQL MCP Server | Połącz agentów niestandardowych i agentów Foundry z bazą danych przy użyciu bezpiecznego serwera MCP. |
Analiza danych
| Nowa funkcja lub aktualizacja | Szczegóły |
|---|---|
| Połączenie ze źródłami danych ODBC przy użyciu technologii PolyBase w SQL Server on Linux | Obsługuje źródła danych ODBC dla SQL Server on Linux. |
| Natywna obsługa określonych typów źródłowych | Usługi PolyBase nie są już wymagane dla Parquet, Delta lub CSV. |
| Obsługa technologii TDS 8.0 dla technologii PolyBase | Podczas korzystania z funkcji sterownika Microsoft ODBC dla SQL Server na Windows dla technologii PolyBase, usługa TDS 8.0 jest dostępna dla SQL Server jako zewnętrzne źródło danych. |
| Obsługa technologii PolyBase dla tożsamości zarządzanej | Użyj tożsamości zarządzanej, aby komunikować się z usługami Microsoft Azure Blob Storage i Microsoft Azure Data Lake Storage. |
Dostępność i odzyskiwanie po awarii
| Nowa funkcja lub aktualizacja | Szczegóły |
|---|---|
| Zawsze włączone grupy dostępności | |
| Ulepszenie asynchronicznego dispatchingu żądań stron w grupach dostępności | Wykonywanie asynchronicznych żądań stron w partiach roboczych podczas odzyskiwania po awarii. Włączone domyślnie. |
| Zezwalaj bazie danych na przełączanie się na stan rozpoznawania | Po niepowodzeniu odczytu trwałych danych konfiguracyjnych z powodu przerw w działaniu usługi sieciowej. |
| Skonfiguruj czas oczekiwania na zatwierdzenie grupy AG w milisekundach | Ustaw availability group commit time w milisekundach dla repliki grupy dostępności, aby transakcje były szybciej wysyłane do repliki pomocniczej. |
| Sterowanie przepływem komunikacji dla grup dostępności | Nowa sp_configure opcja umożliwia replice podstawowej określenie, czy replika pomocnicza pozostaje w tyle. Dzięki nowej opcji konfiguracji można zoptymalizować komunikację między punktami końcowymi usługi HADR. |
| Rozproszona obsługa dostępności dla zawartej grupy dostępności | Skonfiguruj rozproszoną grupę dostępności między dwiema zawartymi grupami dostępności. |
| Ulepszenia synchronizacji rozproszonej | Zwiększa wydajność synchronizacji, zmniejszając nasycenie sieci, gdy globalne repliki główne i przesyłające są w trybie asynchronicznego zatwierdzania. |
| Szybkie przełączenie awaryjne w przypadku trwałych problemów ze stanem grupy dostępności | Ustaw wartość RestartThreshold dla Always On grupa dostępności na 0, co informuje klaster Windows Server Failover (WSFC) o natychmiastowym przełączeniu zasobu grupy dostępności po wykryciu trwałego problemu zdrowotnego. |
| Ulepszona diagnostyka limitu czasu sprawdzania kondycji | Zwiększa wydajność synchronizacji, zmniejszając nasycenie sieci, gdy globalne repliki główne i przesyłające są w trybie asynchronicznego zatwierdzania. Ta zmiana jest domyślnie włączona i nie wymaga żadnej konfiguracji. |
| USUŃ adres IP odbiornika | Nowy parametr w ALTER AVAILABILITY GROUP Transact-SQL polecenie umożliwia usunięcie adresu IP z odbiornika bez usuwania odbiornika. |
Ustawianie NONE routingu tylko do odczytu lub odczytu i zapisu |
Podczas konfigurowania READ_WRITE_ROUTING_URL i READ_ONLY_ROUTING_URL można ustawić wartość NONE, aby przywrócić określony routing przy użyciu polecenia ALTER AVAILABILITY GROUP Transact-SQL, aby automatycznie kierować ruch z powrotem do repliki podstawowej. |
| Konfigurowanie szyfrowania TLS 1.3 przy użyciu protokołu TDS 8.0 | Skonfiguruj szyfrowanie TLS 1.3 na potrzeby komunikacji między usługą WSFC i repliką zawsze włączonej grupy dostępności z obsługą protokołu TDS 8.0 . |
| Zawsze włączone wystąpienie klastra trybu failover | |
| Konfigurowanie szyfrowania TLS 1.3 przy użyciu protokołu TDS 8.0 | Skonfiguruj szyfrowanie TLS 1.3 do komunikacji między WSFC a instancją klastra przełączania awaryjnego Always On (FCI) z obsługą protokołu TDS 8.0. |
| Backups | |
| Tworzenie kopii zapasowej do niezmiennego magazynu obiektów blob | Dostępne podczas wykonywania kopii zapasowej na adres URL. |
| Tworzenie kopii zapasowej na replikach dodatkowych | Oprócz kopii zapasowych tylko do kopiowania można teraz również wykonywać pełne i różnicowe kopie zapasowe na dowolnej repliki pomocniczej. |
| Przesyłanie logów | |
| Konfigurowanie szyfrowania TLS 1.3 przy użyciu protokołu TDS 8.0 | Skonfiguruj szyfrowanie TLS 1.3 na potrzeby komunikacji między serwerami w topologii wysyłania dziennika. |
Zabezpieczenia
| Nowa funkcja lub aktualizacja | Szczegóły |
|---|---|
| Ulepszenia zabezpieczeń pamięci podręcznej | Unieważnia cache tylko dla specyficznego logowania. W przypadku unieważnienia wpisów pamięci podręcznej zabezpieczeń dotyczy to tylko tych wpisów należących do identyfikatora logowania, których dotyczy problem. To ulepszenie minimalizuje wpływ weryfikacji uprawnień nie związanych z pamięcią podręczną dla użytkowników logujących się, którzy nie są dotknięci problemem. |
| Obsługa trybu uzupełniania OAEP na potrzeby szyfrowania RSA | Obsługa certyfikatów i kluczy asymetrycznych, dodawanie warstw zabezpieczeń do procesów szyfrowania i odszyfrowywania. |
| Funkcja PBKDF dla skrótów haseł domyślnie włączona | Domyślnie używa funkcji PBKDF2 na potrzeby skrótów haseł, zwiększając bezpieczeństwo haseł i pomagając klientom w przestrzeganiu standardu NIST SP 800-63b. |
| Zarządzana tożsamość z uwierzytelnianiem za pomocą Microsoft Entra | Można używać tożsamości zarządzanej dla serwera obsługiwanego przez Arc w połączeniach wychodzących do komunikacji z zasobami Azure oraz w połączeniach przychodzących, aby użytkownicy zewnętrzni mogli łączyć się z SQL Server. Wymaga SQL Server obsługiwanego przez Azure Arc. |
| Wykonywanie kopii zapasowej i przywracanie z adresu URL przy użyciu tożsamości zarządzanej | Tworzenie kopii zapasowej lub przywracanie z adresu URL przy użyciu tożsamości zarządzanej. Wymaga włączenia SQL Server przez Azure Arc. |
| Obsługa zarządzanych tożsamości dla rozszerzalnego zarządzania kluczami za pomocą Azure Key Vault | Obsługiwana dla usługi EKM z Azure Key Vault (AKV) i zarządzanymi modułami zabezpieczeń sprzętowych (HSM). Wymaga włączenia programu SQL Server za pośrednictwem Azure Arc. |
| Utwórz loginy i użytkowników Microsoft Entra z nieunikalnymi nazwami wyświetlanymi | Obsługa składni WITH OBJECT_ID języka T-SQL podczas korzystania z instrukcji CREATE LOGIN lub CREATE USER . |
| Obsługa niestandardowych zasad haseł w systemie Linux | Wymuszanie niestandardowej polityki haseł dla logowań uwierzytelniania SQL w SQL Server na systemie Linux. |
| Konfigurowanie szyfrowania TLS 1.3 przy użyciu obsługi protokołu TDS 8.0 | Szyfrowanie TLS 1.3 dodane z funkcją TDS 8 dla następujących funkcji: - SQL Server Agent - narzędzie sqlcmd - Narzędzie bcp - Usługa zapisywania SQL - Konfigurowanie zbierania danych o użyciu i diagnostycznych dla SQL Server (CEIP) - Data virtualization with PolyBase in SQL Server - Grupy dostępności Always On - Zawsze włączone wystąpienia klastra trybu failover (FCI) - Połączone serwery - Replikacja transakcyjna - Scalona replikacja - Komunikacja równorzędna - Replikacja migawek - Wysyłanie dziennika Przejrzyj zmiany powodujące niezgodność. |
Silnik bazy danych
| Nowa funkcja lub aktualizacja | Szczegóły |
|---|---|
| Zoptymalizowane blokowanie | Zmniejsza blokowanie i zużycie pamięci blokady oraz unika eskalacji blokad. |
| Zarządzanie zasobami przestrzeni bazy danych Tempdb | Zwiększa niezawodność i unika awarii, zapobiegając niekontrolowanemu obciążeniu zużywającemu dużą ilość miejsca w tempdb. |
| Przyspieszone odzyskiwanie bazy danych w bazie danych tempdb | Zapewnia korzyści z przyspieszonego odzyskiwania bazy danych dla transakcji w tempdb bazie danych, takich jak transakcje korzystające z tabel tymczasowych. |
| Zachowane statystyki dla czytelnych replik | Tworzy zachowane statystyki dotyczące czytelnych replik pomocniczych, aby obciążenia uruchamiane na replikach pomocniczych zostały zoptymalizowane. |
| Ulepszenia śledzenia zmian | Adaptacyjne płytkie czyszczenie poprawia wydajność automatycznego czyszczenia i śledzenia zmian. |
| Ulepszenia magazynu kolumn | Wiele ulepszeń w indeksach columnstore. - Uporządkowane nieklastrowane indeksy kolumnowe - Budowanie indeksu online i ulepszona jakość sortowania dla uporządkowanych indeksów kolumnowych — Ulepszone operacje zmniejszania rozmiaru przy obecności klastrowanych indeksów magazynu kolumnowego |
| Usuwanie kontenera zoptymalizowanego pod kątem pamięci i grupy plików | Obsługuje usuwanie kontenerów zoptymalizowanych pod kątem pamięci i grup plików po usunięciu wszystkich obiektów OLTP In-Memory. |
| Wsparcie tmpfs dla tempdb w systemie Linux | Włącz i uruchom tempdb na tmpfs dla SQL Server na systemie Linux. |
| Algorytm kompresji kopii zapasowej ZSTD | SQL Server 2025 (17.x) dodaje szybszy i bardziej skuteczny algorytm kompresji kopii zapasowych — ZSTD. |
| Zoptymalizowane sp_executesql | Skutecznie zmniejszać wpływ problemów z kompilacją. Burza kompilacji to sytuacja, w której jest kompilowana jednocześnie duża liczba zapytań, co prowadzi do problemów z wydajnością i rywalizacji o zasoby. Włącz tę funkcję, aby wywołania sp_executesql zachowywały się jak obiekty, takie jak procedury składowane i wyzwalacze, z perspektywy kompilacji.Zezwalanie na partie używające sp_executesql do serializacji procesu kompilacji zmniejsza wpływ burz kompilacji. |
| Sesje zdarzeń rozszerzonych powiązane z czasem | Automatycznie zatrzymuje sesję zdarzeń rozszerzonych po upływie limitu czasu. Pomaga to uniknąć sytuacji, w których sesje mogą być pozostawione na czas nieokreślony przez pomyłkę, zużywając zasoby i potencjalnie generując dużą ilość danych. |
| PREVIEW_FEATURES | Konfiguracja w zakresie bazy danych umożliwia włączenie funkcji, które są zaplanowane do ogólnej dostępności po udostępnieniu tej wersji SQL Server. Przejrzyj te funkcje w informacjach o wersji. |
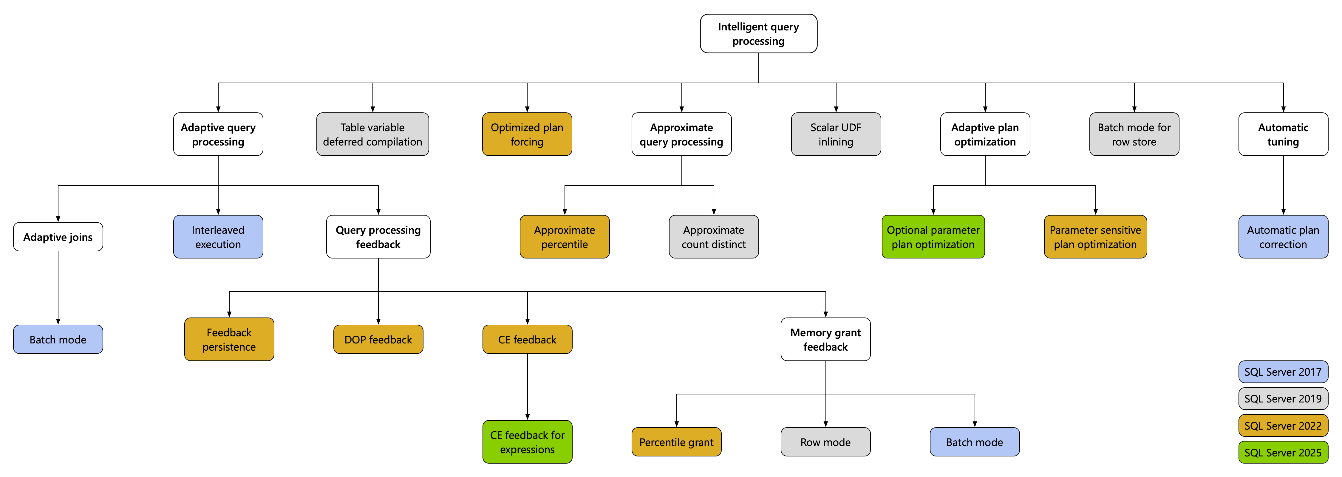
Query Store i inteligentne przetwarzanie zapytań
Rodzina funkcji inteligentnego przetwarzania zapytań (IQP)
| Nowa funkcja lub aktualizacja | Szczegóły |
|---|---|
| Opinie dotyczące szacowania kardynalności dla wyrażeń | Uczy się z poprzednich wykonań wyrażeń w zapytaniach. Znajduje odpowiednie opcje modelu szacowania kardynalności (CE) i ma zastosowanie do przyszłych wykonań tych wyrażeń. |
| Opcjonalna optymalizacja planu parametrów (OPPO) | Wykorzystuje infrastrukturę optymalizacji planu adaptacyjnego (Multiplan), która została wprowadzona z ulepszeniem w zakresie optymalizacji planu czułej na parametry (PSPO), który generuje wiele planów z pojedynczego zapytania. Dzięki temu funkcja może stosować różne założenia w zależności od wartości parametrów używanych w zapytaniu. |
| Stopień równoległości (DOP) — informacje zwrotne | Włączone domyślnie. |
| Query Store dla czytelnych replik | Włączone domyślnie. |
| ABORT_QUERY_EXECUTION wskazówka zapytania | Blokuje przyszłe wykonywanie znanych problematycznych zapytań, na przykład niezrealizowanych zapytań wpływających na obciążenia aplikacji. |
Język
| Nowa funkcja lub aktualizacja | Szczegóły |
|---|---|
| Sztuczna inteligencja | |
| VECTOR_DISTANCE | Oblicza odległość między dwoma wektorami przy użyciu określonej metryki odległości. |
| VECTOR_NORM | Zwraca normę wektora (która jest miarą jego długości lub wielkości). |
| VECTOR_NORMALIZE | Zwraca znormalizowany wektor. |
| VECTORPROPERTY | Zwraca określone właściwości danego wektora. |
| UTWÓRZ INDEKS WEKTOROWY | Utwórz przybliżony indeks w kolumnie wektorowej, aby zwiększyć wydajność wyszukiwania najbliższych sąsiadów. Wymaga konfiguracji PREVIEW_FEATURES ograniczonej do bazy danych. |
| VECTOR_SEARCH. | Wyszukaj wektory podobne do danych wektorów zapytań przy użyciu przybliżonego algorytmu wyszukiwania wektorów najbliższych sąsiadów. Wymaga konfiguracji PREVIEW_FEATURES ograniczonej do bazy danych. |
| TWORZENIE MODELU ZEWNĘTRZNEGO | Tworzy obiekt modelu zewnętrznego zawierający lokalizację, metodę uwierzytelniania i cel punktu końcowego wnioskowania modelu sztucznej inteligencji. |
| ZMIANA ZEWNĘTRZNEGO MODELU | Zmienia obiekt modelu zewnętrznego. |
| UPUŚĆ MODEL ZEWNĘTRZNY | Usuwa obiekt modelu zewnętrznego. |
| AI_GENERATE_CHUNKS | Tworzy części lub fragmenty tekstu na podstawie typu, rozmiaru i wyrażenia źródłowego. |
| AI_GENERATE_EMBEDDINGS | Tworzy osadzanie (tablice wektorowe) przy użyciu wstępnie utworzonej definicji modelu sztucznej inteligencji przechowywanej w bazie danych. |
| wyrażenia regularne | |
| REGEXP_LIKE | Wskazuje, czy wzorzec wyrażenia regularnego pasuje do ciągu. |
| REGEXP_REPLACE | Zwraca zmodyfikowany ciąg źródłowy zastąpiony ciągiem zastępczym, w którym znaleziono wystąpienie wzorca wyrażenia regularnego. Jeśli nie znaleziono dopasowań, funkcja zwraca oryginalny ciąg. |
| REGEXP_SUBSTR | Zwraca jedno wystąpienie podciągu ciągu zgodnego ze wzorcem wyrażenia regularnego. Jeśli nie zostanie znalezione dopasowanie, zwraca wartość NULL. |
| REGEXP_INSTR | Zwraca pozycję początkową lub końcową pasowanego podciągu, w zależności od tego, jaką wartość ma argument return_option. |
| REGEXP_COUNT | Zlicza liczbę dopasowań wzorca wyrażenia regularnego w ciągu. |
| REGEXP_MATCHES | Zwraca tabelaryczne wyniki podciągi uchwycone w wyniku dopasowania wzorca wyrażenia regularnego do ciągu. Jeśli nie zostanie znalezione dopasowanie, funkcja nie zwraca wiersza. |
| Podziel tekst za pomocą wyrażenia regularnego na tabelę | Zwraca ciągi podzielone, rozdzielone przez wzorzec wyrażeń regularnych. Jeśli nie ma dopasowania do wzorca, funkcja zwraca całe wyrażenie ciągu. |
| JSON | |
| JSON_OBJECTAGG | Konstruowanie obiektu JSON z agregacji. |
| JSON_ARRAYAGG | Konstruowanie tablicy JSON na podstawie agregacji. |
| Inne dodatki i ulepszenia | |
| podciąg | długość jest teraz opcjonalna, a wartością domyślną jest długość wyrażenia . Ta zmiana dostosowuje funkcję do standardu ANSI. |
| DATEADD | number obsługuje typ bigint. |
| UNISTR | Określ wartości kodowania Unicode. Zwraca znaki Unicode. |
| PRODUCT | Funkcja PRODUCT() agregacji oblicza iloczyn zestawu wartości. |
| CURRENT_DATE | Zwraca bieżącą datę systemu bazy danych jako wartość daty. |
| EDIT_DISTANCE | Oblicza liczbę wstawiania, usuwania, podstawień i transpozycji potrzebnych do przekształcenia jednego ciągu na inny. Wymaga konfiguracji PREVIEW_FEATURES ograniczonej do bazy danych. |
| PODOBIEŃSTWO_ODLEGŁOŚCI_EDYTORSKIEJ | Oblicza wartość podobieństwa z zakresu od 0 (wskazującą brak dopasowania) do 100 (wskazującą pełne dopasowanie). Wymaga konfiguracji PREVIEW_FEATURES ograniczonej do bazy danych. |
| JARO_WINKLER_DISTANCE | Oblicza odległość edycji między dwoma ciągami, przy czym preferowane są ciągi, które pasują od samego początku, dla określonej długości prefiksu. Zwraca liczbę zmiennoprzecinkową. Wymaga konfiguracji PREVIEW_FEATURES ograniczonej do bazy danych. |
| Podobieństwo Jaro-Winklera | Oblicza wartość podobieństwa z zakresu od 0 (wskazującą brak dopasowania) do 100 (wskazującą pełne dopasowanie). Zwraca int. Wymaga PREVIEW_FEATURES konfiguracji obejmującej zakres bazy danych. |
|
-
BASE64_ENCODE - BASE64_DECODE |
Przekonwertuj dane binarne na format tekstowy, który jest bezpieczny do transmisji w różnych systemach. Można go używać na różne sposoby, ponieważ zapewnia, że dane binarne, takie jak obrazy lub pliki, pozostają nienaruszone podczas transferu, nawet gdy przechodzą przez systemy obsługujące tylko tekst. |
| || (Łączenie ciągów) | Łączenie wyrażeń za pomocą polecenia expression || expression. |
| Konfiguracja ograniczona do bazy danych PREVIEW_FEATURES | Włącza funkcje, które nie są przewidziane do ogólnej dostępności w momencie, gdy ta wersja SQL Server staje się ogólnie dostępna. Przejrzyj te funkcje w informacjach o wersji. |
Linux
Narzędzia
| Nowa funkcja lub aktualizacja | Szczegóły |
|---|---|
| Narzędzie bcp | Ulepszenia uwierzytelniania |
| narzędzie sqlcmd | Ulepszenia uwierzytelniania |
Microsoft Fabric
| Nowa funkcja lub aktualizacja | Szczegóły |
|---|---|
| Mirroring w Fabric | Ciągłe replikowanie danych do Microsoft Fabric ze środowiska lokalnego SQL Server 2025. Microsoft Fabric obejmuje już replikację z różnych źródeł, w tym Azure SQL Database i Azure SQL Managed Instance. Aby uzyskać więcej informacji na temat dublowania bazy danych SQL Server 2025 do Fabric, zobacz Mirrored SQL Server baz danych w Microsoft Fabric. |
Odbicie fabryczne dla SQL Server 2025
Można skonfigurować zarządcę zasobów SQL Server do zarządzania użyciem zasobów na potrzeby dublowania w Fabric dla SQL Server 2025 (17.x). Każda grupa robocza jest przeznaczona dla określonej fazy mirrorowania.
Aby zapoznać się z przykładem i rozpocząć pracę, zobacz Konfigurowanie zarządcy zasobów dla mirroring Fabric. Aby uzyskać więcej informacji, zobacz Grupa obciążeń zarządcy zasobów.
Możesz włączyć i skonfigurować funkcję automatycznego ponownego obsiewania do replikacji Fabric, aby zapobiec wypełnieniu się dziennika transakcji w SQL Server 2025 (17.x).
Aby zapoznać się z przykładem i rozpocząć pracę, zobacz Konfigurowanie automatycznego ponownego uruchamiania.
W SQL Server 2025 (17.x) można skonfigurować maksymalny i dolny limit transakcji do przetworzenia przez Fabric Mirroring.
Aby zapoznać się z przykładem i rozpocząć pracę, zobacz Konfigurowanie wydajności skanowania kontrolek.
SQL Server Analysis Services
SQL Server Analysis Services nie działa w klastrze w trybie failover podczas konfigurowania przy użyciu konta lokalnego. Usługi Analysis Services należy skonfigurować przy użyciu konta domeny.
Jeśli używasz konta lokalnego w klastrze trybu failover, w Windows Podgląd zdarzeń zostanie wyświetlony następujący błąd:
Server Gen2 cryptokey is not present, but server assembly object System is set to use server gen2 cryptokey. Terminating server.
Aby uzyskać informacje o konkretnych aktualizacjach, zapoznaj się z Co nowego w SQL Server Analysis Services.
Serwer raportów usługi Power BI
Począwszy od SQL Server 2025 r. (17.x), lokalne usługi raportowania są konsolidowane w Serwer raportów usługi Power BI. Aby uzyskać więcej informacji, zobacz FAQ dotyczące konsolidacji usług Reporting Services.
SQL Server Integration Services
Aby uzyskać informacje o zmianach związanych z SQL Server Integration Services, zobacz What's New in SQL Server 2025 Integration Services.
Przestarzałe usługi i przestarzałe funkcje
Data Quality Services (DQS) nie jest w tej wersji SQL Server. Nadal obsługujemy DQS w SQL Server 2022 (16.x) i starszych wersjach. Aby uzyskać więcej informacji, w tym sposób odinstalowywania DQS podczas aktualizacji, zobacz znane problemy SQL Server 2025.
Master Data Services (MDS) nie jest w tej wersji SQL Server. Nadal obsługujemy MDS w SQL Server 2022 (16.x) i wcześniejszych wersjach.
Synapse Link nie jest w tej wersji SQL Server. Użyj Mirroring w Fabric zamiast tego. Aby uzyskać więcej informacji, zobacz Mirroring w Fabric — co nowego.
Polisy dostępu Purview (polisy DevOps i polisy właściciela danych) zostały wycofane w tej wersji SQL Server. Zamiast tego użyj stałych ról serwera .
Zamiast akcji zasady Purview dotyczącej SQL Performance Monitoring, użyj ról serwera
##MS_ServerPerformanceStateReader##i/lub##MS_PerformanceDefinitionReader##.Zamiast akcji polityki Purview Inspekcja zabezpieczeń SQL, użyj stałych ról serwera
##MS_ServerSecurityStateReader##i/lub##MS_SecurityDefinitionReader##.##MS_DatabaseConnector##Użyj roli serwera z istniejącymi identyfikatorami logowania, aby nawiązać połączenie z bazą danych bez konieczności tworzenia użytkownika w tej bazie danych.
Funkcja dynamicznego dodawania procesora jest przestarzała w tej wersji SQL Server i planuje się jej usunięcie w przyszłej wersji.
Opcja konfiguracji lightweight oraz odpowiedni tryb fiber jest przestarzała w tej wersji SQL Server i jest planowana do usunięcia w przyszłej wersji.
Zmiany łamiące zgodność
SQL Server 2025 (17.x) wprowadza zmiany niekompatybilne w kilku funkcjach SQL Server Database Engine, takich jak serwery połączone, replikacja, wysyłanie dzienników i PolyBase.
Aby uzyskać więcej informacji, zobacz Zmiany krytyczne w funkcjach silnika bazy danych w SQL Server 2025.
Treści powiązane
- Moduł SqlServer programu PowerShell
- SQL Server PowerShell
- warsztaty SQL Server
- Informacje o wersji SQL Server 2025
- SQL Server 2025 — znane problemy
Uzyskiwanie pomocy
- Ideas for SQL: Masz sugestie dotyczące poprawy SQL Server?
Microsoft Q & A (SQL Server) - DBA Stack Exchange (tag sql-server): Zadaj SQL Server pytania
- Stack Overflow (tag sql-server): Odpowiedzi na pytania dotyczące programowania SQL
- Microsoft SQL Server Postanowienia licencyjne i informacje
- Opcje pomocy technicznej dla użytkowników biznesowych
- Dodatkowa pomoc i opinie dotyczące SQL Server
Współtworzenie dokumentacji SQL
Czy wiesz, że możesz samodzielnie edytować zawartość SQL? Jeśli to zrobisz, nie tylko pomożesz ulepszyć naszą dokumentację, ale także zostaniesz uznany za współautora strony.
Aby uzyskać więcej informacji, zobacz dokumentację Edytuj Microsoft Learn.