Notatka
Dostęp do tej strony wymaga autoryzacji. Może spróbować zalogować się lub zmienić katalogi.
Dostęp do tej strony wymaga autoryzacji. Możesz spróbować zmienić katalogi.
Dotyczy:Program SQL Server w systemie Windows
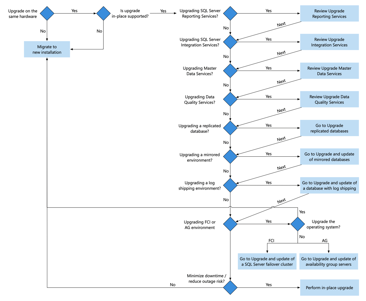
Istnieje kilka podejść do rozważenia podczas planowania uaktualnienia aparatu bazy danych z wcześniejszej wersji programu SQL Server, aby zminimalizować przestoje i ryzyko. Uaktualnienie można przeprowadzić w miejscu, przeprowadzić migrację do nowej instalacji lub przeprowadzić uaktualnienie stopniowe. Poniższy diagram ułatwia wybór spośród tych metod. Każde podejście na diagramie zostało również omówione w artykule. Aby ułatwić podejmowanie decyzji na diagramie, zapoznaj się również z artykułem Planowanie i testowanie planu uaktualniania aparatu bazy danych.
Pobierz
Aby pobrać program SQL Server, odwiedź Evaluation Center.
Masz konto platformy Azure? Następnie przejdź do Azure Marketplace, aby uruchomić maszynę wirtualną z zainstalowaną już wersją SQL Server Developer.
Opcje uaktualniania usługi Azure SQL
Możesz również rozważyć uaktualnienie bazy danych Azure SQL Database, wystąpienia zarządzanego usługi Azure SQL lub wirtualizację środowiska programu SQL Server w ramach planu uaktualniania. Aby uzyskać więcej informacji na temat tych opcji, zobacz następujące linki:
- programu SQL Server w usłudze Azure Virtual Machines — omówienie
- Azure SQL Database
- Co to jest usługa Azure SQL?
Aktualizacja na miejscu
Dzięki temu program instalacyjny programu SQL Server uaktualnia istniejącą instalację programu SQL Server, zastępując istniejące bity programu SQL Server nowymi bitami programu SQL Server, a następnie uaktualnia każdą z baz danych systemu i użytkowników.
Podejście uaktualniania na miejscu jest najłatwiejsze, wymaga pewnego przestoju, w razie konieczności powrotu do poprzedniej wersji trwa to dłużej, i nie jest obsługiwane we wszystkich scenariuszach.
Aby uzyskać listę funkcji obsługiwanych przez wersje programu SQL Server w systemie Windows, zobacz:
- Wersje i obsługiwane funkcje programu SQL Server 2025
- Wersje oraz dostępne funkcje programu SQL Server 2022
- Wersje i obsługiwane funkcje programu SQL Server 2019
- Wersje i obsługiwane funkcje programu SQL Server 2017
- Wersje i obsługiwane funkcje programu SQL Server 2016
Takie podejście jest często używane w następujących scenariuszach:
Środowisko projektowe bez konfiguracji wysokiej dostępności (HA).
Niekrytyczne środowisko produkcyjne, które może tolerować przestoje i działa na ostatnim sprzęcie i oprogramowaniu. Czas przestoju zależy od rozmiaru bazy danych i szybkości podsystemu we/wy. Uaktualnianie programu SQL Server 2014 (12.x), gdy używane tabele zoptymalizowane pod kątem pamięci zajmują trochę więcej czasu. Aby uzyskać więcej informacji, zobacz Planowanie i testowanie planu uaktualniania aparatu bazy danych.
Ogólnie rzecz biorąc, kroki wymagane do uaktualnienia silnika bazy danych na miejscu są następujące:
Aby uzyskać szczegółowe instrukcje, zobacz Uaktualnianie programu SQL Server przy użyciu Kreatora instalacji (Instalatora).
Zagadnienia dotyczące
Program instalacyjny programu SQL Server zatrzymuje i uruchamia ponownie wystąpienie programu SQL Server w ramach kontroli przed uaktualnieniem.
Podczas uaktualniania programu SQL Server poprzednie wystąpienie programu SQL Server zostanie zastąpione i nie będzie już istnieć na komputerze. Przed uaktualnieniem wykonaj kopię zapasową baz danych programu SQL Server i innych obiektów skojarzonych z poprzednim wystąpieniem programu SQL Server.
Migrowanie do nowej instalacji
Dzięki temu podejściu utrzymujesz bieżące środowisko podczas tworzenia nowego środowiska programu SQL Server, często na nowym sprzęcie i przy użyciu nowej wersji systemu operacyjnego. Po zainstalowaniu programu SQL Server w nowym środowisku należy wykonać kilka kroków w celu przygotowania nowego środowiska, aby można było przeprowadzić migrację istniejących baz danych użytkowników z istniejącego środowiska do nowego środowiska i zminimalizować przestoje. Te kroki obejmują migrację następujących elementów:
Obiekty systemowe: Niektóre aplikacje zależą od informacji, jednostek i/lub obiektów, które znajdują się poza zakresem pojedynczej bazy danych użytkownika. Zazwyczaj aplikacja ma zależności od baz danych
masterimsdb, a także bazy danych użytkowników. Wszystkie elementy przechowywane poza bazą danych użytkownika, które są wymagane do prawidłowego funkcjonowania tej bazy danych, muszą być udostępniane w wystąpieniu serwera docelowego. Na przykład identyfikatory logowania aplikacji są przechowywane jako metadane w bazie danychmasteri muszą zostać ponownie utworzone na serwerze docelowym. Jeśli plan konserwacji aplikacji lub bazy danych zależy od zadań agenta programu SQL Server, których metadane są przechowywane w bazie danychmsdb, należy ponownie utworzyć te zadania w wystąpieniu serwera docelowego. Podobnie metadane wyzwalacza na poziomie serwera są przechowywane wmaster.Podczas przenoszenia bazy danych dla aplikacji do innego wystąpienia serwera należy ponownie utworzyć wszystkie metadane jednostek zależnych i obiektów w
masterimsdbw wystąpieniu serwera docelowego. Na przykład, jeśli aplikacja bazy danych używa wyzwalaczy na poziomie serwera, samo dołączenie lub przywrócenie bazy danych w nowym systemie nie wystarczy. Baza danych nie działa zgodnie z oczekiwaniami, chyba że ręcznie ponownie utworzysz metadane dla tych wyzwalaczy w bazie danychmaster. Aby uzyskać szczegółowe informacje, zobacz Zarządzanie metadanymi podczas udostępniania bazy danych na innym serwerzepakiety usług Integration Services przechowywane w
msdb: Jeśli przechowujesz pakiety wmsdb, należy utworzyć skrypt tych pakietów przy użyciu narzędzia dtutil lub ponownie wdrożyć je na nowym serwerze. Przed użyciem pakietów na nowym serwerze należy uaktualnić pakiety do programu SQL Server. Aby uzyskać więcej informacji, zobacz Upgrade Integration Services Packages.Klucze szyfrowania usług Reporting Services: Ważną częścią konfiguracji serwera raportów jest utworzenie kopii zapasowej klucza symetrycznego używanego do szyfrowania poufnych informacji. Kopia zapasowa klucza jest wymagana w przypadku wielu rutynowych operacji i umożliwia ponowne użycie istniejącej bazy danych serwera raportów w nowej instalacji. Aby uzyskać więcej informacji, zobacz Tworzenie kopii zapasowych i przywracanie kluczy szyfrowania usług SQL Server Reporting Services (SSRS) oraz Uaktualnianie i migrowanie usług Reporting Services
Gdy nowe środowisko programu SQL Server ma te same obiekty systemowe co istniejące środowisko, należy przeprowadzić migrację baz danych użytkowników z istniejącego systemu do wystąpienia programu SQL Server w sposób minimalizujący przestój w istniejącym systemie. Migracja bazy danych odbywa się poprzez użycie kopii zapasowej i jej przywrócenie lub przez ponowne wskazanie LUN, jeśli jesteś w środowisku SAN. Kroki obu metod przedstawiono na poniższych diagramach.
Ostrożność
Czas przestoju zależy od rozmiaru bazy danych i szybkości podsystemu we/wy. Uaktualnienie programu SQL Server 2014 (12.x), gdy są używane tabele zoptymalizowane pod kątem pamięci, zajmie trochę czasu. Aby uzyskać więcej informacji, zobacz Planowanie i testowanie planu uaktualniania aparatu bazy danych.
Po przeprowadzeniu migracji baz danych użytkowników należy wskazać nowych użytkowników do nowego wystąpienia programu SQL Server przy użyciu jednej z kilku metod (na przykład zmiany nazwy serwera, używania wpisu DNS i modyfikowania parametrów połączenia). Nowe podejście do instalacji zmniejsza ryzyko i przestoje w porównaniu z uaktualnieniem w miejscu oraz ułatwia uaktualnienia sprzętowe i operacyjne z uaktualnieniem do programu SQL Server.
Notatka
Jeśli masz już gotowe rozwiązanie wysokiej dostępności lub inne środowisko z wieloma instancjami SQL Server, wykonaj uaktualnienie stopniowe. W przypadku braku rozwiązania o wysokiej dostępności możesz rozważyć tymczasowe skonfigurowanie dublowania bazy danych w celu dalszego zminimalizowania przestojów podczas tego uaktualnienia lub skorzystania z tej okazji, aby skonfigurować grupę dostępności Always On jako trwałe rozwiązanie wysokiej dostępności.
Na przykład możesz użyć tego podejścia do aktualizacji.
- Instalacja programu SQL Server w nieobsługiwanym systemie operacyjnym.
- Instalacja programu SQL Server w wersji x86 (32-bitowej) jako programu SQL Server 2016 (13.x) i nowszych wersji nie obsługuje instalacji x86.
- Program SQL Server do nowego sprzętu i/lub nowej wersji systemu operacyjnego.
- Program SQL Server z konsolidacją serwerów.
- Program SQL Server 2005 (9.x) jako program SQL Server 2016 (13.x) i nowsze wersje nie obsługują uaktualnienia w miejscu programu SQL Server 2005 (9.x). Aby uzyskać więcej informacji, zobacz Sql Server end of support options (Opcje zakończenia pomocy technicznej programu SQL Server).
Kroki wymagane do uaktualnienia nowej instalacji różnią się nieznacznie w zależności od tego, czy używasz dołączonego magazynu, czy magazynu SAN.
Dołączone środowisko magazynu: Jeśli masz środowisko programu SQL Server korzystające z dołączonego magazynu, poniższy diagram i linki w nim zawarte poprowadzą Cię przez kroki wymagane do przeprowadzenia aktualizacji instalacji aparatu bazy danych.
środowisko magazynu SAN: Jeśli masz środowisko programu SQL Server korzystające z magazynu SAN, poniższy diagram i linki na diagramie przeprowadzą Cię przez kroki wymagane do przeprowadzenia nowej aktualizacji instalacji Silnika bazy danych.
Uaktualnienie stopniowe
Uaktualnienie stopniowe jest wymagane w środowiskach rozwiązania programu SQL Server obejmujących wiele wystąpień programu SQL Server, które muszą zostać uaktualnione w określonej kolejności, aby zmaksymalizować czas pracy, zminimalizować ryzyko i zachować funkcjonalność. Uaktualnienie stopniowe jest zasadniczo uaktualnieniem wielu wystąpień programu SQL Server w określonej kolejności. Można wykonać uaktualnienie na miejscu każdego istniejącego wystąpienia SQL Server, albo nową instalację uaktualnienia, aby umożliwić aktualizację sprzętu i/lub systemu operacyjnego w ramach projektu aktualizacji. Istnieje kilka scenariuszy, w których należy użyć podejścia do uaktualnienia stopniowego. Są one udokumentowane w następujących artykułach:
- Grupy dostępności: Aby uzyskać szczegółowe instrukcje dotyczące przeprowadzania aktualizacji sekwencyjnej w tym środowisku, zobacz w Uaktualnianie replik grup dostępności
- Wystąpienia klastra przełączania awaryjnego: Aby uzyskać szczegółowe instrukcje dotyczące aktualizacji stopniowej w tym środowisku, zobacz Uaktualnianie wystąpienia klastra przełączania awaryjnego
- Wystąpienia dublowane: aby uzyskać szczegółowe instrukcje dotyczące przeprowadzania uaktualnienia stopniowego w tym środowisku, zobacz Uaktualnianie dublowanych wystąpień
- Wystąpienia wysyłki dzienników: Aby uzyskać szczegółowe instrukcje dotyczące przeprowadzania stopniowego uaktualnienia w tym środowisku, zobacz Uaktualnianie programu SQL Server przy użyciu wysyłania dzienników (Transact-SQL)
- Środowisko replikacji: aby uzyskać szczegółowe instrukcje dotyczące przeprowadzania uaktualnienia stopniowego w tym środowisku, zobacz Uaktualnianie lub stosowanie poprawek replikowanych baz danych
- Środowisko rozproszone usług SQL Server Reporting Services: Aby uzyskać szczegółowe instrukcje dotyczące przeprowadzania uaktualnienia stopniowego w tym środowisku, zobacz Uaktualnianie i migrowanie usług Reporting Services