Resource Governor Concepts
Zasadnicze znaczenie dla zrozumienia i korzystanie z narzędzia zasób Governor są trzy następujące pojęcia:
Pule zasób. Dwa pule zasób (wewnętrznych i domyślnej) są tworzone, gdy SQL Server 2008 został zainstalowany. Zasób Governor obsługuje również pule zasobów zdefiniowana przez użytkownika.
Obciążenie pracą grupy. Dwie grupy obciążenie pracą (wewnętrznych i domyślnej) są tworzone i mapowane do ich odpowiednich zasób pule, kiedy SQL Server 2008 został zainstalowany. Zasób Governor obsługuje również grup obciążenia przez użytkownika.
Klasyfikacja. Brak wewnętrznych reguł, które klasyfikowania przychodzących żądań i przesłać je do grupa obciążenia.Governor zasób obsługuje również klasyfikatora funkcja zdefiniowanej przez użytkownika dla zasad klasyfikacji.
Uwaga
Zasób Governor nie nakłada żadnych formantów, w przypadku połączenia dedykowane administratora (DAC).Nie ma potrzeby do klasyfikowania DAC kwerendy, które działają w wewnętrznym grupa obciążenia i puli zasób.
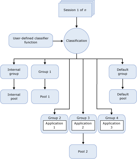
W kontekście zasób Governor programu pojęć związanych z poprzedniego może być traktowany jako składniki.Na poniższym rysunku przedstawiono te składniki i ich relacji względem innych istnieją w środowisku aparat bazy danych.Z punktu widzenia przetwarzania przepływu uproszczone jest następująca:
Nie ma połączenia przychodzące dla sesja (sesja 1 n).
Sesja jest sklasyfikowana (klasyfikacji).
Obciążenie pracą sesja jest przesyłana do grupy obciążenie pracą, na przykład grupy 4.
Grupa obciążenia używa puli zasób, jest on skojarzony z, na przykład, Pula 2.
Pula zasób zawiera i ogranicza zasoby wymagane przez aplikację, na przykład, aplikacja 3.
.gif)
Pule zasób
Zasób puli lub puli, reprezentuje fizyczne zasoby serwera.Można traktować jako wirtualnego puli SQL Server wystąpienia wewnątrz SQL Server wystąpienie.
Pula składa się z dwóch części.Jednej strony nie nakłada się z innych zestawów, które umożliwia rezerwacji minimalnych zasób.Drugiej strony udostępniane innej puli, który obsługuje zużycie maksymalne możliwe zasób.W tej wersji zasób Governor z puli zasób są zestaw jedną z następujących czynności dla każdego zasób, określając:
MIN lub MAX dla PROCESORA
MIN lub MAX pamięci
MIN i MAX reprezentują dostępności minimalną gwarantowaną zasób w puli i maksymalny rozmiar puli, odpowiednio dla każdego z tych zasób.
Suma wartości MIN na wszystkie pule nie może przekraczać 100 procent zasobów serwera.Wartość MAX zestaw dowolne miejsce w zakresie od MIN do 100 procent włącznie.
Jeśli puli jest różna od zera, MIN, zdefiniowane jako minimum skonfigurowana wartość MAX puli i suma wartości MIN inne pule odjęta od 100 procent jest dopasowywane skuteczne wartość MAX inne pule.
W poniższej tabela przedstawiono pojęcia dotyczące poprzedniego.W tabela przedstawiono ustawienia dla wewnętrznej puli i domyślnej puli dwa zestawy zdefiniowane przez użytkownika.Poniższe formuły są używane do obliczania skuteczne % MAX % udostępnionych.
Min(X,Y) oznacza mniejszą wartość x i Y.
Sum(X) oznacza sumę wartości X na wszystkie pule.
Całkowita udostępnionej % = 100 - Suma (MIN %).
Skuteczne % MAX = min(X,Y).
Udostępnione % = czynne MAX % - MIN %.
Nazwa puli |
Ustawienie % MIN |
Ustawienie % MAX |
Oblicza skuteczne % MAX |
Oblicza % udostępnionych |
Komentarz |
|---|---|---|---|---|---|
wewnętrzny |
0 |
100 |
100 |
0 |
Skuteczne MAX % i % udostępnionych nie są stosowane do wewnętrznej puli. |
domyślne |
0 |
100 |
30 |
30 |
Skuteczne wartość MAX jest obliczana w następujący sposób: min(100,100-(20+50)) = 30. Obliczone % udostępnionego jest skuteczne maks - MIN = 30. |
Pula 1 |
20 |
100 |
50 |
30 |
Skuteczne wartość MAX jest obliczana w następujący sposób: min(100,100-50) = 50. Obliczone % udostępnione jest efektywna maks - MIN = 30. |
Pula 2 |
50 |
70 |
70 |
20 |
Skuteczne wartość MAX jest obliczana w następujący sposób: min(70,100-20) = 70. Obliczone % udostępnione jest efektywna maks - MIN = 20. |
Za pomocą powyższej tabela, na przykład firma Microsoft może dodatkowo ilustrują korekt, które mają miejsce podczas tworzenia innego zestawu.Ta pula jest pula 3 i ma wartość 5 % MIN.
Nazwa puli |
Ustawienie % MIN |
Ustawienie % MAX |
Oblicza skuteczne % MAX |
Oblicza % udostępnionych |
Komentarz |
|---|---|---|---|---|---|
wewnętrzny |
0 |
100 |
100 |
0 |
Skuteczne MAX % i % udostępnionych nie są stosowane do wewnętrznej puli. |
domyślne |
0 |
100 |
25 |
25 |
Skuteczne wartość MAX jest obliczana w następujący sposób: min(100,100-(20+50+5)) = 25. Obliczone % udostępnionego jest efektywna maks - MIN = 25. |
Pula 1 |
20 |
100 |
45 |
25 |
Skuteczne wartość MAX jest obliczana w następujący sposób: min(100,100-55) = 45. Obliczone % udostępnione jest efektywna maks - MIN = 25. |
Pula 2 |
50 |
70 |
70 |
20 |
Skuteczne wartość MAX jest obliczana w następujący sposób: min(70,100-25) = 70. Obliczone % udostępnione jest skuteczne maks - MIN = 20. |
Pula 3 |
5 |
100 |
30 |
25 |
Skuteczne wartość MAX jest obliczana w następujący sposób: min(100,100-70) = 30. Obliczone % udostępnione jest skuteczne maks - MIN = 25. |
Udostępnione część puli jest używany do wskazania, której można przejść dostępnych zasobów, gdy zasoby są dostępne.Jednak gdy zasoby są zużywane one przejść do określonej puli i nie są udostępniane.Może to zwiększyć wykorzystania zasób w przypadkach, gdy w danej puli nie istnieją żadne żądania i zasoby skonfigurowane do puli mogą zostały zwolnione do innej puli.
Niektóre skrajnych przypadkach Konfiguracja puli są następujące:
Wszystkie pule określają minimalne wymagania pozycji reprezentujące całkowity 100 procent zasobów serwera.W takim przypadek skuteczne maximums są równe minimalne wymagania pozycji.Jest to równoważne podzielenie zużyte wewnątrz każdej danej puli zasobów na siebie części niezależnie od zasobów serwera.
Wszystkie pule są minimalne wymagania zero pozycji.Wszystkie pule konkurować dostępnych zasób i ich rozmiary końcowe są oparte na zużycia zasób w każdej puli.Inne czynniki, takie jak zasady odgrywać rolę w kształtowania rozmiar puli końcowego.
Zasób Governor predefines dwóch pule zasobów, w wewnętrznej puli i domyślnej puli.
Wewnętrzny puli
Wewnętrzny puli reprezentuje zasoby używane przez SQL Server sam. Pula ta zawsze zawiera tylko grupie wewnętrznej, a w puli nie jest alterable w żaden sposób.Zużycie zasób w puli wewnętrznej nie jest ograniczone.Wszelkie obciążenie pracą w puli są uważane za krytyczne dla funkcja serwera oraz zasób Governor umożliwia wewnętrznej puli ciśnienia inne pule, nawet jeśli oznacza naruszenie ograniczenia ustawione dla innych pul.
Uwaga
Wewnętrznej puli i grupy wewnętrznego użycia zasób nie jest odejmowany od całkowitej wykorzystanie zasób.Wartości procentowe są obliczane na podstawie ogólnej dostępnych zasobów.
Domyślna pula
Domyślna pula jest pierwszym puli wstępnie zdefiniowanych użytkownika.Przed do dowolnej konfiguracja domyślna pula zawiera tylko grupy domyślnej.Domyślna pula nie mogą być tworzone, ani usunięte, ale mogą być zmieniane.Domyślna pula może zawierać grup zdefiniowanych przez użytkownika w uzupełnieniu do grupy domyślnej.
Uwaga
Domyślna grupa jest alterable, ale nie można go przenieść z domyślnej puli.
Pule zasób zdefiniowana przez użytkownika
Governor zasób zawiera instrukcje DDL, tworzenia, zmieniania i upuszczając pule zasób.Aby uzyskać więcej informacji zobaczResource Governor DDL and System Views.
Grupy obciążenia pracą
Grupa obciążenia służy jako kontener dla żądań sesja, które są podobne, zgodnie z kryteriami klasyfikacji, które są stosowane do każdego żądania.Grupy obciążenie pracą umożliwia monitorowanie agregacja zużycia zasób i stosowania jednolitych zasad w odniesieniu do wszystkich żądań w grupie.Grupa definiuje zasady dla członków grupy.
Uwaga
Można przenosić grupy obciążenia przez użytkownika z puli zasób z jednego do drugiego.
Zasób Governor predefines dwie grupy obciążenia pracą: wewnętrzna grupa i grupa domyślna. Użytkownik niczego sklasyfikowane jako wewnętrzny grupie nie można zmienić, ale można je monitorować.Żądania dzieli się na domyślnej grupy, gdy następujące warunki:
Nie ma żadnych kryteriów do klasyfikowania na żądanie.
Brak próba klasyfikowania żądania do grupy nie istnieje.
Występuje błąd ogólny klasyfikacji.
Governor zasób zawiera także instrukcje DDL, tworzenia, zmieniania i upuszczając grup obciążenie pracą.Aby uzyskać więcej informacji zobaczResource Governor DDL and System Views.
Klasyfikacja
Zasób Governor obsługuje klasyfikacji sesje przychodzące.Klasyfikacja opiera się na zestaw kryteriów napisane przez użytkownika w funkcja.Wyniki funkcja logiki włączyć zasób Governor do klasyfikowania sesji do istniejących grup obciążenia pracą.
Uwaga
Wewnętrznego grupa obciążenia jest wypełniona żądań, które są tylko do użytku wewnętrznego.Nie można zmienić kryteria używane do przesyłania tych żądań i żądania nie można rozpoznać do wewnętrznego grupa obciążenia.
Można napisać funkcja wartość skalarna, która zawiera logikę, która jest używana do przypisywania sesje przychodzące do grupa obciążenia.Przed użyciem tej funkcja, należy wykonać następujące czynności:
Utwórz i Zarejestruj tę funkcja, za pomocą instrukcja ALTER regulator zasób.Aby uzyskać więcej informacji zobaczALTER RESOURCE GOVERNOR (Transact-SQL).
Aktualizacja konfiguracja Resource Governor za pomocą instrukcja ALTER regulator zasób z parametrem RECONFIGURE.
Po utworzeniu funkcja i zastosować zmiany w konfiguracja, klasyfikatora zasób Governor użyje nazwy grupy obciążenia zwróconych przez funkcja wysyłanie nowego żądania do odpowiedniego grupa obciążenia.
Important Note: |
|---|
Sesja klient może limit czas, jeśli funkcja klasyfikacji nie została zakończona zgodnie z określonym limitem czas dla logowania się.Limit czas logowania to właściwość klient i jako takie, serwer nie rozpoznaje limit czas.Funkcja Klasyfikator długim można pozostawić serwera z połączeniami oddzielonych przez dłuższy.Konieczne jest utworzenie funkcji klasyfikatora zakończyć wykonywania przed limit czas połączenia. |
funkcja zdefiniowanej przez użytkownika ma następujące cechy i zachowań:
funkcja zdefiniowanej przez użytkownika jest wyznaczana dla każdej nowej sesja, nawet jeśli buforowanie połączeń jest włączony.
funkcja zdefiniowanej przez użytkownika daje grupa obciążenia kontekst dla sesja.Po określeniu jest członkostwo w grupie, sesja jest powiązane z grupą obciążenia czas ich istnienia sesji.
Jeśli funkcja zdefiniowana przez użytkownika zwraca wartość NULL, domyślna lub nazwa grupy nie istnieje sesja znajduje się domyślny kontekst grupa obciążenia.Sesja również otrzyma domyślnego kontekstu, jeśli funkcja jakiegoś powodu nie powiedzie się.
Funkcja powinna być zdefiniowana z serwera, zakres (wzorzec bazy danych).
Nazwa funkcja zdefiniowanej przez użytkownika klasyfikatora tylko zaczyna obowiązywać po wykonaniu instrukcji ALTER regulator zasób zmiany konfiguracji.
Tylko jedna funkcja zdefiniowana przez użytkownika mogą być wyznaczone jako klasyfikatora w danej chwili.
funkcja zdefiniowanej przez użytkownika klasyfikatora nie może być usunięty ani zmieniony, o ile nie jest usuwany z jego stanu klasyfikatora.
W przypadku braku klasyfikatora funkcja zdefiniowanej przez użytkownika wszystkie sesje dzieli się na domyślnej grupy.
Grupa obciążenia zwracana przez funkcja klasyfikatora jest poza zakresem ograniczeń wiązanie schematu.Na przykład nie można usunąć tabela, ale można usunąć grupa obciążenia.
Important Note: |
|---|
Zaleca się Włączanie połączenia administrator dedykowany (DAC) na serwerze.DAC nie podlega zasób Governor klasyfikacji i może służyć do monitorowania i rozwiązywania problemów z funkcją klasyfikatora.Aby uzyskać więcej informacji zobaczUsing a Dedicated Administrator Connection.Jeśli DAC nie jest dostępny do rozwiązywania problemów, innych opcji jest wymagane ponowne uruchomienie systemu w trybie pojedynczego użytkownika.Chociaż w trybie pojedynczego użytkownika nie są uzależnione od klasyfikacji, go nie daje możliwość zdiagnozować klasyfikacji zasób Governor jest uruchomiona. |
Proces klasyfikacji
W kontekście zasób Governor programu proces logowania do sesja składa się z następujących czynności:
Uwierzytelnianie logowania
Wykonanie wyzwalacza logowanie
Klasyfikacja
Po uruchomieniu klasyfikacji zasób Governor wykonuje funkcja klasyfikatora i używa wartości zwróconej przez funkcja do wysyłania żądań do odpowiedniego grupa obciążenia.Aby uzyskać więcej informacji zobaczUwagi dotyczące pisania funkcja klasyfikatora.
Uwaga
Informacje dotyczące wykonywania klasyfikatora funkcja i wyzwalaczy logowanie są prezentowane w sys.dm_exec_sessions and sys.dm_exec_requests.
See Also
Important Note: