Omówienie wykresie definicji raportu
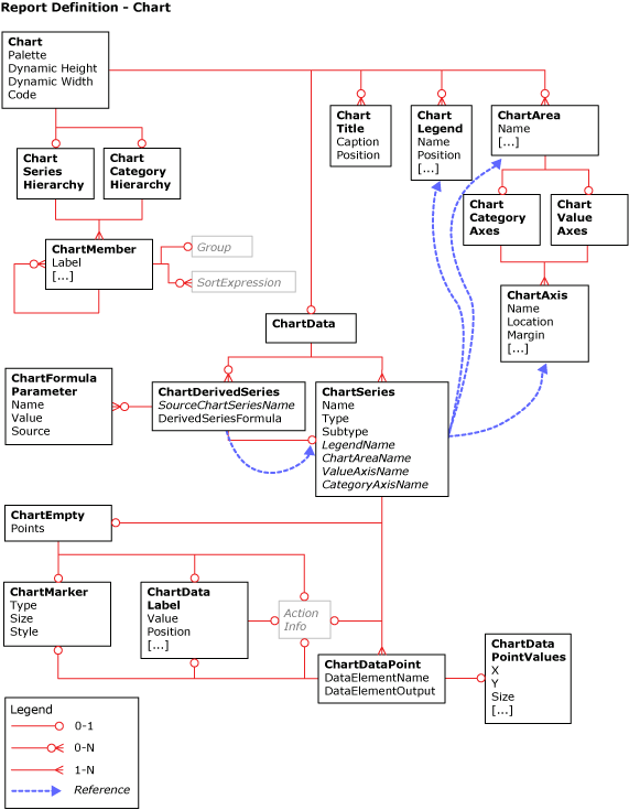
Poniższy diagram przedstawia relacje niektórych elementów wykresu w RDL (Report Definition Language).
.gif)
Ta przeglądarka nie jest już obsługiwana.
Przejdź na przeglądarkę Microsoft Edge, aby korzystać z najnowszych funkcji, aktualizacji zabezpieczeń i pomocy technicznej.
Notatka
Dostęp do tej strony wymaga autoryzacji. Może spróbować zalogować się lub zmienić katalogi.
Dostęp do tej strony wymaga autoryzacji. Możesz spróbować zmienić katalogi.
Poniższy diagram przedstawia relacje niektórych elementów wykresu w RDL (Report Definition Language).
.gif)