Notitie
Voor toegang tot deze pagina is autorisatie vereist. U kunt proberen u aan te melden of de directory te wijzigen.
Voor toegang tot deze pagina is autorisatie vereist. U kunt proberen de mappen te wijzigen.
Van toepassing op: SQL Server 2025 (17.x)
SQL Server 2025 (17.x) bouwt voort op eerdere releases om SQL Server te laten groeien als een platform dat u keuzes biedt voor ontwikkelingstalen, gegevenstypen, on-premises of cloudomgevingen en besturingssystemen.
Dit artikel bevat een overzicht van de nieuwe functies en verbeteringen voor SQL Server 2025 (17.x).
SQL Server 2025 ophalen
Recensie:
Gebruik voor de beste ervaring met SQL Server 2025 (17.x) de nieuwste hulpprogramma's.
Editiewijzigingen
Standard-editie
Verhoogde capaciteitslimieten voor SQL Server 2025 (17.x) Standard-editie:
- Maximale rekencapaciteit die door één exemplaar wordt gebruikt: beperkt tot minder van 4 sockets of 32 kernen.
- Maximumgeheugen voor buffergroep per exemplaar van SQL Server 2025 (17.x): 256 GB.
Resource governor is nu beschikbaar in de Standard- en Standard Developer-edities, met dezelfde functionaliteit als in de Enterprise-editie.
Webeditie
- De webversie is stopgezet. Zie de sectie Productwijzigingen in het blogbericht SQL Server 2025 GA voor meer informatie.
Express-editie
Verhoogde capaciteitslimieten voor SQL Server 2025 (17.x) Express-editie:
- Maximale grootte van relationele databases: 50 GB.
- De Express-editie met Advanced Services (SQLEXPRADV) wordt stopgezet.
- De Express-editie bevat nu alle functies die eerder beschikbaar waren in de Express-editie met Advanced Services.
Nieuwe ontwikkelaarsedities
De volgende gratis edities zijn ontworpen om alle functies van hun bijbehorende betaalde edities te bieden. Ze kunnen worden gebruikt om SQL Server toepassingen te ontwikkelen zonder een betaalde licentie te vereisen.
Raadpleeg Edities en ondersteunde functies van SQL Server 2025 voor functies per editie.
Standaard Developer-editie
SQL Server Standard Developer Edition van 2025 is een gratis editie die is gelicentieerd voor ontwikkeling. Het bevat alle functies van SQL Server Standard-editie.
Ontwikkel nieuwe toepassingen voor de Standard-editie.
Stel een stagingsomgeving in om de upgrade van een bestaande toepassing van de Standard-editie naar SQL Server 2025 Standard-editie te valideren voordat u deze in productie implementeert.
Enterprise Developer Editie
SQL Server 2025 Enterprise Developer-editie bevat SQL Server Enterprise Edition-functies.
- Ontwikkel nieuwe toepassingen voor Enterprise Edition.
Functioneel gelijkwaardig aan Developer Edition in eerdere versies.
Belangrijkste kenmerken
In de volgende secties worden functies geïdentificeerd die zijn verbeterd of geïntroduceerd in SQL Server 2025 (17.x).
- AI
- Ontwikkelaar
- Analytics
- beschikbaarheid
- Beveiliging
- Database-engine
- Query Store en intelligente queryverwerking
- Taal
- Gereedschappen
- Microsoft Fabric
AI (Artificiële Intelligentie)
| Nieuwe functie of update | Bijzonderheden |
|---|---|
| GitHub Copilot in SQL Server Management Studio | Stel vragen. Krijg antwoorden van uw gegevens. |
| Vectorgegevenstype | Vectorgegevens opslaan die zijn geoptimaliseerd voor bewerkingen zoals overeenkomsten zoeken en machine learning-toepassingen. Vectoren worden opgeslagen in een geoptimaliseerde binaire indeling, maar worden voor het gemak weergegeven als JSON-matrices. Elk element van de vector kan worden opgeslagen met een enkelvoudige precisie (4-byte) of een half-precisie drijvende-komma getalwaarde (2-byte). |
| Vectorfuncties | Nieuwe scalaire functies voeren bewerkingen uit op vectoren in binaire indeling, zodat toepassingen vectoren kunnen opslaan en manipuleren in de SQL-Database Engine. |
| Vectorindex | Maak en beheer geschatte vectorindexen om snel en efficiënt vergelijkbare vectoren te vinden op een bepaalde referentievector. Vectorindexen opvragen uit sys.vector_indexes. Hiervoor is PREVIEW_FEATURES configuratie met databasebereik vereist. |
| Externe AI-modellen beheren | Externe AI-modelobjecten beheren voor het insluiten van taken (het maken van vectormatrices) voor toegang tot REST AI-deductie-eindpunten. |
Ontwikkelaar
| Nieuwe functie of update | Bijzonderheden |
|---|---|
| Optimalisaties in batchmodus voor ingebouwde functies | Prestatieverbeteringen voor de volgende ingebouwde functies: - Wiskundige functies - DATETRUNC |
| Gebeurtenisstreaming wijzigen | Incrementele DML-wijzigingen van gegevens (zoals updates, invoegingen en verwijderingen) vastleggen en publiceren in bijna realtime. Gebeurtenisstreaming stuurt details van gegevenswijzigingen, zoals het schema, vorige waarden en nieuwe waarden, naar Azure Event Hubs in een eenvoudige CloudEvent, geserialiseerd als systeemeigen JSON of Avro Binary. Hiervoor is PREVIEW_FEATURES configuratie met databasebereik vereist. |
| Data API Builder (DAB) | Apps verbinden met de database via automatische REST- of GraphQL-eindpunten. |
| Aanroepen van extern REST-eindpunt | Met een aanroep van de door het systeem opgeslagen procedure sp_invoke_external_rest_endpoint kunt u het volgende doen: - REST-/GraphQL-eindpunten aanroepen vanuit andere Azure-services - Gegevens laten verwerken via een Azure-functie - Een Power BI-dashboard bijwerken - Een on-premises REST-eindpunt aanroepen - Communiceer met Azure OpenAI-services |
| Fuzzy string matching | Controleer of twee tekenreeksen vergelijkbaar zijn en bereken het verschil tussen twee tekenreeksen. Hiervoor is PREVIEW_FEATURES configuratie met databasebereik vereist. |
| JSON-gegevens in SQL Server | Gebruik SQL Server ingebouwde functies en operators met JSON-gegevens die zijn opgeslagen in een systeemeigen binaire indeling: - JSON-tekst parseren en waarden lezen of wijzigen. - Matrices van JSON-objecten transformeren in tabelindeling. - Voer een Transact-SQL query uit op de geconverteerde JSON-objecten. - De resultaten van Transact-SQL query's opmaken in JSON-indeling. - Zie JSON-gegevenstype voor meer informatie en voorbeelden. |
| Nieuwe Chinese sorteringen | Nieuwe Chinese sorteringen in databasecompatibiliteitsversie 160 ondersteunen GB18030-2022-standaard. |
| reguliere expressies | Definieer een zoekpatroon voor tekst met een reeks tekens. Voer een query uit SQL Server met regex om tekstgegevens te zoeken, te vervangen of te valideren. |
| Reguliere expressies functies | Complexe patronen vergelijken en gegevens bewerken in SQL Server met reguliere expressies. |
| SQL MCP Server | Verbind aangepaste en Foundry-agents met de database met een beveiligde MCP-server. |
Gegevensanalyse
| Nieuwe functie of update | Bijzonderheden |
|---|---|
| Verbinden met ODBC-databronnen met PolyBase op SQL Server op Linux | Ondersteunt ODBC-gegevensbronnen voor SQL Server on Linux. |
| Systeemeigen ondersteuning voor specifieke brontypen | PolyBase-services zijn niet meer vereist voor parquet, Delta of CSV. |
| TDS 8.0-ondersteuning voor PolyBase | Wanneer u Features van het Microsoft ODBC-stuurprogramma voor SQL Server op Windows voor PolyBase gebruikt, is TDS 8.0 beschikbaar voor SQL Server als externale gegevensbron. |
| PolyBase-ondersteuning voor beheerde identiteit | Gebruik beheerde identiteit om te communiceren met Microsoft Azure Blob Storage en Microsoft Azure Data Lake Storage. |
Beschikbaarheid en herstel na noodgevallen
| Nieuwe functie of update | Bijzonderheden |
|---|---|
| AlwaysOn-beschikbaarheidsgroepen | |
| Verbetering van de verzending van asynchrone paginaverzoeken voor beschikbaarheidsgroepen | Asynchrone paginaaanvragen en in batches uitvoeren tijdens failoverherstel. Standaard ingeschakeld. |
| Toestaan dat de database overschakelt naar de oplossingsstatus | Na een fout bij het lezen van de persistente configuratiegegevens vanwege onderbreking van de netwerkservice. |
| De wachttijd in milliseconden voor het vastleggen van AG-groep configureren | Stel availability group commit time in milliseconden in voor een replica van een beschikbaarheidsgroep, zodat transacties sneller naar de secundaire replica worden verzonden. |
| Communicatiestroom beheren voor beschikbaarheidsgroepen | Met een nieuwe sp_configure optie kan de primaire replica bepalen of de secundaire replica achtervalt. Met de nieuwe configuratieoptie kunt u de communicatie tussen HADR-eindpunten optimaliseren. |
| Gedistribueerde AG-ondersteuning voor een ingesloten AG | Configureer een gedistribueerde beschikbaarheidsgroep tussen twee ingesloten beschikbaarheidsgroepen. |
| Verbeteringen voor gedistribueerde beschikbaarheidsgroepsynchronisatie | Verbetert de synchronisatieprestaties door netwerkverzadiging te verminderen wanneer de globale primaire en doorgeef replica's zich in de asynchrone commitmodus bevinden. |
| Snelle failover voor permanente ag-statusproblemen | Stel de RestartThreshold-waarde voor een Always On-beschikbaarheidsgroep in op 0, waardoor de Windows Server Failover Cluster (WSFC) de beschikbaarheidsgroepbron onmiddellijk overschakelt als er een permanent gezondheidsprobleem wordt gedetecteerd. |
| Verbeterde time-outdiagnostiek voor gezondheidscontrole | Verbetert de synchronisatieprestaties door netwerkverzadiging te verminderen wanneer de globale primaire en doorgeef replica's zich in de asynchrone commitmodus bevinden. Deze wijziging is standaard ingeschakeld en vereist geen configuratie. |
| IP-adres van listener verwijderen | Met de nieuwe parameter in de opdracht ALTER AVAILABILITY GROUP Transact-SQL kunt u een IP-adres uit een listener verwijderen zonder de listener te verwijderen. |
Instellen NONE voor alleen-lezen- of lezen-schrijfroutering |
Wanneer u READ_WRITE_ROUTING_URL en READ_ONLY_ROUTING_URL configureert, kunt u instellen op NONE om de opgegeven routering te herstellen met behulp van de opdracht ALTER AVAILABILITY GROUP Transact-SQL om automatisch verkeer terug te leiden naar de primaire replica. |
| TLS 1.3-versleuteling configureren met TDS 8.0 | Tls 1.3-versleuteling configureren voor communicatie tussen WSFC en een AlwaysOn-beschikbaarheidsgroepreplica met ondersteuning voor TDS 8.0 . |
| Instantie van AlwaysOn-failovercluster | |
| TLS 1.3-versleuteling configureren met TDS 8.0 | Tls 1.3-versleuteling configureren voor communicatie tussen WSFC en AlwaysOn-failoverclusterexemplaar (FCI) met TDS 8.0-ondersteuning. |
| Backups | |
| Een back-up maken van onveranderbare blobopslag | Beschikbaar bij back-uppen naar een URL. |
| Een back-up maken van secundaire replica's | Naast alleen-kopiëren back-ups kunt u nu ook volledige en differentiële back-ups uitvoeren op elke secundaire replica. |
| Logboekverzending | |
| TLS 1.3-versleuteling configureren met TDS 8.0 | Configureer TLS 1.3-versleuteling voor communicatie tussen servers in een topologie voor logboekverzending. |
Veiligheid
| Nieuwe functie of update | Bijzonderheden |
|---|---|
| Verbeteringen in de beveiligingscache | Maakt caches ongeldig voor een specifieke aanmelding alleen. Wanneer vermeldingen in de beveiligingscache ongeldig zijn, worden alleen de vermeldingen die behoren tot de betrokken aanmelding beïnvloed. Deze verbetering minimaliseert de impact van validatie van niet-cachemachtigingen voor niet-betrokken aanmeldingsgebruikers. |
| Ondersteuning voor OAEP-opvullingsmodus voor RSA-versleuteling | Ondersteuning voor certificaten en asymmetrische sleutels, waarbij beveiligingslagen worden toegevoegd aan versleutelings- en ontsleutelingsprocessen. |
| PBKDF voor wachtwoordhashes standaard ingeschakeld | Maakt standaard gebruik van PBKDF2 voor wachtwoordhashes, waardoor wachtwoordbeveiliging wordt verbeterd en klanten kunnen voldoen aan NIST SP 800-63b. |
| Beheerde identiteit met Microsoft Entra-authenticatie | Kan de door Arc-geschakelde server beheerde identiteit gebruiken in uitgaande verbindingen om te communiceren met Azure-resources en in binnenkomende verbindingen om externe gebruikers te laten verbinden met SQL Server. Hiervoor is SQL Server ingeschakeld door Azure Arc. |
| Back-up maken naar/herstellen van URL met beheerde identiteit | Maak een back-up van of herstel vanuit een URL met een beheerde identiteit. Hiervoor is SQL Server ingeschakeld door Azure Arc. |
| Ondersteuning voor Beheerde Identiteit voor Uitbreidbaar Sleutelbeheer met Azure Key Vault | Ondersteund voor EKM met AKV en Managed Hardware Security Modules (HSM). Hiervoor is SQL Server ingeschakeld door Azure Arc. |
| Maak Microsoft Entra-aanmeldingen en -gebruikers met niet-unieke weergavenamen aan | Ondersteuning voor de T-SQL-syntaxis WITH OBJECT_ID bij het gebruik van de instructie CREATE LOGIN of CREATE USER . |
| Ondersteuning voor aangepast wachtwoordbeleid in Linux | Een aangepast wachtwoordbeleid afdwingen voor aanmeldingen bij SQL-verificatie op SQL Server on Linux. |
| TLS 1.3-versleuteling configureren met TDS 8.0-ondersteuning | TLS 1.3-versleuteling toegevoegd met TDS 8 voor de volgende functies: - SQL Server Agent - sqlcmd-hulpprogramma - bcp-hulpprogramma - SQL Writer-service - Gebruik en diagnostische gegevensverzameling configureren voor SQL Server (CEIP) - Datavirtualisatie met PolyBase in SQL Server - AlwaysOn-beschikbaarheidsgroepen - AlwaysOn-failoverclusterexemplaren (FCI) - Gekoppelde servers - Transactionele replicatie - Replicatie samenvoegen - Peer-to-peer - Momentopnamereplicatie - Logboekverzending Bekijk belangrijke wijzigingen. |
Database Engine
| Nieuwe functie of update | Bijzonderheden |
|---|---|
| Geoptimaliseerde vergrendeling | Vermindert het blokkeren en het geheugengebruik door vergrendelingen, en voorkomt vergrendelingsescalatie. |
| Tempdb-ruimteresourcebeheer | Verbetert de betrouwbaarheid en vermijdt storingen door te voorkomen dat runaway-workloads een grote hoeveelheid ruimte in tempdbverbruiken. |
| Versneld databaseherstel in tempdb | Biedt de voordelen van versneld databaseherstel voor transacties in de tempdb database, zoals transacties die gebruikmaken van tijdelijke tabellen. |
| Persistente statistieken voor leesbare secundaire componenten | Maakt persistente statistieken over leesbare secundaire systemen, zodat workloads die worden uitgevoerd op secundaire systemen worden geoptimaliseerd. |
| Verbeteringen in het bijhouden van wijzigingen | Adaptieve ondiepe opschoning verbetert de prestatie van het automatisch opschonen bij wijzigingsvolgsystemen. |
| Columnstore-verbeteringen | Meerdere verbeteringen in columnstore-indexen: - Geordende niet-geclusterde columnstore-indexen - Online index bouwen en verbeterde sorteerkwaliteit voor geordende columnstore-indexen - Verbeterde verkleiningsbewerkingen wanneer geclusterde columnstore-indexen aanwezig zijn |
| Voor geheugen geoptimaliseerde container- en bestandsgroepverwijdering | Ondersteunt het verwijderen van containers en bestandsgroepen die zijn geoptimaliseerd voor geheugen wanneer alle In-Memory OLTP-objecten worden verwijderd. |
| tmpfs-ondersteuning voor tempdb op Linux | Schakel en draai tempdb op tmpfs voor SQL Server op Linux. |
| ZSTD Backup-compressiealgoritme | SQL Server 2025 (17.x) voegt een sneller en effectiever algoritme voor back-upcompressie toe - ZSTD. |
| Geoptimaliseerde sp_executesql | Verminder effectief de impact van compilatiestormen. Een compilatiestorm is een situatie waarbij een groot aantal query's tegelijkertijd wordt gecompileerd, wat leidt tot prestatieproblemen en resourceconflicten. Schakel deze functie in om sp_executesql-aanroepen zich te laten gedragen als objecten zoals opgeslagen procedures en triggers vanuit een compilatieperspectief.Batches die sp_executesql gebruiken om het compilatieproces te serialiseren, verminderen de impact van compilatiestormen. |
| Tijdgebonden uitgebreide gebeurtenissessies | Stopt automatisch een sessie met uitgebreide gebeurtenissen nadat een tijdslimiet is verstreken. Dit helpt situaties te voorkomen waarin sessies voor onbepaalde tijd kunnen worden uitgevoerd door per ongeluk resources te verbruiken en mogelijk een grote hoeveelheid gegevens te genereren. |
| PREVIEW_FEATURES | Met een configuratie met databasebereik kunt u functies inschakelen die zijn gepland voor algemene beschikbaarheid nadat deze versie van SQL Server algemeen beschikbaar is. Bekijk deze functies in releaseopmerkingen. |
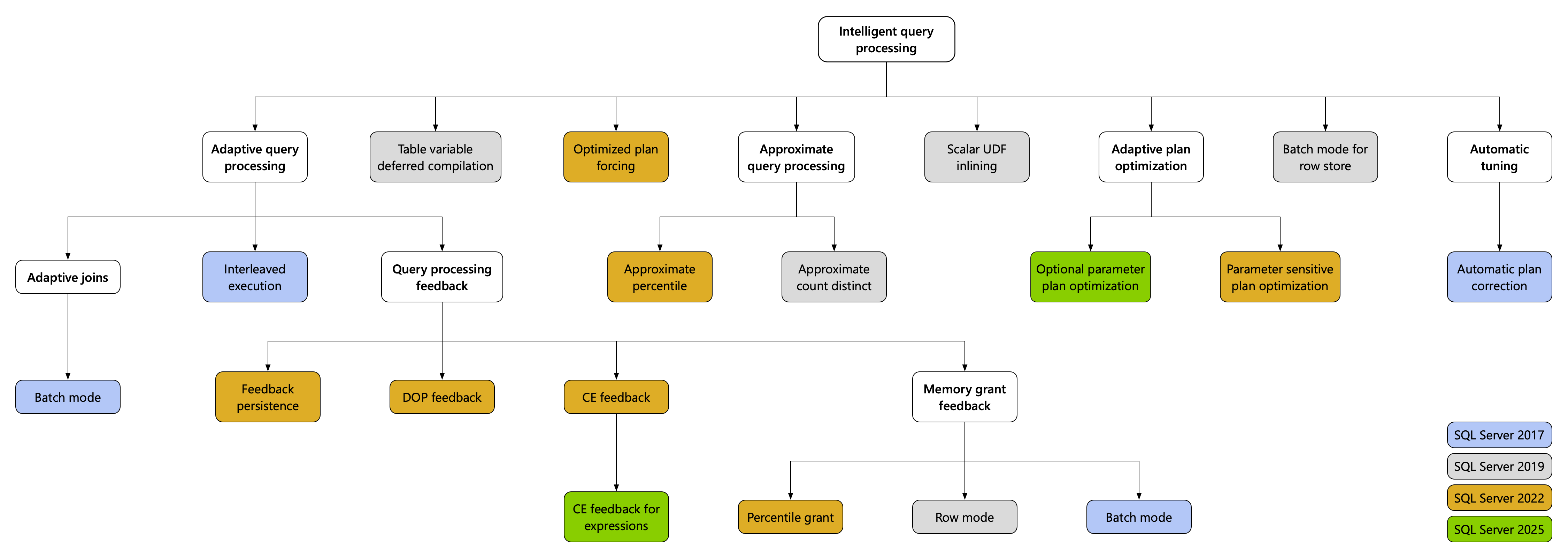
Query Store en intelligente queryverwerking
De IQP(Intelligent Query Processing) functiefamilie bevat functies die de prestaties van bestaande workloads verbeteren met minimale implementatie-inspanning.
| Nieuwe functie of update | Bijzonderheden |
|---|---|
| Feedback over schatting van kardinaliteit voor uitdrukkingen | Leert van eerdere uitvoeringen van expressies in query's. Hiermee vindt u de juiste keuzes van het CE-model (kardinaliteitschatting) en wordt deze toegepast op toekomstige uitvoeringen van deze expressies. |
| Optionele optimalisatie van parameterplannen (OPPO) | Maakt gebruik van de multiplan-infrastructuur (Adaptive Plan Optimization) die is geïntroduceerd met de verbetering Parameter Sensitive Plan Optimization (PSPO), waarmee meerdere plannen worden gegenereerd op basis van één instructie. Hierdoor kan de functie verschillende veronderstellingen maken, afhankelijk van de parameterwaarden die in de query worden gebruikt. |
| Feedback over mate van parallelle uitvoering (DOP) | Nu standaard ingeschakeld. |
| Query Store voor leesbare secundaire bestanden | Nu standaard ingeschakeld. |
| ABORT_QUERY_EXECUTION query-hint | Hiermee blokkeert u toekomstige uitvoering van bekende problematische query's, bijvoorbeeld niet-essentiële query's die van invloed zijn op toepassingsworkloads. |
Taal
| Nieuwe functie of update | Bijzonderheden |
|---|---|
| kunstmatige intelligentie | |
| VECTOR_DISTANCE | Berekent de afstand tussen twee vectoren met behulp van een opgegeven metrische afstand. |
| VECTOR_NORM | Berekent de norm van de vector (een meting van de lengte of grootte). |
| VECTOR_NORMALIZE | Retourneert een genormaliseerde vector. |
| VECTORPROPERTY | Retourneert specifieke eigenschappen van een bepaalde vector. |
| VECTOORINDEX MAKEN | Maak een benaderingsindex op een vectorkolom om de prestaties van het zoeken naar dichtstbijzijnde buren te verbeteren. Hiervoor is PREVIEW_FEATURES configuratie met databasebereik vereist. |
| VECTOR_SEARCH. | Zoek naar vectoren die vergelijkbaar zijn met een gegeven queryvector met behulp van een bij benadering dichtstbijzijnde buren-vectorzoekalgoritme. Hiervoor is PREVIEW_FEATURES configuratie met databasebereik vereist. |
| EXTERN MODEL MAKEN | Hiermee maakt u een extern modelobject dat de locatie, verificatiemethode en het doel van een eindpunt voor deductie van een AI-model bevat. |
| WIJZIG EXTERN MODEL | Wijzigt een extern modelobject. |
| DROP EXTERNAL MODEL | Verwijdert een extern modelobject. |
| AI_GENERATE_CHUNKS | Hiermee maakt u segmenten of fragmenten van tekst op basis van een type, grootte en bronexpressie. |
| AI_GENEREERT_INBEDDINGEN | Hiermee maakt u insluitingen (vectormatrices) met behulp van een vooraf gemaakte AI-modeldefinitie die is opgeslagen in de database. |
| reguliere expressies | |
| REGEXP_LIKE | Geeft aan of het reguliere expressiepatroon overeenkomt met een tekenreeks. |
| REGEXP_REPLACE | Retourneert een gewijzigde brontekenreeks die is vervangen door een vervangende tekenreeks, waarbij het exemplaar van het reguliere expressiepatroon is gevonden. Als er geen overeenkomsten worden gevonden, retourneert de functie de oorspronkelijke tekenreeks. |
| REGEXP_SUBSTR | Retourneert één exemplaar van een subtekenreeks van een tekenreeks die overeenkomt met het reguliere expressiepatroon. Als er geen overeenkomst wordt gevonden, wordt er NULL geretourneerd. |
| REGEXP_INSTR | Retourneert de begin- of eindpositie van de overeenkomende subtekenreeks, afhankelijk van de waarde van het argument return_option. |
| REGEXP_COUNT | Telt het aantal keren dat een patroon voor een reguliere expressie overeenkomt met een tekenreeks. |
| REGEXP_MATCHES | Retourneert tabellaire resultaten die zijn vastgelegd in subtekenreeksen die het resultaat zijn van het koppelen van een normaal expressiepatroon aan een tekenreeks. Als er geen overeenkomst wordt gevonden, retourneert de functie geen rij. |
| REGEXP_SPLIT_TO_TABLE | Retourneert tekenreeksen gesplitst, gescheiden door het regex-patroon. Als het patroon niet overeenkomt, retourneert de functie de hele tekenreeksexpressie. |
| JSON | |
| JSON_OBJECTAGG | Een JSON-object maken op basis van een aggregatie. |
| JSON_ARRAYAGG | Maak een JSON-matrix op basis van een aggregatie. |
| Andere toevoegingen en verbeteringen | |
| substring | lengte is nu optioneel en standaard de lengte van de expressie. Met deze wijziging wordt de functie uitgelijnd met de ANSI-standaard. |
| DATEADD | Number ondersteunt het type bigint. |
| UNISTR | Geef Unicode-coderingswaarden op. Hiermee worden Unicode-tekens geretourneerd. |
| PRODUCT | De PRODUCT() statistische functie berekent het product van een set waarden. |
| CURRENT_DATE | Retourneert de huidige databasesysteemdatum als een datumwaarde. |
| EDIT_DISTANCE | Berekent het aantal invoegingen, verwijderingen, vervangingen en omzettingen die nodig zijn om de ene tekenreeks naar de andere te transformeren. Hiervoor is PREVIEW_FEATURES configuratie met databasebereik vereist. |
| EDIT_DISTANCE_SIMILARITY | Berekent een overeenkomstwaarde tussen 0 (die geen overeenkomst aangeeft) tot 100 (wat een volledige overeenkomst aangeeft). Hiervoor is PREVIEW_FEATURES configuratie met databasebereik vereist. |
| JARO_WINKLER_AFSTAND | Berekent de bewerkingsafstand tussen twee tekenreeksen die voorkeur geven aan tekenreeksen die vanaf het begin overeenkomen voor een ingestelde lengte van het voorvoegsel. Retourneert een float. Hiervoor is PREVIEW_FEATURES configuratie met databasebereik vereist. |
| JARO_WINKLER_SIMILARITY | Berekent een overeenkomstwaarde tussen 0 (die geen overeenkomst aangeeft) tot 100 (wat een volledige overeenkomst aangeeft). Retourneert int. Hiervoor is de databasebereikconfiguratie PREVIEW_FEATURES vereist. |
|
-
BASE64_ENCODE - BASE64_DECODE |
Converteer binaire gegevens naar een tekstindeling die veilig is voor verzending over verschillende systemen. Het kan op verschillende manieren worden gebruikt, omdat het ervoor zorgt dat uw binaire gegevens, zoals afbeeldingen of bestanden, intact blijven tijdens de overdracht, zelfs wanneer ze via alleen-tekstsystemen worden doorgegeven. |
| || (Tekenreekssamenvoeging) | Expressies samenvoegen met expression || expression. |
| configuratie met databasebereik PREVIEW_FEATURES | Hiermee schakelt u functies in die niet zijn bedoeld voor algemene beschikbaarheid wanneer deze versie van SQL Server algemeen beschikbaar wordt. Bekijk deze functies in releaseopmerkingen. |
Linux
Gereedschappen
| Nieuwe functie of update | Bijzonderheden |
|---|---|
| bcp-hulpprogramma | Verificatieverbeteringen |
| sqlcmd-hulpprogramma | Verificatieverbeteringen |
Microsoft Fabric
| Nieuwe functie of update | Bijzonderheden |
|---|---|
| Spiegelen in Fabric | Repliceer continu gegevens naar Microsoft Fabric vanaf SQL Server 2025 on-premises. Microsoft Fabric bevat al spiegeling uit verschillende bronnen, waaronder Azure SQL Database en Azure SQL Managed Instance. Zie Mirrored SQL Server databases in Microsoft Fabric voor meer informatie over SQL Server 2025-databasespiegeling naar Fabric. |
Fabric mirroring voor SQL Server 2025
U kunt SQL Server resource governor configureren voor het beheren van resourcegebruik voor spiegeling in Fabric voor SQL Server 2025 (17.x). Elke workloadgroep is bedoeld voor een specifieke fase van databasespiegeling.
Zie Resource Governor configureren voor Fabric spiegeling voor een voorbeeld en om te beginnen. Zie de workloadgroep Resource Governor voor meer informatie.
U kunt de functie voor automatisch gebruik voor Fabric spiegeling inschakelen en configureren om te voorkomen dat het transactielogboek SQL Server 2025 (17.x) invult.
Zie Automatisch opnieuw verzenden configureren voor een voorbeeld en om aan de slag te gaan.
U kunt in SQL Server 2025 (17.x) een maximum- en ondergrens voor transacties configureren die moeten worden verwerkt door Fabric spiegeling.
Zie Controlescanprestaties configureren voor een voorbeeld en om aan de slag te gaan.
SQL Server Analysis Services
SQL Server Analysis Services wordt niet uitgevoerd op een failovercluster wanneer deze is geconfigureerd met een lokaal account. Analysis Services moet worden geconfigureerd met behulp van een domeinaccount.
Als u een lokaal account op een failovercluster gebruikt, ziet u de volgende fout in de Windows Event Viewer:
Server Gen2 cryptokey is not present, but server assembly object System is set to use server gen2 cryptokey. Terminating server.
Zie What's new in SQL Server Analysis Services voor specifieke updates.
Power BI Report Server
Vanaf SQL Server 2025 (17.x) worden on-premises reporting services geconsolideerd onder Power BI Report Server. Zie Reporting Services veelgestelde vragen over samenvoeging voor meer informatie.
SQL Server Integration Services
Zie What's New in SQL Server 2025 Integration Services voor wijzigingen in SQL Server Integration Services.
Stopgezette services en afgeschafte functies
Data Quality Services (DQS) wordt stopgezet in deze versie van SQL Server. We blijven DQS ondersteunen in SQL Server 2022 (16.x) en eerdere versies. Zie SQL Server 2025 bekende problemen voor meer informatie, waaronder het verwijderen van DQS tijdens een upgrade.
Master Data Services (MDS) wordt stopgezet in deze versie van SQL Server. We blijven MDS ondersteunen in SQL Server 2022 (16.x) en eerdere versies.
Synapse Link wordt stopgezet in deze versie van SQL Server. Gebruik in plaats daarvan Mirroring in Fabric. Zie Mirroring in Fabric – Wat is er nieuw voor meer informatie.
Purview-toegangsbeleid (DevOps-beleid en beleid voor gegevenseigenaar) worden stopgezet in deze versie van SQL Server. Gebruik in plaats daarvan vaste serverfuncties .
Gebruik in plaats van de Purview-beleidsactie voor SQL-prestatiebewaking, de vaste serverrollen
##MS_ServerPerformanceStateReader##en/of##MS_PerformanceDefinitionReader##.Gebruik in plaats van SQL Security Auditing Purview-beleidsactie de
##MS_ServerSecurityStateReader##en/of##MS_SecurityDefinitionReader##vaste serverfuncties.Gebruik de
##MS_DatabaseConnector##serverfunctie met bestaande aanmeldingen om verbinding te maken met een database zonder dat u een gebruiker in die database hoeft te maken.
De functie Hot add CPU wordt afgeschaft in deze versie van SQL Server en is gepland voor verwijdering in een toekomstige versie.
De lightweight pooling configuratieoptie en de bijbehorende fibermodus is afgeschaft in deze versie van SQL Server en is gepland voor verwijdering in een toekomstige versie.
Wijzigingen die fouten veroorzaken
SQL Server 2025 (17.x) introduceert belangrijke wijzigingen in enkele SQL Server Database Engine functies, zoals gekoppelde servers, replicatie, logboekverzending en PolyBase.
Zie Breukwijzigingen voor Database Engine-functies in SQL Server 2025 voor meer informatie.
Verwante inhoud
- SqlServer PowerShell-module
- SQL Server PowerShell
- SQL Server Workshops
- SQL Server 2025 releaseopmerkingen
- SQL Server 2025 bekende problemen
Hulp krijgen
- Ideas voor SQL: Hebt u suggesties voor het verbeteren van SQL Server?
Microsoft Q & A (SQL Server) - DBA Stack-Exchange (tag sql-server): Stel SQL Server vragen
- Stack Overflow (tag sql-server): antwoorden op vragen over SQL-ontwikkeling
- Microsoft SQL Server licentievoorwaarden en -informatie
- Ondersteuningsopties voor zakelijke gebruikers
- Aanvullende SQL Server hulp en feedback
Bijdragen aan SQL-documentatie
Wist u dat u zelf SQL-inhoud kunt bewerken? Door dit te doen helpt u niet alleen onze documentatie te verbeteren, maar krijgt u ook erkenning als bijdrager aan de pagina.
Zie Edit Microsoft Learn-documentatie voor meer informatie.