Novedades de SQL Server 2025

Se aplica a: SQL Server 2025 (17.x)

SQL Server 2025 (17.x) se basa en versiones anteriores para crecer SQL Server como plataforma que ofrece opciones de lenguajes de desarrollo, tipos de datos, entornos locales o en la nube y sistemas operativos.

En este artículo se resumen las nuevas características y mejoras de SQL Server 2025 (17.x).

 

Obtener SQL Server 2025

Obtenga SQL Server 2025.

Revisión:

Para obtener la mejor experiencia con SQL Server 2025 (17.x), use las herramientas latest.

Cambios de edición

Edición estándar

  • Aumento de los límites de capacidad para SQL Server edición Standard de 2025 (17.x):

    • Capacidad de proceso máxima usada por una sola instancia: limitada a menos de 4 sockets o 32 núcleos.
    • Memoria máxima para el grupo de búferes por instancia de SQL Server 2025 (17.x): 256 GB.
  • El regulador de recursos ahora está disponible en las ediciones Standard y Standard Developer, con la misma funcionalidad que en la edición Enterprise.

Edición web

  • La edición web se interrumpe. Para obtener más información, consulte la sección Product Changes en la entrada de blog SQL Server 2025 GA.

Edición Express

Aumento de los límites de capacidad para SQL Server edición Express de 2025 (17.x):

  • Tamaño máximo de la base de datos relacional: 50 GB.
  • La edición Express con Advanced Services (SQLEXPRADV) ha sido descontinuada.
    • La edición Express ahora incluye todas las características disponibles anteriormente en Express Edition con Advanced Services.

Nuevas ediciones para desarrolladores

Las siguientes ediciones gratuitas están diseñadas para proporcionar todas las características de sus ediciones de pago correspondientes. Se pueden usar para desarrollar aplicaciones SQL Server sin necesidad de una licencia de pago.

Para las características por edición, consulte Ediciones y características admitidas de SQL Server 2025.

Edición estándar para desarrolladores

SQL Server 2025 Standard Developer Edition es una edición gratuita con licencia para desarrollo. Incluye todas las características de SQL Server Standard Edition.

  • Desarrolle nuevas aplicaciones para la edición Standard.

  • Configure un entorno de ensayo para certificar la actualización de una aplicación existente de la edición Standard a SQL Server edición Standard 2025 antes de implementarla en producción.

Enterprise Developer Edición

SQL Server 2025 Enterprise Developer Edition incluye características de SQL Server Enterprise Edition.

  • Desarrolle nuevas aplicaciones para Enterprise Edition.

Funcionalmente equivalente a developer edition en versiones anteriores.

Características destacadas

En las secciones siguientes se identifican las características que se han mejorado o introducido en SQL Server 2025 (17.x).

INTELIGENCIA ARTIFICIAL

Nueva característica o actualización Detalles
GitHub Copilot en SQL Server Management Studio Haga preguntas. Obtenga respuestas de sus datos.
Tipo de datos vectorial Almacene los datos vectoriales optimizados para operaciones como la búsqueda de similitud y las aplicaciones de aprendizaje automático. Los vectores se almacenan en un formato binario optimizado, pero se exponen como matrices JSON para mayor comodidad. Cada elemento del vector se puede almacenar mediante un valor de punto flotante de precisión simple (4 bytes) o de precisión media (2 bytes).
Funciones de vector Las nuevas funciones escalares realizan operaciones en vectores en formato binario, lo que permite a las aplicaciones almacenar y manipular vectores en el Database Engine SQL.
Índice de vector Cree y administre índices vectoriales aproximados para buscar de forma rápida y eficaz vectores similares a un vector de referencia determinado.

Consulta de índices vectoriales de sys.vector_indexes. Requiere la configuración con ámbito de base de datos PREVIEW_FEATURES.
Administración de modelos de IA externos Administre objetos de modelos de IA externos para tareas de inserción (creación de matrices de vectores) con acceso a puntos de conexión de inferencia de IA REST.

Desarrollador

Nueva característica o actualización Detalles
Optimizaciones del modo por lotes para funciones integradas Mejoras de rendimiento para las siguientes funciones integradas:

- Funciones matemáticas
- DATETRUNC
Cambio del streaming de eventos Capture y publique cambios incrementales de DML de datos (como actualizaciones, inserciones y eliminaciones) casi en tiempo real. Change Event Streaming envía detalles de los cambios de datos, como el esquema, los valores anteriores y los nuevos valores a Azure Event Hubs en un CloudEvent simple, serializado como JSON nativo o Avro binario. Requiere la configuración con ámbito de base de datos PREVIEW_FEATURES.
Generador de API de datos (DAB) Conecte aplicaciones a la base de datos a través de puntos de conexión automáticos REST o GraphQL.
Invocación de punto de conexión REST externo Con una llamada al procedimiento almacenado del sistema sp_invoke_external_rest_endpoint, puede hacer lo siguiente:

- Llamada a puntos de conexión REST/GraphQL desde otros servicios de Azure
- Hacer que los datos se procesen a través de una función de Azure
- Actualizar un panel de Power BI
- Llamada a un punto de conexión REST local
- Habla con los servicios de Azure OpenAI
Coincidencia de cadenas aproximadas Compruebe si dos cadenas son similares y calcule la diferencia entre dos cadenas. Requiere la configuración con ámbito de base de datos PREVIEW_FEATURES.
datos de JSON en SQL Server Utiliza funciones y operadores integrados de SQL Server con datos JSON almacenados en un formato binario nativo:

- Análisis del texto JSON y lectura o modificación de valores.
- Transformar matrices de objetos JSON en formato de tabla.
- Ejecute cualquier consulta Transact-SQL en los objetos JSON convertidos.
- Dar formato a los resultados de las consultas de Transact-SQL en formato JSON.
- Para obtener más información y ejemplos, consulte Tipo de datos JSON.
Nuevas intercalaciones chinas Las nuevas intercalaciones chinas en la versión 160 de compatibilidad con bases de datos admiten el estándar GB18030-2022.
Expresiones regulares Defina un patrón de búsqueda para el texto con una secuencia de caracteres. Consulte SQL Server con regex para buscar, reemplazar o validar datos de texto.
Funciones de expresiones regulares Coincide con patrones complejos y manipula datos en SQL Server con expresiones regulares.
SQL MCP Server Conecte los agentes personalizados y Foundry a la base de datos con un servidor MCP seguro.

Análisis de datos

Nueva característica o actualización Detalles
Conectar a orígenes de datos ODBC con PolyBase en SQL Server en Linux Admite orígenes de datos ODBC para SQL Server on Linux.
Compatibilidad nativa con tipos de origen específicos Los servicios de PolyBase ya no son necesarios para parquet, Delta o CSV.
Compatibilidad de TDS 8.0 con PolyBase Cuando se usan las Características del controlador ODBC de Microsoft para SQL Server en Windows para PolyBase, TDS 8.0 está disponible para SQL Server como origen de datos externo.
Compatibilidad de PolyBase con identidad administrada Use la identidad administrada para comunicarse con Microsoft Azure Blob Storage y Microsoft Azure Data Lake Storage.

Disponibilidad y recuperación ante desastres

Nueva característica o actualización Detalles
Grupos de disponibilidad AlwaysOn
Mejora de la distribución de las solicitudes de página asincrónicas en el grupo de disponibilidad Realice peticiones de página de forma asincrónica y por lotes durante la recuperación tras la conmutación por error. De forma predeterminada está habilitado.
Permitir que la base de datos cambie al estado de resolución Después de un error al leer los datos de configuración persistentes debido a la interrupción del servicio de red.
Configurar la espera de confirmación del grupo de disponibilidad en milisegundos Establezca availability group commit time en milisegundos para una réplica de un grupo de disponibilidad, de modo que las transacciones se envíen a la réplica secundaria más rápidamente.
Control del flujo de comunicación para grupos de disponibilidad Una nueva sp_configure opción permite a la réplica principal determinar si la réplica secundaria se retrasa. Con la nueva opción de configuración, puede optimizar la comunicación entre puntos de conexión HADR.
Compatibilidad con AG distribuido para un AG contenido Configure un grupo de disponibilidad distribuido entre dos grupos de disponibilidad contenidos.
Mejoras en la sincronización del AG distribuido Mejora el rendimiento de sincronización al reducir la saturación de la red cuando las réplicas principales y reenviadores globales están en modo de confirmación asincrónica.
Conmutación por error rápida para problemas de salud del AG persistente Establezca el valor de RestartThreshold de un grupo de disponibilidad Always On en 0, lo que indica al clúster de conmutación por error de Windows Server (WSFC) que conmute por error inmediatamente el recurso del grupo de disponibilidad cuando se detecte un problema persistente de estado de salud.
Diagnósticos mejorados de los tiempos de espera de comprobación de estado Mejora el rendimiento de sincronización al reducir la saturación de la red cuando las réplicas principales y reenviadores globales están en modo de confirmación asincrónica. Este cambio está habilitado de forma predeterminada y no requiere ninguna configuración.
REMOVE listener IP address (QUITAR dirección IP del agente de escucha) El nuevo parámetro del comando ALTER AVAILABILITY GROUP Transact-SQL permite quitar una dirección IP de un agente de escucha sin eliminar el agente de escucha.
Establecer NONE para el enrutamiento de solo lectura o de lectura y escritura Al configurar READ_WRITE_ROUTING_URL y READ_ONLY_ROUTING_URL, puede configurar NONE para revertir el enrutamiento especificado usando el comando ALTER AVAILABILITY GROUP Transact-SQL, que enrutará automáticamente el tráfico de vuelta a la réplica principal.
Configuración del cifrado TLS 1.3 con TDS 8.0 Configure el cifrado TLS 1.3 para la comunicación entre WSFC y una réplica de grupo de disponibilidad Always On con soporte para TDS 8.0.
Instancia de clúster Always On de conmutación por error
Configuración del cifrado TLS 1.3 con TDS 8.0 Configure el cifrado TLS 1.3 para la comunicación entre WSFC y la instancia de clúster de conmutación por error (FCI), Always On, con compatibilidad con TDS 8.0.
Backups
Realizar una copia de seguridad en el almacenamiento de blobs inmutable Disponible al realizar una copia de seguridad a un URL.
Copia de seguridad en réplicas secundarias Además de las copias de seguridad de solo copia, ahora también puede realizar copias de seguridad completas y diferenciales en cualquier réplica secundaria.
Envío de registros
Configuración del cifrado TLS 1.3 con TDS 8.0 Configura el cifrado TLS 1.3 para la comunicación entre servidores en una topología de replicación de registros.

Seguridad

Nueva característica o actualización Detalles
Mejoras en la caché de seguridad Invalida las memorias caché solo para un inicio de sesión específico. Cuando se invalidan las entradas de caché de seguridad, solo se ven afectadas las entradas que pertenecen al inicio de sesión afectado. Esta mejora minimiza el impacto de la validación de permisos no almacenados en caché para los usuarios que inician sesión no afectados.
Compatibilidad con el modo de relleno de OAEP para el cifrado RSA Compatibilidad con certificados y claves asimétricas, agregando capas de seguridad a procesos de cifrado y descifrado.
PBKDF para hashes de contraseña activados de forma predeterminada Usa PBKDF2 para hashes de contraseña de forma predeterminada, lo que mejora la seguridad de contraseñas y ayuda a los clientes a cumplir con NIST SP 800-63b.
Identidad administrada con autenticación de Microsoft Entra Puede usar la identidad administrada del servidor habilitado para Arc en conexiones salientes para comunicarse con recursos de Azure y conexiones entrantes para que los usuarios externos se conecten a SQL Server. Requiere SQL Server habilitada por Azure Arc.
Copia de seguridad o restauración desde la dirección URL con identidad administrada Copia de seguridad o restauración desde la dirección URL con identidad administrada. Requiere SQL Server habilitada por Azure Arc.
Soporte de Identidad Administrada para la gestión extensible de claves con Azure Key Vault Soportado para EKM con AKV y módulos de seguridad de hardware administrados (HSM). Requiere SQL Server habilitada por Azure Arc.
Crear credenciales de acceso de Microsoft Entra y usuarios con nombres para mostrar no exclusivos Compatibilidad con la sintaxis WITH OBJECT_ID de T-SQL al usar la instrucción CREATE LOGIN o CREATE USER .
Soporte para políticas personalizadas de contraseñas en Linux Aplique una directiva de contraseña personalizada para los inicios de sesión de autenticación de SQL en SQL Server on Linux.
Configuración del cifrado TLS 1.3 con compatibilidad con TDS 8.0 Cifrado TLS 1.3 agregado con TDS 8 para las siguientes características:
- SQL Server Agent
- Utilidad Sqlcmd
- Utilidad bcp
- Servicio de escritura de SQL
- Configurar la recopilación de datos de uso y diagnóstico para SQL Server (CEIP)
- Virtualización de datos con PolyBase en SQL Server
- Grupos de disponibilidad AlwaysOn
- Instancias de clúster de conmutación por error AlwaysOn (FCI)
- Servidores vinculados
- Replicación transaccional
- Replicación de mezcla
- Entre pares
- Replicación de instantáneas
- Trasvase de registros

Revise Cambios importantes.

Motor de base de datos

Nueva característica o actualización Detalles
Bloqueo optimizado Reduce el consumo de memoria de bloqueo y evita la escalada de bloqueo.
Gobernanza de recursos de espacio tempdb Mejora la confiabilidad y evita interrupciones evitando que las cargas de trabajo descontrolada consuman una gran cantidad de espacio en tempdb.
Recuperación acelerada de bases de datos en tempdb Proporciona las ventajas de la recuperación acelerada de bases de datos para las transacciones de la tempdb base de datos, como las transacciones que usan tablas temporales.
Estadísticas persistentes para réplicas secundarias legibles Crea estadísticas persistentes sobre réplicas secundarias accesibles para optimizar las cargas de trabajo que se ejecutan en ellas.
Mejoras en el seguimiento de cambios La limpieza superficial adaptable mejora el rendimiento de limpieza automática del seguimiento de cambios.
Mejoras en el almacenamiento en columnas Varias mejoras en los índices de columnas almacenadas
- Índices de almacén de columnas no agrupados ordenados
- Creación de índices en línea y calidad de ordenación mejorada para índices de archivo de columnas ordenados
- Se han mejorado las operaciones de reducción cuando están presentes los índices de almacén de columnas agrupados.
Eliminación de contenedores y grupos de archivos optimizados para memoria Admite la eliminación de contenedores y grupos de archivos optimizados para memoria cuando se eliminan todos los objetos OLTP de In-Memory.
compatibilidad de tmpfs con tempdb en Linux Habilite y ejecute tempdb en tmpfs para SQL Server en Linux.
Algoritmo de compresión de copia de seguridad ZSTD SQL Server 2025 (17.x) agrega un algoritmo de compresión de copia de seguridad más rápido y eficaz: ZSTD.
Optimizado sp_executesql Reduce eficazmente el impacto de las tormentas de compilación. Una tormenta de compilación es una situación en la que se compila un gran número de consultas simultáneamente, lo que provoca problemas de rendimiento y contención de recursos. Habilite esta característica para permitir que las invocaciones de sp_executesql se comporten como objetos como procedimientos almacenados y desencadenadores desde una perspectiva de compilación.

Permitir lotes que usan sp_executesql para serializar el proceso de compilación reduce el impacto de las tormentas de compilación.
Sesiones de eventos extendidas con límite de tiempo Detiene automáticamente una sesión de eventos extendidos después de que transcurre un límite de tiempo. Esto ayuda a evitar situaciones en las que las sesiones podrían dejarse ejecutar indefinidamente por error, consumir recursos y generar una gran cantidad de datos.
PREVIEW_FEATURES Una configuración con ámbito de base de datos permite habilitar características que están programadas para disponibilidad general después de que esta versión de SQL Server se lance para disponibilidad general. Revisa estas características en notas de la versión.

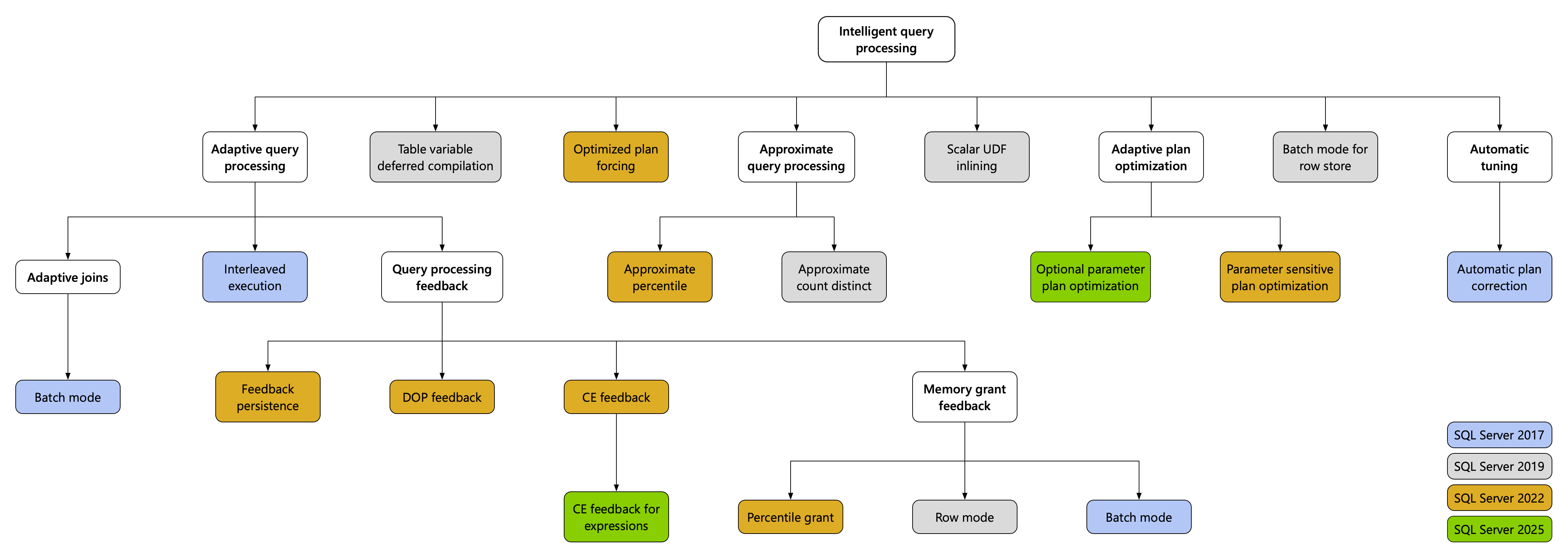
procesamiento de consultas inteligentes y Query Store

La familia de características de procesamiento inteligente de consultas (IQP) incluye características que mejoran el rendimiento de las cargas de trabajo existentes con un esfuerzo de implementación mínimo.

Diagram que representa las características de la familia de procesamiento de consultas inteligentes y cuándo se introdujeron en SQL Server.

Nueva característica o actualización Detalles
Retroalimentación de estimación de cardinalidad (CE) para expresiones Aprende de ejecuciones anteriores de expresiones a través de consultas. Busca las opciones adecuadas del modelo de estimación de cardinalidad (CE) y se aplica a futuras ejecuciones de esas expresiones.
Optimización opcional del plan de parámetros (OPPO) Aprovecha la infraestructura de optimización de planes adaptativos (Multiplan) que se introdujo con la mejora de Optimización de Planes Sensibles a Parámetros (PSPO), que genera varios planes a partir de una sola instrucción. Esto permite que la característica realice diferentes suposiciones en función de los valores de parámetro utilizados en la consulta.
Retroalimentación del grado de paralelismo (DOP) Ahora activado de forma predeterminada.
Query Store para secundarias legibles Ahora activado de forma predeterminada.
ABORT_QUERY_EXECUTION sugerencia de consulta Bloquea la ejecución futura de consultas problemáticas conocidas, por ejemplo, consultas no esenciales que afectan a las cargas de trabajo de aplicaciones.

Lenguaje

Nueva característica o actualización Detalles
Inteligencia artificial
VECTOR_DISTANCE Calcula la distancia entre dos vectores mediante una métrica de distancia especificada.
VECTOR_NORM Devuelve la norma del vector (que es una medida de su longitud o magnitud).
VECTOR_NORMALIZE Devuelve un vector normalizado.
VECTORPROPERTY Devuelve propiedades específicas de un vector determinado.
CREAR ÍNDICE VECTORIAL Cree un índice aproximado en una columna vectorial para mejorar el rendimiento de la búsqueda de vecinos más cercanos. Requiere la configuración con ámbito de base de datos PREVIEW_FEATURES.
VECTOR_SEARCH. Busque vectores similares a los vectores de consulta dados mediante un algoritmo de búsqueda de vectores de vecinos más cercano aproximado. Requiere la configuración con ámbito de base de datos PREVIEW_FEATURES.
CREAR MODELO EXTERNO Crea un objeto de modelo externo que contiene la ubicación, el método de autenticación y el propósito de un punto de conexión de inferencia del modelo de IA.
ALTERAR MODELO EXTERNO Modifica un objeto de modelo externo.
ELIMINAR MODELO EXTERNO Quita un objeto de modelo externo.
AI_GENERATE_CHUNKS Crea fragmentos de texto basados en un tipo, tamaño y expresión de origen.
AI_GENERATE_EMBEDDINGS Crea incrustaciones (matrices vectoriales) mediante una definición de modelo de IA creada previamente almacenada en la base de datos.
Expresiones regulares
REGEXP_LIKE Indica si el patrón de expresión regular coincide en una cadena.
REGEXP_REPLACE Devuelve una cadena de origen modificada reemplazada por una cadena de reemplazo, donde se encontró la aparición del patrón de expresión regular. Si no se encuentra ninguna coincidencia, la función devuelve la cadena original.
REGEXP_SUBSTR Devuelve una aparición de una subcadena de una cadena que coincide con el patrón de expresión regular. Si se encuentra ninguna coincidencia, devuelve NULL.
REGEXP_INSTR Devuelve la posición inicial o final de la subcadena coincidente, según el valor del argumento return_option.
REGEXP_COUNT Cuenta el número de veces que un patrón de expresión regular coincide en una cadena.
REGEXP_MATCHES Devuelve resultados tabulares de subcadenas capturadas al hacer coincidir un patrón de expresión regular con una cadena. Si no se encuentra ninguna coincidencia, la función no devuelve ninguna fila.
REGEXP_SPLIT_TO_TABLE Devuelve cadenas divididas, delimitadas por el patrón regex. Si no hay ninguna coincidencia con el patrón, la función devuelve toda la expresión de cadena.
JSON
JSON_OBJECTAGG Construya un objeto JSON a partir de una agregación.
JSON_ARRAYAGG Construya una matriz JSON a partir de una agregación.
Otras adiciones y mejoras
SUBCADENA length es ahora opcional, el valor predeterminado es la longitud de la expresión . Este cambio alinea la función con el estándar ANSI.
DATEADD number admite el tipo bigint .
UNISTR Especifique los valores de codificación Unicode. Devuelve caracteres Unicode.
PRODUCTO La PRODUCT() función de agregado calcula el producto de un conjunto de valores.
CURRENT_DATE Devuelve la fecha actual del sistema de base de datos como un valor de fecha.
EDIT_DISTANCE Calcula el número de inserciones, eliminaciones, sustituciones y transposiciones necesarias para transformar una cadena a otra. Requiere la configuración con ámbito de base de datos PREVIEW_FEATURES.
SIMILITUD_DE_DISTANCIA_DE_EDICIÓN Calcula un valor de similitud comprendido entre 0 (que indica ninguna coincidencia) y 100 (lo que indica la coincidencia completa). Requiere la configuración con ámbito de base de datos PREVIEW_FEATURES.
JARO_WINKLER_DISTANCE Calcula la distancia de edición entre dos cadenas que dan preferencia a las cadenas que coinciden desde el principio para una longitud de prefijo establecida. Devuelve float. Requiere la configuración con ámbito de base de datos PREVIEW_FEATURES.
JARO_WINKLER_SIMILARITY Calcula un valor de similitud comprendido entre 0 (que indica ninguna coincidencia) y 100 (lo que indica la coincidencia completa). Devuelve int. Requiere la configuración con ámbito de base de datos PREVIEW_FEATURES.
- BASE64_ENCODE
- BASE64_DECODE
Convierta datos binarios en un formato de texto seguro para la transmisión en varios sistemas. Se puede usar de diversas maneras, ya que garantiza que los datos binarios, como imágenes o archivos, permanecen intactos durante la transferencia, incluso cuando pasan a través de sistemas de solo texto.
|| (Concatenación de cadenas) Concatenar expresiones con expression || expression.
PREVIEW_FEATURES configuración con alcance de base de datos Habilita características que no están destinadas a disponibilidad general cuando esta versión de SQL Server se lanza para disponibilidad general. Revisa estas características en notas de la versión.

Linux

herramientas

Nueva característica o actualización Detalles
Utilidad bcp Mejoras de autenticación
Utilidad sqlcmd Mejoras de autenticación

Microsoft Fabric

Nueva característica o actualización Detalles
Reflejo en Tejido Replique continuamente los datos en Microsoft Fabric desde SQL Server 2025 local. Microsoft Fabric ya incluye el reflejo desde una variedad de fuentes, incluidas Azure SQL Database y Azure SQL Managed Instance. Para obtener más información sobre el reflejo de bases de datos de SQL Server 2025 en Fabric, consulte Mirrored SQL Server bases de datos en Microsoft Fabric.

creación de reflejo de Fabric para SQL Server 2025

  • Puede configurar el regulador de recursos de SQL Server para administrar el uso de recursos para el reflejo en Fabric para SQL Server 2025 (17.x). Cada grupo de cargas de trabajo es para una fase específica de creación de reflejo.

    Para obtener un ejemplo y empezar, consulte Configure resource governor for Fabric mirroring. Para más información, consulte Grupo de trabajo del gobernador de recursos.

  • Puede habilitar y configurar la característica de autoreseed para el reflejo de Fabric, con el fin de evitar que el registro de transacciones se llene en SQL Server 2025 (17.x).

    Para ver un ejemplo y comenzar, vea Configurar la resembración automática.

  • Puede configurar un límite máximo y mínimo de las transacciones que se van a procesar mediante la creación de reflejo en SQL Server 2025 (17.x).

    Para obtener un ejemplo y para empezar, consulte Configuración del rendimiento del escaneo de control.

SQL Server Analysis Services

SQL Server Analysis Services no se ejecuta en un clúster de conmutación por error cuando se configura mediante una cuenta local. Analysis Services debe configurarse mediante una cuenta de dominio.

Si usa una cuenta local en un clúster de conmutación por error, verá el siguiente error en el Visor de eventos de Windows:

Server Gen2 cryptokey is not present, but server assembly object System is set to use server gen2 cryptokey. Terminating server.

Para obtener actualizaciones específicas, consulte Novedades de SQL Server Analysis Services.

Power BI Report Server

A partir de SQL Server 2025 (17.x), los servicios de informes locales se consolidan en Power BI Report Server. Para obtener más información, consulte Reporting Services preguntas más frecuentes sobre la consolidación.

SQL Server Integration Services

Para ver los cambios relacionados con SQL Server Integration Services, consulte Novedades de SQL Server 2025 Integration Services.

Servicios descontinuados y características en desuso

Data Quality Services (DQS) queda descontinuado en esta versión de SQL Server. Seguimos admitiendo DQS en SQL Server 2022 (16.x) y versiones anteriores. Para obtener más información, incluido cómo desinstalar DQS durante una actualización, consulte SQL Server 2025 problemas conocidos.

Master Data Services (MDS) se descontinúa en esta versión de SQL Server. Seguimos admitiendo MDS en SQL Server 2022 (16.x) y versiones anteriores.

Synapse Link se interrumpe en esta versión de SQL Server. Use Mirroring en Fabric en su lugar. Para obtener más información, consulte Mirroring en Fabric: novedades.

Directivas de acceso dePurview (directivas de DevOps y directivas de propietario de datos) se descontinuan en esta versión de SQL Server. En su lugar, use roles fijos de servidor .

  • En lugar de la acción de directiva de Purview de supervisión del rendimiento de SQL, use los roles fijos de servidor ##MS_ServerPerformanceStateReader## y/o ##MS_PerformanceDefinitionReader##.

  • En lugar de la acción de directiva de Purview de Auditoría de seguridad de SQL, se los roles fijos de servidor ##MS_ServerSecurityStateReader## y/o ##MS_SecurityDefinitionReader##.

  • Use el rol de ##MS_DatabaseConnector## servidor con inicios de sesión existentes para conectarse a una base de datos sin necesidad de crear un usuario en esa base de datos.

La característica Adición en caliente de CPU está en desuso en esta versión de SQL Server y se prevé su eliminación en una versión futura.

La opción de configuración agrupamiento ligero y la característica de modo de fibras correspondiente han quedado obsoletas en esta versión de SQL Server y está planeado su eliminación en una versión futura.

Cambios importantes

SQL Server 2025 (17.x) presenta cambios importantes en algunas características de SQL Server Database Engine, como servidores vinculados, replicación, trasvase de registros y PolyBase.

Para obtener más información, vea Cambios de interrupción en las características de Database Engine en SQL Server 2025.

Obtener ayuda

Contribuya a la documentación de SQL

¿Sabía que puede editar el contenido de SQL usted mismo? Si lo hace, no solo contribuirá a mejorar la documentación, sino que también se le reconocerá como colaborador de la página.

Para obtener más información, consulte Editar la documentación de Microsoft Learn.