Note
Access to this page requires authorization. You can try signing in or changing directories.
Access to this page requires authorization. You can try changing directories.
Thank you for your interest in editing documentation on Microsoft Learn! Your contributions help us ensure our documentation is well written, up to date, and accurate. The information on this page will help you decide which method of contribution is best for you.
Prerequisite
Before you start, make sure you're signed in to your GitHub account. If you don't have a GitHub account, navigate to https://github.com/join for a fast and free sign-up process.
Minor changes to documentation
Minor changes are quick and easy. Examples of minor changes include:
- Fixing typos
- Revising a single article
- Adding a section to an article
- Correcting an error
- Updating broken links
If you're making minor changes, all you need is a GitHub account!
To make a minor change, select the Edit This Document pencil icon at the top of the article. This action takes you to the source file on GitHub, where you can make your changes. When you're finished, you'll be prompted to create a pull request (PR) to propose your changes. For a full walkthrough of this process, see Edit documentation in the browser.
Major changes to documentation
Major changes involve more time and effort. Examples of major changes include:
- Complex changes that will take you several days to complete
- Revisions to multiple articles that you want to submit together
- Creating a new article
- Contributing often
If you're making major changes, you need to download and install a few tools to make your work easier. Follow these steps to get started:
- Install Git and Markdown tools.
- Set up a local Git repository.
- Make changes to the documentation.
- Create a PR.
Process overview
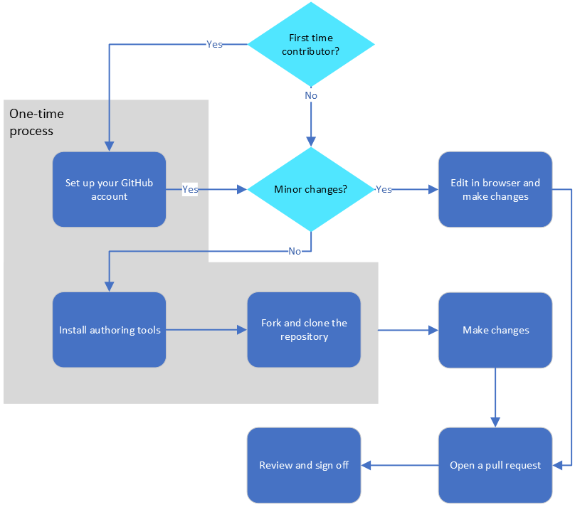
The process flow below shows the high-level steps involved in getting started for minor and major changes. Notice that some items are one-time steps, while others occur every time you start a new contribution.
The image starts with a decision point of Is this your first time contributing? If yes, the next step is to set up your GitHub account. If no, the next step is another decision point of Is your change minor? If yes, the next step is to edit within the browser. If no, the next steps involve installing authoring tools, forking and cloning the repo, making changes, opening a pull request, and reviewing and signing off on your pull request.
Changes to training modules
Contributors can't edit or propose changes to training modules. At this time, only Microsoft Learn documentation stored in public repositories is open for public contributions.