Hinweis
Für den Zugriff auf diese Seite ist eine Autorisierung erforderlich. Sie können versuchen, sich anzumelden oder das Verzeichnis zu wechseln.
Für den Zugriff auf diese Seite ist eine Autorisierung erforderlich. Sie können versuchen, das Verzeichnis zu wechseln.
Gilt für: SQL Server 2025 (17,x)
SQL Server 2025 (17.x) baut auf früheren Versionen auf, um SQL Server als Plattform zu wachsen, die Ihnen Optionen für Entwicklungssprachen, Datentypen, lokale oder Cloudumgebungen und Betriebssysteme bietet.
In diesem Artikel werden die neuen Features und Verbesserungen für SQL Server 2025 (17.x) zusammengefasst.
SQL Server 2025 erhalten
Rezension:
Verwenden Sie für eine optimale Erfahrung mit SQL Server 2025 (17.x) die neuesten Tools.
Editionsänderungen
Standardedition
Erhöhte Kapazitätsbeschränkungen für SQL Server 2025 (17.x) Standard edition:
- Maximale Rechenkapazität, die von einer einzelnen Instanz verwendet wird: auf weniger als 4 Sockets oder 32 Kerne beschränkt.
- Maximaler Arbeitsspeicher für pufferpool pro Instanz von SQL Server 2025 (17.x): 256 GB.
Ressourcenkontrolle ist jetzt in den Editionen Standard und Standard Developer verfügbar, mit der gleichen Funktionalität wie in der Enterprise Edition.
Webedition
- Die Webedition wird nicht mehr unterstützt. Weitere Informationen finden Sie im Abschnitt Product Changes im Blogbeitrag SQL Server 2025 GA.
Express-Ausgabe
Erhöhte Kapazitätsbeschränkungen für SQL Server 2025 (17.x) Express Edition:
- Maximale relationale Datenbankgröße: 50 GB.
- Die Express-Edition mit Advanced Services (SQLEXPRADV) wird nicht mehr unterstützt.
- Express Edition enthält jetzt alle Features, die zuvor in der Express-Edition mit Advanced Services verfügbar waren.
Neue Entwicklereditionen
Die folgenden kostenlosen Editionen sind so konzipiert, dass alle Features ihrer entsprechenden kostenpflichtigen Editionen bereitgestellt werden. Sie können verwendet werden, um SQL Server Anwendungen zu entwickeln, ohne dass eine kostenpflichtige Lizenz erforderlich ist.
Für Features nach Edition lesen Sie Editionen und unterstützte Features von SQL Server 2025.
Standard Developer Ausgabe
SQL Server 2025 Standard Developer Edition ist eine kostenlose Edition, die für die Entwicklung lizenziert ist. Es enthält alle Features von SQL Server Standard Edition.
Entwickeln Sie neue Anwendungen für Standard Edition.
Richten Sie eine Stagingumgebung ein, um das Upgrade einer vorhandenen Anwendung von der Standard Edition auf SQL Server 2025 Standard Edition zu zertifizieren, bevor Sie sie in der Produktion bereitstellen.
Enterprise Developer Edition
SQL Server 2025 Enterprise Developer Edition umfasst SQL Server Enterprise Edition-Features.
- Entwickeln Sie neue Anwendungen für Enterprise Edition.
Funktionell entspricht der Entwickleredition in früheren Versionen.
Merkmale im Überblick
In den folgenden Abschnitten werden Features identifiziert, die in SQL Server 2025 (17.x) verbessert oder eingeführt wurden.
- Künstliche Intelligenz
- Entwickler
- Analyse
- Verfügbarkeit
- Sicherheit
- Datenbank-Engine
- Abfragespeicher und intelligente Abfrageverarbeitung
- Sprache
- Werkzeuge
- Microsoft Fabric
Künstliche Intelligenz
| Neue Funktion oder Update | Einzelheiten |
|---|---|
| GitHub Copilot in SQL Server Management Studio | Stellen Sie Fragen. Erhalten Sie Antworten von Ihren Daten. |
| Vektordatentyp | Speichern Sie Vektordaten, die für Vorgänge wie Ähnlichkeitssuche und Machine Learning-Anwendungen optimiert sind. Vektoren werden in einem optimierten Binärformat gespeichert, aber zur Bequemlichkeit als JSON-Arrays dargestellt. Jedes Element des Vektors kann entweder als Gleitkommazahl mit einfacher Genauigkeit (4 Byte) oder mit halber Genauigkeit (2 Byte) gespeichert werden. |
| Vektorfunktionen | Neue Skalarfunktionen führen Vorgänge für Vektoren im Binärformat aus, sodass Anwendungen Vektoren in der SQL-Datenbank-Engine speichern und bearbeiten können. |
| Vektorindex | Erstellen und verwalten Sie ungefähre Vektorindizes, um ähnliche Vektoren schnell und effizient zu finden, die einem bestimmten Referenzvektor entsprechen. Abfragen von Vektorindizes aus sys.vector_indexes. Erfordert PREVIEW_FEATURES Datenbankbereichskonfiguration. |
| Verwalten externer KI-Modelle | Verwalten Sie externe KI-Modellobjekte für Einbettungsaufgaben (Erstellen von Vektorarrays) und den Zugriff auf REST AI-Inference-Endpunkte. |
Entwickler
| Neue Funktion oder Update | Einzelheiten |
|---|---|
| Optimierungen im Batchmodus für integrierte Funktionen | Leistungsverbesserungen für die folgenden integrierten Funktionen: - Mathematische Funktionen - DATETRUNC |
| Ändern des Ereignisstreamings | Erfassen und veröffentlichen Sie inkrementelle DML-Änderungen von Daten (z. B. Aktualisierungen, Einfügungen und Löschungen) in nahezu Echtzeit. Das Änderungsereignis-Streaming sendet Details zu Datenänderungen, wie Schema, vorherigen Werten und neuen Werten, in einem einfachen CloudEvent an Azure Event Hubs, das entweder als natives JSON oder als Avro-Binärformat serialisiert wird. Erfordert PREVIEW_FEATURES Datenbankbereichskonfiguration. |
| Daten-API-Generator (DAB) | Verbinden Sie Apps mit der Datenbank über automatische REST- oder GraphQL-Endpunkte. |
| Aufruf des externen REST-Endpunkts | Mit einem Aufruf der gespeicherten Systemprozedur sp_invoke_external_rest_endpoint können Sie: – Aufrufen von REST/GraphQL-Endpunkten aus anderen Azure-Diensten - Daten über eine Azure-Funktion verarbeitet haben – Aktualisieren eines Power BI Dashboards – Aufrufen eines lokalen REST-Endpunkts - Sprechen Sie mit Azure OpenAI-Diensten |
| Fuzzy-Zeichenfolgenabgleich | Überprüfen Sie, ob zwei Zeichenfolgen ähnlich sind, und berechnen Sie den Unterschied zwischen zwei Zeichenfolgen. Erfordert PREVIEW_FEATURES Datenbankbereichskonfiguration. |
| JSON-Daten in SQL Server | Verwenden Sie SQL Server integrierten Funktionen und Operatoren mit JSON-Daten, die in einem systemeigenen Binärformat gespeichert sind: - Analysieren von JSON-Text und Lesen oder Ändern von Werten. - Transformieren von Arrays von JSON-Objekten in tabellenformat. - Führen Sie eine beliebige Transact-SQL Abfrage für die konvertierten JSON-Objekte aus. - Formatieren sie die Ergebnisse von Transact-SQL Abfragen im JSON-Format. – Weitere Informationen und Beispiele finden Sie unter JSON-Datentyp. |
| Neue Sortierung für Chinesisch | Neue chinesische Sortierungen in der Datenbankkompatibilitätsversion 160 unterstützen den GB18030-2022-Standard. |
| Reguläre Ausdrücke | Definieren Sie ein Suchmuster für Text mit einer Abfolge von Zeichen. Abfragen SQL Server mit regex, um Textdaten zu suchen, zu ersetzen oder zu überprüfen. |
| Funktionen für reguläre Ausdrücke | Passen Sie komplexe Muster an und bearbeiten Sie Daten in SQL Server mit regulären Ausdrücken. |
| SQL MCP Server | Verbinden Sie benutzerdefinierte Agenten und Foundry-Agents sicher über einen MCP-Server mit der Datenbank. |
Analysen
| Neue Funktion oder Update | Einzelheiten |
|---|---|
| Sich über PolyBase mit ODBC-Datenquellen mit SQL Server unter Linux verbinden | Unterstützt ODBC-Datenquellen für SQL Server für Linux. |
| Systemeigene Unterstützung für bestimmte Quelltypen | PolyBase-Dienste sind für Parkett, Delta oder CSV nicht mehr erforderlich. |
| TDS 8.0-Unterstützung für PolyBase | Wenn Sie Features des Microsoft ODBC-Treibers für SQL Server für Windows für PolyBase verwenden, ist TDS 8.0 für SQL Server als externale Datenquelle verfügbar. |
| PolyBase-Unterstützung für verwaltete Identität | Verwenden Sie verwaltete Identität, um mit Microsoft Azure Blob Storage und Microsoft Azure Data Lake Storage zu kommunizieren. |
Verfügbarkeit und Notfallwiederherstellung
| Neue Funktion oder Update | Einzelheiten |
|---|---|
| AlwaysOn-Verfügbarkeitsgruppen | |
| Verbesserung des Dispatching asynchroner Seitenanforderungen für Verfügbarkeitsgruppen | Asynchrone Seitenanforderungen und batchweise bei der Wiederherstellung nach einem Failover durchführen. Standardmäßig aktiviert. |
| Zulassen, dass die Datenbank in den Auflösungszustand wechselt | Nach einem Fehler beim Lesen der gespeicherten Konfigurationsdaten aufgrund einer Netzwerkdienstunterbrechung. |
| Konfigurieren der Wartezeit für AG-Gruppenübertragungen in Millisekunden | Legen Sie availability group commit time in Millisekunden für ein Verfügbarkeitsgruppenreplikat fest, sodass Transaktionen schneller an das sekundäre Replikat gesendet werden. |
| Steuern des Kommunikationsflusses für Verfügbarkeitsgruppen | Mit der neuen sp_configure-Option kann das primäre Replikat feststellen, ob das sekundäre Replikat zurückliegt. Mit der neuen Konfigurationsoption können Sie die Kommunikation zwischen HADR-Endpunkten optimieren. |
| Verteilte AG-Unterstützung für eine geschlossene AG | Konfigurieren Sie eine verteilte Verfügbarkeitsgruppe zwischen zwei enthaltenen Verfügbarkeitsgruppen. |
| Verbesserungen bei der verteilten AG-Synchronisierung | Verbessert die Synchronisierungsleistung durch Verringerung der Netzwerksättigung, wenn sich die globalen Primär- und Forwarder-Replikate im asynchronen Commit-Modus befinden. |
| Schnelles Failover bei persistenten AG-Integritätsproblemen | Legen Sie den Wert RestartThreshold für eine AlwaysOn-Verfügbarkeitsgruppe auf 0 fest, wodurch der Windows Server Failovercluster (WSFC) aufgefordert wird, die Verfügbarkeitsgruppenressource sofort zu überschlagen, wenn ein dauerhaftes Integritätsproblem erkannt wird. |
| Verbesserte Timeout-Diagnose bei Integrationsprüfungen | Verbessert die Synchronisierungsleistung durch Verringerung der Netzwerksättigung, wenn sich die globalen Primär- und Forwarder-Replikate im asynchronen Commit-Modus befinden. Diese Änderung ist standardmäßig aktiviert und erfordert keine Konfiguration. |
| Entfernen der Listener-IP-Adresse | Ein neuer Parameter im ALTER AVAILABILITY GROUP Transact-SQL-Befehl ermöglicht es Ihnen, eine IP-Adresse aus einem Listener zu entfernen, ohne den Listener zu löschen. |
Festlegen NONE für schreibgeschütztes oder schreibbares Routing |
Beim Konfigurieren von READ_WRITE_ROUTING_URL und READ_ONLY_ROUTING_URL können Sie NONE so einstellen, dass das angegebene Routing mithilfe des Befehls Transact-SQL ALTER AVAILABILITY GROUP automatisch auf das primäre Replikat zurückverlagert wird. |
| Konfigurieren der TLS 1.3-Verschlüsselung mit TDS 8.0 | Konfigurieren Sie die TLS 1.3-Verschlüsselung für die Kommunikation zwischen WSFC und einem AlwaysOn-Verfügbarkeitsgruppenreplikat mit TDS 8.0-Unterstützung . |
| Always On Failover-Clusterinstanz | |
| Konfigurieren der TLS 1.3-Verschlüsselung mit TDS 8.0 | Konfigurieren Sie die TLS 1.3-Verschlüsselung für die Kommunikation zwischen WSFC und Always On Failover Cluster Instance (FCI) mit TDS 8.0-Unterstützung . |
| Backups | |
| Sicherung in einen unveränderlichen BLOB-Speicher | Verfügbar beim Sichern der URL. |
| Sichern auf sekundären Replikaten | Zusätzlich zu kopiergeschützten Sicherungen können Sie jetzt auch vollständige und differenzielle Sicherungen für jedes sekundäre Replikat ausführen. |
| Protokollversand | |
| Konfigurieren der TLS 1.3-Verschlüsselung mit TDS 8.0 | Konfigurieren Sie die TLS 1.3-Verschlüsselung für die Kommunikation zwischen Servern in einer Protokollversandtopologie. |
Sicherheit
| Neue Funktion oder Update | Einzelheiten |
|---|---|
| Verbesserungen des Sicherheitscaches | Macht Cache ungültig nur für einen bestimmten Login. Wenn Sicherheitscacheeinträge ungültig sind, sind nur die Einträge betroffen, die zur betroffenen Anmeldung gehören. Diese Verbesserung minimiert die Auswirkungen der Überprüfung von Nicht-Cache-Berechtigungen für nicht betroffene Anmeldebenutzer. |
| Unterstützung des OAEP-Padding-Modus für die RSA-Verschlüsselung | Unterstützung für Zertifikate und asymmetrische Schlüssel, Hinzufügen von Sicherheitsebenen zu Verschlüsselungs- und Entschlüsselungsprozessen. |
| PBKDF für Passwort-Hashes standardmäßig aktiviert | Verwendet PBKDF2 standardmäßig für Passworthashes, was die Kennwortsicherheit verbessert und Kunden bei der Einhaltung von NIST SP 800-63b unterstützt. |
| Identität mit Microsoft Entra Authentifizierung verwaltet | Kann die Arc-aktivierte, vom Server verwaltete Identität in ausgehenden Verbindungen verwenden, um mit Azure-Ressourcen zu kommunizieren, und eingehende Verbindungen nutzen, damit externe Benutzer eine Verbindung zu SQL Server herstellen können. Erfordert einen durch Azure Arc aktivierten SQL Server. |
| Sichern/Wiederherstellen von URLs mit verwalteter Identität | Sichern auf bzw. Wiederherstellen von einer URL mit einer verwalteten Identität. Erfordert einen durch Azure Arc aktivierten SQL Server. |
| Managed Identity-Unterstützung für das erweiterbare Schlüsselmanagement mit Azure Key Vault | Unterstützt für EKM mit AKV und Managed Hardware Security Modules (HSM). Voraussetzung: SQL Server muss über Azure Arc aktiviert sein. |
| Erstellen Sie Microsoft Entra-Anmeldungen und Benutzer mit nicht eindeutigen Anzeigenamen | Unterstützung für die T-SQL-Syntax WITH OBJECT_ID bei Verwendung der CREATE LOGIN - oder CREATE USER-Anweisung . |
| Unterstützung einer benutzerdefinierten Kennwortrichtlinie unter Linux | Erzwingen Sie eine benutzerdefinierte Kennwortrichtlinie für SQL-Authentifizierungsanmeldungen für SQL Server für Linux. |
| Konfigurieren der TLS 1.3-Verschlüsselung mit TDS 8.0-Unterstützung | TLS 1.3-Verschlüsselung mit TDS 8 für die folgenden Features hinzugefügt: - SQL Server-Agent - sqlcmd-Hilfsprogramm - bcp-Hilfsprogramm - SQL Writer-Dienst - Konfigurieren der Verwendung und Diagnosedatensammlung für SQL Server (CEIP) - Datenvirtualisierung mit PolyBase in SQL Server - AlwaysOn-Verfügbarkeitsgruppen - Always On-Failover-Clusterinstanzen (Always On Failover Cluster Instances, FCI) - Verknüpfte Server - Transaktionsreplikation - Zusammenführungsreplikation - Peer-to-Peer - Snapshot-Replikation - Protokollversand Überprüfen Sie die Breaking Changes. |
Datenbank-Engine
| Neue Funktion oder Update | Einzelheiten |
|---|---|
| Optimierte Sperrung | Verringert den Verbrauch von Blockier- und Sperrspeicher und verhindert die Eskalation von Sperren. |
| Verwaltung der Tempdb-Ressourcen | Verbessert die Zuverlässigkeit und vermeidet Ausfälle, indem verhindert wird, dass auslaufende Workloads einen großen Speicherplatz in tempdbAnspruch nehmen. |
| Beschleunigte Datenbankwiederherstellung in tempdb | Bietet die Vorteile der beschleunigten Datenbankwiederherstellung für Transaktionen in der tempdb Datenbank, z. B. Transaktionen, die temporäre Tabellen verwenden. |
| Persistente Statistiken für lesbare Sekundärdateien | Erstellt permanente Statistiken zu lesbaren Secondärdateien, sodass Workloads, die für sekundäre Replikate ausgeführt werden, optimiert werden. |
| Verbesserungen bei der Änderungsnachverfolgung | Die adaptive flache Bereinigung verbessert die Leistung der automatischen Bereinigung bei der Änderungsverfolgung. |
| Verbesserungen des Columnstore | Mehrere Verbesserungen bei Columnstore-Indizes: - Geordnete nicht gruppierte Spaltenspeicherindizes - Online-Index-Erstellung und verbesserte Sortierqualität für geordnete Columnstore-Indizes – Verbesserte Verkleinerungsvorgänge, wenn gruppierte Spaltenspeicherindizes vorhanden sind |
| Speicheroptimiertes Entfernen von Containern und Dateigruppen | Unterstützt das Entfernen von speicheroptimierten Containern und Dateigruppen, wenn alle In-Memory OLTP-Objekte gelöscht werden. |
| tmpfs-Unterstützung für tempdb unter Linux | Aktivieren Sie und führen Sie tempdb auf tmpfs für SQL Server unter Linux aus. |
| ZSTD Backup-Komprimierungsalgorithmus | SQL Server 2025 (17.x) fügt einen schnelleren und effektiveren Komprimierungsalgorithmus hinzu – ZSTD. |
| Optimierte sp_executesql | Reduzieren Sie effektiv die Auswirkungen von Kompilierungsstürmen. Ein Kompilierungssturm ist eine Situation, in der eine große Anzahl von Abfragen gleichzeitig kompiliert wird, was zu Leistungsproblemen und Ressourcenkonflikten führt. Aktivieren Sie dieses Feature, damit sich Aufrufe sp_executesql wie Objekte wie gespeicherte Prozeduren und Trigger aus Kompilierungsperspektive verhalten können.Das Zulassen von Stapeln, die sp_executesql zur Serialisierung des Kompilierungsprozesses verwenden, verringert die Auswirkungen von Kompilierungsstürmen. |
| Erweiterte zeitgebundene Eventsitzungen | Beendet automatisch eine erweiterte Ereignissitzung nach Ablauf eines Zeitlimits. Dies trägt dazu bei, Situationen zu vermeiden, in denen Sitzungen versehentlich unbegrenzt ausgeführt werden, Ressourcen verbrauchen und potenziell große Datenmengen generieren. |
| PREVIEW_FEATURES | Mit einer datenbankspezifischen Konfiguration können Sie Features aktivieren, die für die allgemeine Verfügbarkeit nach dem Release dieser SQL Server Version geplant sind. Überprüfen Sie diese Features in den Versionshinweisen. |
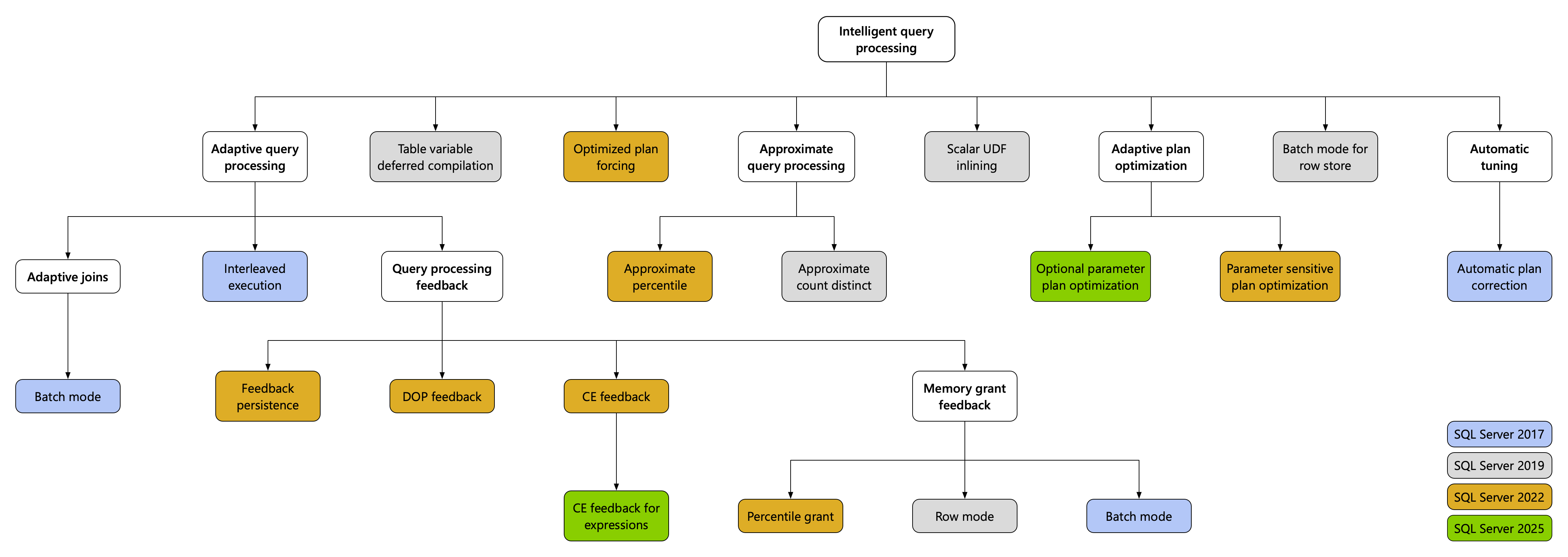
Abfragespeicher und intelligente Abfrageverarbeitung
Die Featurefamilie Intelligente Abfrageverarbeitung umfasst Features, die die Leistung vorhandener Workloads mit minimalem Implementierungsaufwand verbessern.
| Neue Funktion oder Update | Einzelheiten |
|---|---|
| Feedback zur Kardinalitätsschätzung (CE) für Ausdrücke | Lernt aus früheren Ausführungen von Berechnungen in Abfragen. Findet geeignete Kardinalitätsschätzungsmodelle (CE) und wendet diese bei zukünftigen Ausführungen der betreffenden Ausdrücke an. |
| Optionale Parameterplanoptimierung (OPPO) | Nutzt die Infrastruktur der adaptiven Planoptimierung (Multiplan), die mit der Verbesserung der parametersensitiven Planoptimierung (PSPO) eingeführt wurde und die mehrere Pläne aus einer einzigen Anweisung erzeugt. Dadurch kann das Feature unterschiedliche Annahmen abhängig von den parameterwerten vornehmen, die in der Abfrage verwendet werden. |
| Feedback zum Grad der Parallelität (DOP) | Jetzt standardmäßig aktiviert. |
| Abfragespeicher für lesbare Sekundärkopien | Jetzt standardmäßig aktiviert. |
| ABORT_QUERY_EXECUTION Abfragehinweis | Blockiert die zukünftige Ausführung bekannter problematischer Abfragen, z. B. nicht erforderliche Abfragen, die sich auf Anwendungsworkloads auswirken. |
Sprache
| Neue Funktion oder Update | Einzelheiten |
|---|---|
| Künstliche Intelligenz | |
| VECTOR_DISTANCE | Berechnet den Abstand zwischen zwei Vektoren unter Verwendung einer bestimmten Metrik für den Abstand. |
| VECTOR_NORM | Gibt die Norm des Vektors zurück (ein Maß für seine Länge oder Größe). |
| VEKTOR_NORMALISIEREN | Gibt einen normalisierten Vektor zurück. |
| VECTORPROPERTY | Gibt bestimmte Eigenschaften eines gegebenen Vektors zurück. |
| VEKTORINDEX ERSTELLEN | Erstellen Sie einen ungefähren Index für eine Vektorspalte, um die Leistung der nächsten Nachbarnsuche zu verbessern. Erfordert PREVIEW_FEATURES Datenbankbereichskonfiguration. |
| VECTOR_SEARCH. | Suchen Sie nach Vektoren, die einem bestimmten Abfragevektor ähneln, mithilfe eines ungefähren Nächstenvektorsuchalgorithmus. Erfordert PREVIEW_FEATURES Datenbankbereichskonfiguration. |
| EXTERNES MODELL ERSTELLEN | Erstellt ein externes Modellobjekt, das den Standort, die Authentifizierungsmethode und den Zweck eines KI-Modellinferenzendpunkts enthält. |
| ÄNDERE EXTERNES MODELL | Ändert ein externes Modellobjekt. |
| EXTERNES MODELL ENTFERNEN | Entfernt ein externes Modellobjekt. |
| AI_GENERATE_CHUNKS | Erstellt Blöcke oder Fragmente von Text basierend auf einem Typ, einer Größe und einem Quellausdruck. |
| AI_GENERATE_EMBEDDINGS | Erstellt Einbettungen (Vektorarrays) mit einer vordefinierten KI-Modelldefinition, die in der Datenbank gespeichert ist. |
| Reguläre Ausdrücke | |
| REGEXP_LIKE | Gibt an, ob das Muster des regulären Ausdrucks in einer Zeichenkette übereinstimmt. |
| REGEXP_REPLACE | Gibt eine geänderte Quellzeichenfolge zurück, die durch eine Ersetzungszeichenfolge ersetzt wird, wobei das Vorkommen des Musters für reguläre Ausdrücke gefunden wurde. Wird keine Übereinstimmung gefunden, gibt die Funktion die ursprüngliche Zeichenfolge zurück. |
| REGEXP_SUBSTR | Gibt ein Vorkommen einer Teilzeichenkette einer Zeichenfolge zurück, die mit dem Muster des regulären Ausdrucks übereinstimmt. Sollte keine Übereinstimmung gefunden werden, wird NULL zurückgegeben. |
| REGEXP_INSTR | Gibt die Anfangs- oder Endposition der übereinstimmenden Teilzeichenkette zurück, je nach dem Wert des Arguments return_option. |
| REGEXP_COUNT | Zählt die Anzahl der Übereinstimmungen eines Musters eines regulären Ausdrucks in einer Zeichenkette. |
| REGEXP_MATCHES | Gibt tabellarische Ergebnisse der erfassten Teilzeichenfolgen zurück, die sich aus dem Abgleichen eines regulären Ausdrucksmusters mit einer Zeichenfolge ergeben. Wenn keine Übereinstimmung gefunden wird, gibt die Funktion keine Zeile zurück. |
| REGEXP_SPLIT_TO_TABLE | Gibt Zeichenfolgen zurück, die durch das Regex-Muster getrennt wurden. Wenn keine Übereinstimmung mit dem Muster vorhanden ist, gibt die Funktion den gesamten Zeichenfolgenausdruck zurück. |
| JSON | |
| JSON_OBJECTAGG | Erstellen Sie ein JSON-Objekt aus einer Aggregation. |
| JSON_ARRAYAGG | Erstellen Sie ein JSON-Array aus einer Aggregation. |
| Weitere Ergänzungen und Verbesserungen | |
| Substring | length ist jetzt optional und standardmäßig entspricht sie der Länge von expression. Diese Änderung richtet die Funktion an den ANSI-Standard aus. |
| DATEADD | Zahl unterstützt bigint-Typ . |
| UNISTR | Geben Sie Unicode-Codierungswerte an. Gibt Unicode-Zeichen zurück. |
| PRODUKT | Die PRODUCT() Aggregatfunktion berechnet das Produkt einer Gruppe von Werten. |
| AKTUELLES_DATUM | Gibt das aktuelle Datenbanksystemdatum als Datumswert zurück. |
| EDIT_DISTANCE | Berechnet die Anzahl der Einfügungen, Löschungen, Ersetzungen und Transpositionen, die erforderlich sind, um eine Zeichenkette in eine andere umzuwandeln. Erfordert PREVIEW_FEATURES Datenbankbereichskonfiguration. |
| Bearbeitungsabstand-Ähnlichkeit | Berechnet einen Ähnlichkeitswert, der von 0 (keine Übereinstimmung) bis 100 (vollständige Übereinstimmung) reicht. Erfordert PREVIEW_FEATURES Datenbankbereichskonfiguration. |
| JARO_WINKLER_DISTANCE | Berechnet die Editierdistanz zwischen zwei Zeichenfolgen, wobei Zeichenfolgen bevorzugt werden, die von Anfang an für eine bestimmte Präfixlänge übereinstimmen. Gibt float zurück. Erfordert PREVIEW_FEATURES Datenbankbereichskonfiguration. |
| JARO_WINKLER_ÄHNLICHKEIT | Berechnet einen Ähnlichkeitswert, der von 0 (keine Übereinstimmung) bis 100 (vollständige Übereinstimmung) reicht. Gibt int zurück. Erfordert die Konfiguration PREVIEW_FEATURES mit datenbankspezifischem Gültigkeitsbereich. |
|
-
BASE64_ENCODE - BASE64_DECODE |
Konvertieren Sie Binärdaten in ein Textformat, das für die Übertragung über verschiedene Systeme sicher ist. Es kann auf vielfältige Weise verwendet werden, da sichergestellt wird, dass Ihre Binärdaten, wie Bilder oder Dateien, während der Übertragung erhalten bleiben, auch wenn sie textgeschützte Systeme durchlaufen. |
| || (Zeichenfolgenverkettung) | Verkette Ausdrücke mit expression || expression. |
| PREVIEW_FEATURES Datenbankbereichskonfiguration | Aktiviert Features, die nicht für die allgemeine Verfügbarkeit vorgesehen sind, zum Zeitpunkt der allgemeinen Verfügbarkeit dieser SQL Server-Version. Überprüfen Sie diese Features in den Versionshinweisen. |
Linux
Werkzeuge
| Neue Funktion oder Update | Einzelheiten |
|---|---|
| bcp-Hilfsprogramm | Verbesserungen bei der Authentifizierung |
| sqlcmd-Hilfsprogramm | Verbesserungen bei der Authentifizierung |
Microsoft Fabric
| Neue Funktion oder Update | Einzelheiten |
|---|---|
| Spiegelung in Fabric | Replizieren Sie kontinuierlich Daten aus SQL Server 2025 lokal in Microsoft Fabric. Microsoft Fabric umfasst bereits Spiegelung aus einer Vielzahl von Quellen, einschließlich Azure SQL-Datenbank und Azure SQL Managed Instance. Weitere Informationen zur SQL Server 2025-Datenbankspiegelung in Fabric finden Sie unter Mirrored SQL Server Datenbanken in Microsoft Fabric. |
Fabric-Mirroring für SQL Server 2025
Sie können den SQL Server Resource Governor konfigurieren, um die Ressourcennutzung für die Datenbankspiegelung in Fabric in SQL Server 2025 (17.x) zu verwalten. Jede Workloadgruppe ist für eine bestimmte Arbeitsphase der Spiegelung vorgesehen.
Ein Beispiel und um zu beginnen, siehe Konfigurieren Sie den Ressourcengovernor für die Spiegelung in Fabric. Weitere Informationen finden Sie in der 'Ressourcen-Governor'-Arbeitslastgruppe.
Sie können die Autoreseed-Funktion für die Fabric-Spiegelung aktivieren und konfigurieren, um zu verhindern, dass das Transaktionsprotokoll in SQL Server 2025 (17.x) gefüllt wird.
Ein Beispiel und erste Schritte finden Sie unter Konfigurieren des automatischen Erneuten Sendens.
Sie können eine maximale und untere Grenze von Transaktionen konfigurieren, die von Fabric Spiegelung in SQL Server 2025 (17.x) verarbeitet werden.
Ein Beispiel und erste Schritte finden Sie unter Konfigurieren der Steuerungsscanleistung.
SQL Server Analysis Services
SQL Server Analysis Services wird bei der Konfiguration mit einem lokalen Konto nicht auf einem Failovercluster ausgeführt. Analysis Services muss mit einem Domänenkonto konfiguriert werden.
Wenn Sie ein lokales Konto für einen Failovercluster verwenden, wird im Windows Ereignisanzeige der folgende Fehler angezeigt:
Server Gen2 cryptokey is not present, but server assembly object System is set to use server gen2 cryptokey. Terminating server.
Spezifische Updates finden Sie unter What's new in SQL Server Analysis Services.
Power BI-Berichtsserver
Ab SQL Server 2025 (17.x) werden lokale Reporting Services unter Power BI-Berichtsserver konsolidiert. Weitere Informationen finden Sie unter Reporting Services Konsolidierung – Häufig gestellte Fragen.
SQL Server Integration Services
Änderungen, die sich auf SQL Server Integration Services beziehen, finden Sie unter Neues in SQL Server 2025 Integration Services.
Nicht mehr unterstützte Dienste und veraltete Features
Data Quality Services (DQS) wird in dieser Version von SQL Server nicht mehr unterstützt. Wir unterstützen weiterhin DQS in SQL Server 2022 (16.x) und früheren Versionen. Weitere Informationen, einschließlich der Deinstallation von DQS während eines Upgrades, finden Sie unter SQL Server 2025 bekannte Probleme.
Master Data Services (MDS) wird in dieser Version von SQL Server nicht mehr unterstützt. Wir unterstützen MDS weiterhin in SQL Server 2022 (16.x) und früheren Versionen.
Synapse Link wird in dieser Version von SQL Server nicht mehr unterstützt. Verwenden Sie stattdessen Mirroring in Fabric. Weitere Informationen finden Sie unter Mirroring in Fabric – Neuigkeiten.
Purview-Zugriffsrichtlinien (DevOps-Richtlinien und Datenbesitzerrichtlinien) werden in dieser Version von SQL Server nicht mehr unterstützt. Verwenden Sie stattdessen feste Serverrollen .
Verwenden Sie anstelle der Richtlinienaktion SQL Performance Monitoring Purview die
##MS_ServerPerformanceStateReader##und/oder##MS_PerformanceDefinitionReader##festen Serverrollen.Verwenden Sie anstelle der Richtlinien-Aktion SQL Security Auditing Purview die festen Serverrollen
##MS_ServerSecurityStateReader##und/oder##MS_SecurityDefinitionReader##.Verwenden Sie die
##MS_DatabaseConnector##Serverrolle mit vorhandenen Anmeldungen, um eine Verbindung mit einer Datenbank herzustellen, ohne dass ein Benutzer in dieser Datenbank erstellt werden muss.
Das feature Hot add CPU ist in dieser Version von SQL Server veraltet und wird in einer zukünftigen Version entfernt.
Die Konfigurationsoption lightweight pooling und die entsprechende fiber mode sind in dieser Version von SQL Server veraltet und sollen in einer zukünftigen Version entfernt werden.
Breaking Changes
SQL Server 2025 (17.x) führt grundlegende Änderungen bei einigen Funktionen der SQL Server-Datenbank-Engine ein, wie etwa bei verknüpften Servern, Replikation, Protokollversand und PolyBase.
Weitere Informationen finden Sie unter Breaking changes to Datenbank-Engine features in SQL Server 2025.
Verwandte Inhalte
- SqlServer PowerShell-Modul
- SQL Server PowerShell
- SQL Server Workshops
- SQL Server 2025 Versionshinweise
- SQL Server 2025 bekannte Probleme
Hilfe erhalten
- Ideas für SQL: Haben Sie Vorschläge zur Verbesserung der SQL Server?
- Microsoft Q & A (SQL Server)
- DBA Stack Exchange (tag sql-server): Stellen Sie SQL Server Fragen
- Stack Overflow (tag sql-server): Antworten auf SQL-Entwicklungsfragen
- Microsoft SQL Server Lizenzbedingungen und -informationen
- Supportoptionen für Geschäftsbenutzer
- Weitere SQL Server Hilfe und Feedback
Zur SQL-Dokumentation beitragen
Wussten Sie schon, dass Sie SQL-Inhalte selbst bearbeiten könnten? Wenn Sie dies tun, helfen Sie nicht nur, unsere Dokumentation zu verbessern, sondern werden Sie auch als Mitwirkender der Seite erwähnt.
Weitere Informationen finden Sie unter Edit Microsoft Learn documentation.