Übersichtsdiagramm für Berichtsdefinitionsdiagramme
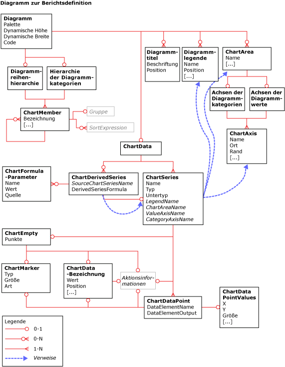
Im folgenden Diagramm werden die Beziehungen zwischen einigen der Diagrammelemente in der Berichtsdefinitionssprache (Report Definition Language, RDL) dargestellt.
.gif)
Dieser Browser wird nicht mehr unterstützt.
Führen Sie ein Upgrade auf Microsoft Edge durch, um die neuesten Features, Sicherheitsupdates und den technischen Support zu nutzen.
Hinweis
Für den Zugriff auf diese Seite ist eine Autorisierung erforderlich. Sie können versuchen, sich anzumelden oder das Verzeichnis zu wechseln.
Für den Zugriff auf diese Seite ist eine Autorisierung erforderlich. Sie können versuchen, das Verzeichnis zu wechseln.
Im folgenden Diagramm werden die Beziehungen zwischen einigen der Diagrammelemente in der Berichtsdefinitionssprache (Report Definition Language, RDL) dargestellt.
.gif)