Hinweis
Für den Zugriff auf diese Seite ist eine Autorisierung erforderlich. Sie können versuchen, sich anzumelden oder das Verzeichnis zu wechseln.
Für den Zugriff auf diese Seite ist eine Autorisierung erforderlich. Sie können versuchen, das Verzeichnis zu wechseln.
Die folgenden Diagramme stellen die Beziehungen zwischen den semantischen Objekten innerhalb eines Berichtsmodells sowie die Beziehungen zwischen semantischen Objekten und Datenquellensicht-Objekten (DSV) innerhalb eines Berichtsmodells dar.
Komponentendateien von Berichts-Modellen
Das folgende Diagramm stellt die Beziehungen zwischen den verschiedenen Komponentendateien dar, aus denen ein Berichtsmodell besteht.
.gif)
Semantische Objekte in Berichtsmodellen
Das folgende Diagramm stellt die Beziehungen zwischen den semantischen Objekten innerhalb eines Berichtsmodells dar.
.gif)
Semantische Objekte und DSV-Objekte
Das folgende Diagramm stellt die Bindungen zwischen den semantischen Objekten und den DSV-Objekten innerhalb eines Berichtsmodells dar.
.gif)
Ausdrucksobjekte in Berichtsmodellen
Das folgende Diagramm stellt die Beziehungen zwischen den Ausdrucksobjekten innerhalb eines Berichtsmodells dar.
.gif)
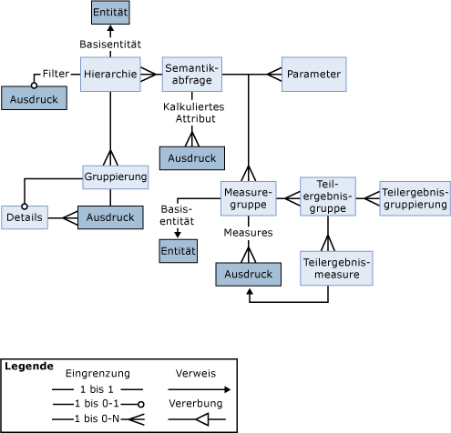
Abfrageobjekte in Berichtsmodellen
Das folgende Diagramm stellt die Beziehungen zwischen den Abfrageobjekten innerhalb eines Berichtsmodells dar.
.gif)
Siehe auch
Konzepte
Arbeiten mit dem Modell-Designer
Objekteigenschaften des Modell-Designers
Modell-Designer-Abfrageeigenschaften